Secciones
Foros Electrónica
Boletines de correo
Boletines
background image

Audio

Input

750 

12 V / 1 W

±

V

EE

47  µF

0.1  µF

750 

+V

CC

0.1  µF

47  µF

1000 

10 k

0.0022  µF

2.7 k

0.001  µF

2.7 k

VCC+

OUT1

IN1

±

OUT2

IN2

±

IN2+

IN1+

VCC

±

47 k

1  µF

SLOS481B - JULY 2010 - REVISED OCTOBER 2014

LM833 Dual High-Speed Audio Operational Amplifier

1 Features

3 Description

The LM833 device is a dual operational amplifier with

1

Dual-Supply Operation:  ±5 V to  ±18 V

high-performance specifications for use in quality

Low Noise Voltage: 4.5 nV/

√Hz

audio and data-signal applications. Dual amplifiers

Low Input Offset Voltage: 0.15 mV

are utilized widely in audio circuits optimized for all
preamp and high level stages in PCM and HiFi

Low Total Harmonic Distortion: 0.002%

systems. The LM833 device is pin-for-pin compatible

High Slew Rate: 7 V/

μs

with industry-standard dual operation amplifiers. With

High-Gain Bandwidth Product: 16 MHz

addition of a preamplifier, the gain of the power stage
can be greatly reduced to improve performance.

High Open-Loop AC Gain: 800 at 20 kHz

Large Output-Voltage Swing: -14.6 V to 14.1 V

Device Information

Excellent Gain and Phase Margins

PART NUMBER

PACKAGE

BODY SIZE (NOM)

Available in 8-Terminal MSOP Package

SOIC (8)

4.90 mm × 3.91 mm

(3.0 mm x 4.9 mm x 0.65 mm)

LM833

VSSOP (8)

3.00 mm × 3.00 mm

PDIP (8)

9.81 mm × 6.35 mm

2 Applications

HiFi Audio System Equipment

Preamplification and Filtering

Set-Top Box

Microphone Preamplifier Circuit

General-Purpose Amplifier Applications

4 Typical Design Example Audio Pre-Amplifier

1

An IMPORTANT NOTICE at the end of this data sheet addresses availability, warranty, changes, use in safety-critical applications,
intellectual property matters and other important disclaimers. PRODUCTION DATA.

background image

SLOS481B - JULY 2010 - REVISED OCTOBER 2014

Table of Contents

8.3

Feature Description.................................................

1

Features ..................................................................

8.4

Device Functional Modes........................................

2

Applications ...........................................................

9

Application and Implementation ........................

3

Description .............................................................

9.1

Application Information............................................

4

Typical Design Example Audio Pre-Amplifier.....

9.2

Typical Application .................................................

5

Revision History.....................................................

9.3

Typical Application — Reducing Oscillation from

6

Pin Configuration and Functions .........................

High-Capacitive Loads .............................................

7

Specifications.........................................................

10

Power Supply Recommendations .....................

7.1

Absolute Maximum Ratings .....................................

11

Layout...................................................................

7.2

Handling Ratings.......................................................

11.1

Layout Guidelines .................................................

7.3

Recommended Operating Conditions .......................

11.2

Layout Example ....................................................

7.4

Thermal Information ..................................................

12

Device and Documentation Support .................

7.5

Electrical Characteristics...........................................

12.1

Trademarks ...........................................................

7.6

Operating Characteristics..........................................

12.2

Electrostatic Discharge Caution ............................

7.7

Typical Characteristics ..............................................

12.3

Glossary ................................................................

8

Detailed Description ............................................

13

Mechanical, Packaging, and Orderable

8.1

Overview .................................................................

Information ...........................................................

8.2

Functional Block Diagram .......................................

5 Revision History

Changes from Revision A (August 2010) to Revision B

Page

Updated document to new TI data sheet format. ...................................................................................................................

Deleted Ordering Information table. .......................................................................................................................................

Added Device Information table. ............................................................................................................................................

Added Pin Functions table. ....................................................................................................................................................

Added Handling Ratings table. ...............................................................................................................................................

Added Thermal Information table. ..........................................................................................................................................

Added Power Supply Recommendations, Layout, Device and Documentation Support, and Mechanical, Packaging,
and Orderable Information 
sections ....................................................................................................................................

Changes from Original (July 2010) to Revision A

Page

Changed data sheet status from Product Preview to Production Data. .................................................................................

2

Copyright  © 2010-2014, Texas Instruments Incorporated

Product Folder Links:

background image

1

2

3

4

5

6

7

8

IN2+

IN2-

OUT2

V

CC+

V

CC-

IN1+

IN1-

OUT1

D (SOIC), DGK (MSOP), OR P (PDIP) PACKAGE

(TOP VIEW)

SLOS481B - JULY 2010 - REVISED OCTOBER 2014

6 Pin Configuration and Functions

Pin Functions

PIN

TYPE

DESCRIPTION

NAME

NO.

IN1+

3

Input

Noninverting input

IN1-

2

Input

Inverting Input

IN2+

5

Input

Noninverting input

IN2-

6

Input

Inverting Input

OUT1

1

Output

Output 1

OUT2

7

Output

Output 2

V

CC+

8

Positive Supply

V

CC-

4

Negative Supply

Copyright  © 2010-2014, Texas Instruments Incorporated

3

Product Folder Links:

background image

SLOS481B - JULY 2010 - REVISED OCTOBER 2014

7 Specifications

7.1 Absolute Maximum Ratings

over operating free-air temperature range (unless otherwise noted)

(1)

MIN

MAX

UNIT

V

CC+

Supply voltage

(2)

18

V

V

CC-

Supply voltage

(2)

-18

V

V

CC+

- V

CC-

Supply voltage

36

V

Input voltage, either input

(2) (3)

V

CC-

V

CC+

V

Input current

(4)

±10

mA

Duration of output short circuit

(5)

Unlimited

T

J

Operating virtual junction temperature

150

°C

(1)

Stresses beyond those listed under Absolute Maximum Ratings may cause permanent damage to the device. These are stress ratings
only, and functional operation of the device at these or any other conditions beyond those indicated under Recommended Operating
Conditions 
is not implied. Exposure to absolute-maximum-rated conditions for extended periods may affect device reliability.

(2)

All voltage values, except differential voltages, are with respect to the midpoint between V

CC+

and V

CC-

.

(3)

The magnitude of the input voltage must never exceed the magnitude of the supply voltage.

(4)

Excessive input current will flow if a differential input voltage in excess of approximately 0.6 V is applied between the inputs, unless
some limiting resistance is used.

(5)

The output may be shorted to ground or either power supply. Temperature and/or supply voltages must be limited to ensure the
maximum dissipation rating is not exceeded.

7.2 Handling Ratings

PARAMETER

DEFINITION

MIN

MAX

UNIT

T

stg

Storage temperature range

-65

150

°C

Human-Body Model (HBM)

(1)

0

2.5

V

(ESD)

kV

Charged-Device Model (CDM)

(2)

0

1.5

(1)

JEDEC document JEP155 states that 500-V HBM allows safe manufacturing with a standard ESD control process.

(2)

JEDEC document JEP157 states that 250-V CDM allows safe manufacturing with a standard ESD control process.

7.3 Recommended Operating Conditions

MIN

MAX

UNIT

V

CC-

-5

-18

Supply voltage

V

V

CC+

5

18

T

A

Operating free-air temperature range

-40

85

°C

7.4 Thermal Information

LM833

THERMAL METRIC

(1)

D

DGK

P

UNIT

8 PINS

R

Θ

JA

Junction-to-ambient thermal resistance

(2) (3)

97

172

85

°C/W

(1)

For more information about traditional and new thermal metrics, see the IC Package Thermal Metrics application report (

).

(2)

Maximum power dissipation is a function of T

J

(max),

Θ

JA

, and T

A

. The maximum allowable power dissipation at any allowable ambient

temperature is P

D

= (T

J

(max) - T

A

) /

Θ

JA

. Operating at the absolute maximum T

J

of 150 °C can affect reliability.

(3)

The package thermal impedance is calculated in accordance with JESD 51-7.

4

Copyright  © 2010-2014, Texas Instruments Incorporated

Product Folder Links:

background image

SLOS481B - JULY 2010 - REVISED OCTOBER 2014

7.5 Electrical Characteristics

V

CC-

= -15 V, V

CC+

= 15 V, T

A

= 25 °C (unless otherwise noted)

PARAMETER

TEST CONDITIONS

MIN

TYP

MAX

UNIT

T

A

= 25 °C

0.15

2

V

IO

Input offset voltage

V

O

= 0, R

S

= 10

Ω¦, V

CM

= 0

mV

T

A

= -40 °C to 85 °C

3

Input offset voltage

αV

IO

V

O

= 0, R

S

= 10

Ω¦, V

CM

= 0

T

A

= -40 °C to 85 °C

2

μV/ °C

temperature coefficient

T

A

= 25 °C

300

750

I

IB

Input bias current

V

O

= 0, V

CM

= 0

nA

T

A

= -40 °C to 85 °C

800

T

A

= 25 °C

25

150

I

IO

Input offset current

V

O

= 0, V

CM

= 0

nA

T

A

= -40 °C to 85 °C

175

Common-mode input voltage

V

ICR

ΔV

IO

= 5 mV, V

O

= 0

±13

±14

V

range

T

A

= 25 °C

90

110

Large-signal differential

A

VD

R

L

≥ 2 kΩ¦, V

O

=  ±10 V

dB

voltage amplification

T

A

= -40 °C to 85 °C

85

V

OM+

10.7

R

L

= 600

Ω¦

V

OM-

-11.9

V

OM+

13.2

13.8

Maximum output voltage

V

OM

V

ID

=  ±1 V

R

L

= 2000

Ω¦

V

swing

V

OM-

-13.2

-13.7

V

OM+

13.5

14.1

R

L

= 10,000

Ω¦

V

OM-

-14

-14.6

CMMR

Common-mode rejection ratio

V

IN

=  ±13 V

80

100

dB

k

SVR

(1)

Supply-voltage rejection ratio

V

CC+

= 5 V to 15 V, V

CC-

= -5 V to -15 V

80

105

dB

Source current

15

29

I

OS

Output short-circuit current

|V

ID

| = 1 V, Output to GND

mA

Sink current

-20

-37

T

A

= 25 °C

2.05

2.5

I

CC

Supply current (per channel)

V

O

= 0

mA

T

A

= -40 °C to 85 °C

2.75

(1)

Measured with V

CC ±

differentially varied at the same time

7.6 Operating Characteristics

V

CC-

= -15 V, V

CC+

= 15 V, T

A

= 25 °C (unless otherwise noted)

PARAMETER

TEST CONDITIONS

MIN

TYP

MAX

UNIT

SR

Slew rate at unity gain

A

VD

= 1, V

IN

= -10 V to 10 V, R

L

= 2 k

Ω¦, C

L

= 100 pF

5

7

V/

μs

GBW

Gain bandwidth product

f = 100 kHz

10

16

MHz

B

1

Unity gain frequency

Open loop

9

MHz

C

L

= 0 pF

-11

G

m

Gain margin

R

L

= 2 k

Ω¦

dB

C

L

= 100 pF

-6

C

L

= 0 pF

55

Φ

m

Phase margin

R

L

= 2 k

Ω¦

degrees

C

L

= 100 pF

40

Amp-to-amp isolation

f = 20 Hz to 20 kHz

-120

dB

Power bandwidth

V

O

= 27 V

(PP)

, R

L

= 2 k

Ω¦, THD ≤ 1%

120

kHz

THD

Total harmonic distortion

V

O

= 3 V

rms

, A

VD

= 1, R

L

= 2 k

Ω¦, f = 20 Hz to 20 kHz

0.002%

z

o

Open-loop output impedance

V

O

= 0, f = 9 MHz

37

Ω¦

r

id

Differential input resistance

V

CM

= 0

175

k

Ω¦

C

id

Differential input capacitance

V

CM

= 0

12

pF

V

n

Equivalent input noise voltage

f = 1 kHz, R

S

= 100

Ω¦

4.5

nV/

√Hz

I

n

Equivalent input noise current

f = 1 kHz

0.5

pA/

√Hz

Copyright  © 2010-2014, Texas Instruments Incorporated

5

Product Folder Links:

background image

0

100

200

300

400

500

600

-15

-10

-5

0

5

10

15

V

CM

- Common Mode Voltage - V

I

IB

-

In

p

u

t

B

ia

s

C

u

rr

e

n

t

-

n

A

V

CC+

= 15 V

V

CC-

= -15 V

T

A

= 25 °C

0

100

200

300

400

500

600

5

6

7

8

9

10 11 12 13 14 15 16 17 18

V

CC+

/-V

CC-

- Supply Voltage - V

I

IB

-

In

p

u

t

B

ia

s

C

u

rr

e

n

t

-

n

A

V

CM

= 0 V

T

A

= 25 °C

D.U.T.

Voltage Gain = 50,000

Scope

x 1

R

IN

= 1.0 M٦

+

-

100 k٦

10 Ω¦

0.1  µF

100 kΩ¦

0.1  µF

24.3 kΩ¦

4.7  µF

2.0 k٦

2.2  µF

22  µF

110 k٦

4.3 kΩ¦

1/2
LM833

NOTE: All capacitors are non-polarized.

SLOS481B - JULY 2010 - REVISED OCTOBER 2014

7.7 Typical Characteristics

Figure 1. Voltage Noise Test Circuit (0.1 Hz to 10 Hz)

Figure 2. Input Bias Current vs Common-Mode Voltage

Figure 3. Input Bias Current vs Supply Voltage

6

Copyright  © 2010-2014, Texas Instruments Incorporated

Product Folder Links:

background image

0

1

2

3

4

5

6

7

8

9

10

0

0.5

1

1.5

2

2.5

3

3.5

4

4.5

R

L

- Load Resistance - k@

O

u

tp

u

t

S

a

tu

ra

ti

o

n

V

o

lt

a

g

e

P

ro

x

im

it

y

to

V

C

C

-

-

V

T = -55 °C

A

T = 25 °C

A

T = 125 °C

A

kW

-10

-9

-8

-7

-6

-5

-4

-3

-2

-1

0

0

0.5

1

1.5

2

2.5

3

3.5

4

4.5

R

L

- Load Resistance - kh

O

u

tp

u

t

S

a

tu

ra

ti

o

n

V

o

lt

a

g

e

P

ro

x

im

it

y

to

V

C

C

+

-

V

T = -55 °C

A

T = 25 °C

A

T = 125 °C

A

kW

-1.4

-1.2

-1

-0.8

-0.6

-0.4

-0.2

0

-55

-25

5

35

65

95

125

T

A

- Temperature -  °C

In

p

u

t

C

o

m

m

o

n

-M

o

d

e

V

o

lt

a

g

e

H

ig

h

P

ro

x

im

it

y

to

V

C

C

+

-

V

V

CC+

= 3 V to 15 V

V

CC-

= -3 V to -15 V

V

IO

= 5 mV

V

O

= 0 V

D

0

0.2

0.4

0.6

0.8

1

1.2

1.4

-55

-25

5

35

65

95

125

T

A

- Temperature -  °C

In

p

u

t

C

o

m

m

o

n

-M

o

d

e

V

o

lt

a

g

e

L

o

w

P

ro

x

im

it

y

to

V

C

C

-

-

V

V

CC+

= 3 V to 15 V

V

CC-

= -3 V to -15 V

è

V

IO

= 5 mV

V

O

= 0 V

D

-2

-1.5

-1

-0.5

0

0.5

1

1.5

2

-55

-35

-15

5

25

45

65

85

105 125

T

A

- Temperature -  °C

V

IO

-

In

p

u

t

O

ff

s

e

t

V

o

lt

a

g

e

-

m

V

V

CC+

= 15 V

V

CC-

= -15 V

V

CM

= 0 V

0

100

200

300

400

500

600

700

800

900

1000

-55 -35

-15

5

25

45

65

85

105 125

T

A

- Temperature -  °C

I

IB

-

In

p

u

t

B

ia

s

C

u

rr

e

n

t

-

n

A

V

CC+

= 15 V

V

CC-

= -15 V

V

CM

= 0 V

SLOS481B - JULY 2010 - REVISED OCTOBER 2014

Typical Characteristics (continued)

Figure 4. Input Bias Current vs Temperature

Figure 5. Input Offset Voltage vs Temperature

Figure 6. Input Common-Mode Voltage Low Proximity

Figure 7. Input Common-Mode Voltage High Proximity

to V

CC-

vs Temperature

to V

CC+

vs Temperature

Figure 8. Output Saturation Voltage Proximity to V

CC+

Figure 9. Output Saturation Voltage Proximity to V

CC-

vs Load Resistance

vs Load Resistance

Copyright  © 2010-2014, Texas Instruments Incorporated

7

Product Folder Links:

background image

0

5

10

15

20

25

30

-55

-35

-15

5

25

45

65

85

105

125

T

A

- Temperature -  °C

G

B

W

-

G

a

in

B

a

n

d

w

id

th

P

ro

d

u

c

t

-

M

H

z

0

5

10

15

20

25

30

5

6

7

8

9 10 11 12 13 14 15 16 17 18

V

CC+

/-V

CC-

- Supply Voltage - V

G

B

W

-

G

a

in

d

B

a

n

d

w

id

th

P

ro

d

u

c

t

-

M

H

z

0

10

20

30

40

50

60

70

80

90

100

1.0E+02 1.0E+03 1.0E+04 1.0E+05 1.0E+06 1.0E+07

f - Frequency - Hz

C

M

M

R

-

d

B

100

1k

10k

100k

1M

10M

V

= 15 V

V

= -15 V

V

= 0 V

V

= 1.5 V

T = 25 °C

CC+

CC-

CM

CM

A

D

±

0

10

20

30

40

50

60

70

80

90

100

110

120

1.0E+02 1.0E+03 1.0E+04 1.0E+05 1.0E+06 1.0E+07

f - Frequency - Hz

P

S

R

R

-

d

B

100

1k

10k

100k

1M

10M

V

= 15 V

V

= -15 V

T = 25 °C

CC+

CC-

A

T3P

T3N

10

20

30

40

50

60

70

-55

-35

-15

5

25

45

65

85

105

125

T

A

- Temperature -  °C

I

O

S

-

O

u

tp

u

t

S

h

o

rt

-C

ir

c

u

it

C

u

rr

e

n

t

-

m

A

V

CC+

= 15 V

V

CC-

= -15 V

V

ID

= 1 V

Sink

Source

0

1

2

3

4

5

6

7

8

9

10

-55

-35

-15

5

25

45

65

85

105 125

T

A

- Temperature -  °C

I

C

C

-

S

u

p

p

ly

C

u

rr

e

n

t

-

m

A

V

CM

= 0 V

R

L

= High Impedance

V

O

= 0 V

V

= 15 V

CC ±

±

V

= 10 V

CC ±

±

V

= 5 V

CC ±

±

SLOS481B - JULY 2010 - REVISED OCTOBER 2014

Typical Characteristics (continued)

Figure 10. Output Short-Circuit Current vs Temperature

Figure 11. Supply Current vs Temperature

Figure 12. CMRR vs Frequency

Figure 13. PSSR vs Frequency

Figure 14. Gain Bandwidth Product vs Supply Voltage

Figure 15. Gain Bandwidth Product vs Temperature

8

Copyright  © 2010-2014, Texas Instruments Incorporated

Product Folder Links:

background image

0

5

10

15

20

25

30

35

40

45

50

1.0E+03

1.0E+04

1.0E+05

1.0E+06

1.0E+07

f - Frequency - Hz

Z

O

-

O

u

tp

u

t

Im

p

e

d

a

n

c

e

-

V

CC+

= 15 V

V

CC-

= -15 V

V

O

= 1 V

rms

T

A

= 25 °C

W

1k

10k

100k

1M

10M

A = 1

V

A = 10

V

A = 100

V

A = 1000

V

100

110

120

130

140

150

160

170

180

190

200

1.E+01

1.E+02

1.E+03

1.E+04

1.E+05

f - Frequency - Hz

C

ro

s

s

ta

lk

R

e

je

c

ti

o

n

-

d

B

1k

10k

100k

Drive Channel
V

= 15 V

V

= -15 V

R = 2 k
V = 20 V
T = 25 °C

CC+

CC-

L

O

PP

A

W

10

100

80

85

90

95

100

105

110

5

6

7

8

9 10 11 12 13 14 15 16 17 18

V

CC+

/-V

CC-

- Supply Voltage - V

A

V

-

O

p

e

n

-L

o

o

p

G

a

in

-

d

B

R = 2 k
f < 10 Hz

V = 2/3(V

- V

)

T = 25 °C

L

O

CC+

CC-

A

W

D

80

85

90

95

100

105

110

115

120

-55

-35

-15

5

25

45

65

85

105 125

T

A

- Temperature -  °C

A

V

-

O

p

e

n

-L

o

o

p

G

a

in

-

d

B

R = 2 k
f < 10 Hz

V = 2/3(V

- V

)

T = 25 °C

L

O

CC+

CC-

A

W

D

0

5

10

15

20

25

30

1.E+01 1.E+02 1.E+03 1.E+04 1.E+05 1.E+06 1.E+07

f - Frequency - Hz

V

O

-

O

u

tp

u

t

V

o

lt

a

g

e

-

V

100

1k

10k

100k

1M

10M

10

V

= 15 V

V

= -15 V

R = 2 k
A = 1
THD < 1%
T = 25 °C

CC+

CC-

L

V

A

W

-20

-15

-10

-5

0

5

10

15

20

5

6

7

8

9

10 11 12 13 14 15 16 17 18

V

CC+

/-V

CC-

- Supply Voltage - V

V

O

-

O

u

tp

u

t

V

o

lt

a

g

e

-

V

R = 10 k

L

W

R = 2 k

L

W

R = 10 k

L

W

R = 2 k

L

W

SLOS481B - JULY 2010 - REVISED OCTOBER 2014

Typical Characteristics (continued)

Figure 16. Output Voltage vs Supply Voltage

Figure 17. Output Voltage vs Frequency

Figure 18. Open-Loop Gain vs Supply Voltage

Figure 19. Open-Loop Gain vs Temperature

Figure 20. Output Impedance vs Frequency

Figure 21. Crosstalk Rejection vs Frequency

Copyright  © 2010-2014, Texas Instruments Incorporated

9

Product Folder Links:

background image

0

10

20

30

40

50

60

70

80

1.E+03

1.E+04

1.E+05

1.E+06

1.E+07

f - Frequency - Hz

G

a

in

-

d

B

-180

-135

-90

-45

0

P

h

a

s

e

S

h

if

t

-

d

e

g

V

= 15 V

V

= -15 V

CC+

CC-

R = 2 k
T = 25 °C

L

A

W

100k

1M

10M

1k

10k

Phase

Gain

0

3

6

9

12

1

10

100

1000

C

out

- Output Load Capacitance - pF

G

a

in

M

a

rg

in

-

d

B

0

10

20

30

40

50

60

70

80

P

h

a

s

e

M

a

rg

in

-

d

e

g

Gain, T = 125 °C

A

Gain, T = 25 °C

A

Gain, T = -55 °C

A

Phase, T = 125 °C

A

Phase, T = 25 °C

A

Phase, T = -55 °C

A

V

= 15 V

V

= -15 V

CC+

CC-

V = 0 V

O

2

3

4

5

6

7

8

9

10

-55

-35

-15

5

25

45

65

85

105

125

T

A

- Temperature -  °C

S

R

-

S

le

w

R

a

te

-

V

/ µ

s

V

= 15 V

V

= -15 V

CC+

CC-

V = 20 V

A = 1
R = 2 k

D

W

IN

V

L

Falling Edge

Rising Edge

2

3

4

5

6

7

8

9

10

5

6

7

8

9

10 11 12 13 14 15 16 17 18

V

CC+

/-V

CC-

- Supply Voltage - V

S

R

-

S

le

w

R

a

te

-

V

/ µ

s

Falling Edge

Rising Edge

V = 2/3(V

- V

)

A = 1
R = 2 k
T = 25 °C

D

W

IN

CC+

CC-

V

L

A

0.0001

0.001

0.01

0.1

1

0

1

2

3

4

5

6

7

8

9

V

O

- Output Voltage - V

rms

T

H

D

-

T

o

ta

l

H

a

rm

o

n

ic

D

is

to

rt

io

n

-

%

V

= 15 V

V

= -15 V

f = 2 kHz
R = 2 k
T = 25 °C

CC+

CC-

L

A

W

A = 1

V

A = 10

V

A = 100

V

A = 1000

V

0.0001

0.001

0.01

0.1

1

1.E+01

1.E+02

1.E+03

1.E+04

1.E+05

f - Frequency - Hz

T

H

D

-

T

o

ta

l

H

a

rm

o

n

ic

D

is

to

rt

io

n

-

%

1k

10k

100k

V

= 15 V

V

= -15 V

V = 1 V
A = 1
R = 2 k
T = 25 °C

CC+

CC-

O

rms

V

L

A

W

10

100

SLOS481B - JULY 2010 - REVISED OCTOBER 2014

Typical Characteristics (continued)

Figure 22. Total Harmonic Distortion vs Frequency

Figure 23. Total Harmonic Distortion vs Output Voltage

Figure 24. Slew Rate vs Supply Voltage

Figure 25. Slew Rate vs Temperature

Figure 26. Gain and Phase vs Frequency

Figure 27. Gain and Phase Margin

vs Output Load Capacitance

10

Copyright  © 2010-2014, Texas Instruments Incorporated

Product Folder Links:

background image

-15

-5

5

15

25

35

45

55

-2

2

6

10

14

18

22

Time -  µs

V

O

-

O

u

tp

u

t

V

o

lt

a

g

e

-

V

-60

-50

-40

-30

-20

-10

0

10

V

I

-

In

p

u

t

V

o

lt

a

g

e

-

V

V

= 15 V

V

= -15 V

A = 1
R = 2 k
C
T = 25 °C

CC+

CC-

V

L

A

W

L

= 100 pF

Input

Output

-15

-5

5

15

25

35

45

55

-2

2

6

10

14

18

22

Time -  µs

V

O

-

O

u

tp

u

t

V

o

lt

a

g

e

-

V

-60

-50

-40

-30

-20

-10

0

10

V

I

-

In

p

u

t

V

o

lt

a

g

e

-

V

V

= 15 V

V

= -15 V

A = -1
R = 2 k
C
T = 25 °C

CC+

CC-

V

L

A

W

L

= 100 pF

Input

Output

0

2

4

6

8

10

12

14

16

0

1

10

10 0

10 0 0

10 0 0 0

10 0 0 0 0

R

SD

- Differential Source Resistance - Ă¨

G

a

in

M

a

rg

in

-

d

B

0

4

8

12

16

2 0

2 4

2 8

3 2

3 6

4 0

4 4

4 8

5 2

5 6

6 0

6 4

P

h

a

s

e

M

a

rg

in

-

d

e

g

V

CC+

= 15 V

V

CC-

= -15 V

A

V

= 100

V

O

= 0 V

T

A

= 25 °C

Phase Margin

Gain Margin

W

1k

10k

100k

100

0

1

10

1

10

100

1000

1.E+01

1.E+02

1.E+03

1.E+04

1.E+05

1.E+06

R

S

- Source Resistance - Ă¨

In

p

u

t

R

e

fe

rr

e

d

N

o

is

e

V

o

lt

a

g

e

-

n

V

/r

tH

z

V

CC+

= 15 V

V

CC-

= -15 V

f = 1 Hz

T

A

= 25 °C

W

10

100

1k

10k

100k

nV/

Ă–

Hz

1M

0

10

20

30

40

50

60

70

80

90

100

10

100

1000

C

out

- Output Load Capacitance - pF

O

v

e

rs

h

o

o

t

-

%

V

CC+

= 15 V

V

CC-

= -15 V

V

IN

= 100 mV

PP

T = 125 °C

A

T = 25 °C

A

T = -55 °C

A

1

10

100

10

100

1000

10000

100000

f - Frequency - Hz

In

p

u

t

V

o

lt

a

g

e

N

o

is

e

-

n

V

/r

tH

z

0.1

1

10

In

p

u

t

C

u

rr

e

n

t

N

o

is

e

-

p

A

/r

tH

z

V

CC+

= 15 V

V

CC-

= -15 V

T

A

= 25 °C

Input Voltage Noise

Input Current Noise

10

100

1k

10k

100k

pA/

Ă–Hz

nV/

Ă–Hz

SLOS481B - JULY 2010 - REVISED OCTOBER 2014

Typical Characteristics (continued)

Figure 28. Overshoot vs Output Load Capacitance

Figure 29. Input Voltage and Current Noise vs Frequency

Figure 30. Input Referred Noise Voltage

Figure 31. Gain and Phase Margin

vs Source Resistance

vs Differential Source Resistance

Figure 32. Large Signal Transient Response (A

V

= 1)

Figure 33. Large Signal Transient Response (A

V

= -1)

Copyright  © 2010-2014, Texas Instruments Incorporated

11

Product Folder Links:

background image

-0.2

-0.1

0

0.1

0.2

0.3

0.4

0.5

0.6

-0.5

0.0

0.5

1.0

1.5

Time -  µs

V

O

-

O

u

tp

u

t

V

o

lt

a

g

e

-

V

-0.6

-0.5

-0.4

-0.3

-0.2

-0.1

0.0

0.1

0.2

V

I

-

In

p

u

t

V

o

lt

a

g

e

-

V

V

= 15 V

V

= -15 V

A = 1
R = 2 k
C
T = 25 °C

CC+

CC-

V

L

A

W

L

= 100 pF

Input

Output

-500

-400

-300

-200

-100

0

100

200

300

400

-5

-4

-3

-2

-1

0

1

2

3

4

5

Time - s

In

p

u

t

V

o

lt

a

g

e

N

o

is

e

-

n

V

T3
V

CC+

= 15 V

V

CC-

= -15 V

BW = 0.1 Hz to 10 Hz

T

A

= 25 °C

SLOS481B - JULY 2010 - REVISED OCTOBER 2014

Typical Characteristics (continued)

Figure 35. Low-Frequency Noise

Figure 34. Small Signal Transient Response

12

Copyright  © 2010-2014, Texas Instruments Incorporated

Product Folder Links:

background image

IN

Ă­

IN+

VCC

VEE

VOUT

SLOS481B - JULY 2010 - REVISED OCTOBER 2014

8 Detailed Description

8.1 Overview

The LM833 device is a dual operational amplifier with high-performance specifications for use in quality audio
and data-signal applications. This device operates over a wide range of single- and dual-supply voltage with low
noise, high-gain bandwidth, and high slew rate. Additional features include low total harmonic distortion, excellent
phase and gain margins, large output voltage swing with no deadband crossover distortions, and symmetrical
sink/source performance. The dual amplifiers are utilized widely in circuit of audio optimized for all preamp and
high-level stages in PCM and HiFi systems. The LM833 device is pin-for-pin compatible with industry-standard
dual operation amplifiers' pin assignments. With addition of a preamplifier, the gain of the power stage can be
greatly reduced to improve performance.

8.2 Functional Block Diagram

Copyright  © 2010-2014, Texas Instruments Incorporated

13

Product Folder Links:

background image

SLOS481B - JULY 2010 - REVISED OCTOBER 2014

8.3 Feature Description

8.3.1 Operating Voltage

The LM833 operational amplifier is fully specified and ensured for operation from  ±5 V to  ±18 V. In addition,
many specifications apply from -40 °C to 85 °C. Parameters that vary significantly with operating voltages or
temperature are shown in

.

8.3.2 High Gain Bandwidth Product

Gain bandwidth product is found by multiplying the measured bandwidth of an amplifier by the gain at which that
bandwidth was measured. The LM833 has a high gain bandwidth of 16 MHz which stays relatively stable over a
wide range of supply voltages. Parameters that vary significantly with temperature are shown in

.

8.3.3 Low Total Harmonic Distortion

Harmonic distortions to an audio signal are created by electronic components in a circuit. Total harmonic
distortion (THD) is a measure of harmonic distortions accumulated by a signal in an audio system. The LM833
has a very low THD of 0.002% meaning that the LM833 will add little harmonic distortion when used in audio
signal applications. More specific characteristics are shown in

8.4 Device Functional Modes

The LM833 is powered on when the supply is connected. It can be operated as a single supply operational
amplifier or dual supply amplifier depending on the application.

14

Copyright  © 2010-2014, Texas Instruments Incorporated

Product Folder Links:

background image

+

+

R

5

4.3 k

R

4

2 k

R

3

2.37 

R

1

80.6 k

R

6

54.9 k

C

3

33 nF

C

1

39 nF

C

4

P

F

R

0

499 

C

0

200 

P

F

47 k

C

P

VIN

VOUT

-15 V

15 V

˝ LM833

˝ LM833

3

2

4

1

5

6

8

7

R

2

8.45 k

SLOS481B - JULY 2010 - REVISED OCTOBER 2014

9 Application and Implementation

NOTE

Information in the following applications sections is not part of the TI component
specification, and TI does not warrant its accuracy or completeness. TI’s customers are
responsible for determining suitability of components for their purposes. Customers should
validate and test their design implementation to confirm system functionality.

9.1 Application Information

An application of the LM833 is the two stage RIAA Phono Preamplifier. A primary task of the phono preamplifier
is to provide gain (usually 30 to 40 dB at 1 kHz) and accurate amplitude and phase equalization to the signal
from a moving magnet or a moving coil cartridge. In addition to the amplification and equalization functions, the
phono preamp must not add significant noise or distortion to the signal from the cartridge. The circuit shown in

uses two amplifiers, fulfills these qualifications, and has greatly improved performance over a single-

amplifier design.

9.2 Typical Application

Figure 36. RIAA Phono Preamplifier

9.2.1 Design Requirements

Supply Voltage =  ±15 V

Low-Frequency

-3 dB corner of the first amplifier (f

0

) > 20 Hz (below audible range)

Low-Frequency

-3 dB corner of the second stage (f

L

) = 20.2 Hz

9.2.2 Detailed Design Procedure

9.2.2.1 Introduction to Design Method

through

show the design equations for the preamplifier.

R

1

= 8.058 R

0

A

1

where

A

1

is the 1 kHz voltage gain of the first amplifier

(1)

Copyright  © 2010-2014, Texas Instruments Incorporated

15

Product Folder Links:

background image

3

1

4

3.18 10

Example : C

0.03946 F

8.058 10

-

´

=

=

m

´

3

1

1

3.18 10

Calculate C

R

-

´

=

0

0

0

1

C

2

f R

»

p

5

V 2

4

R

A

1

R

=

+

(

)

4

L

1

C

2

f

R3

R6

=

p

+

5

5

3

6

3

3

6

P

(R

R )

7.5 10

C

7.5 10

R R

R

-

-

+

´

=

´

=

1

2

0

R

R

R

9

=

-

3

1

1

3.18 10

C

R

-

´

=

SLOS481B - JULY 2010 - REVISED OCTOBER 2014

Typical Application (continued)

(2)

(3)

(4)

where

f

L

is the low-frequency

-3 dB corner of the second stage

(5)

For standard RIAA preamplifiers, f

L

should be kept well below the audible frequency range. If the preamplifier is

to follow the IEC recommendation (IEC Publication 98, Amendment #4), f

L

should equal 20.2 Hz.

where

A

V2

is the voltage gain of the second amplifier

(6)

where

f

0

is the low-frequency

-3 dB corner of the first amplifier

(7)

This should be kept well below the audible frequency range.

A design procedure is shown below with an illustrative example using 1% tolerance E96 components for close
conformance to the ideal RIAA curve. Because 1% tolerance capacitors are often difficult to find except in 5% or
10% standard values, the design procedure calls for re-calculation of a few component values so that standard
capacitor values can be used.

9.2.2.2 RIAA Phono Preamplifier Design Procedure

A design procedure is shown below with an illustrative example using 1% tolerance E96 components for close
conformance to the ideal RIAA curve. Since 1% tolerance capacitors are often difficult to find except in 5% or
10% standard values, the design procedure calls for re-calculation of a few component values so that standard
capacitor values can be used.

Choose R

0

. R

0

should be small for minimum noise contribution, but not so small that the feedback network

excessively loads the amplifier.

Example: Choose R

0

= 500

Choose 1 kHz gain, A

V1

of first amplifier. This will typically be around 20 dB to 30 dB.

Example: Choose A

V1

= 26 dB = 20

Calculate R

1

= 8.058 R

0

A

V1

Example: R

1

= 8.058 × 500 × 20 = 80.58 k

(8)

(9)

If C

1

is not a convenient value, choose the nearest convenient value and calculate a new R

1

from

16

Copyright  © 2010-2014, Texas Instruments Incorporated

Product Folder Links:

background image

5

P

3

5

P

8

7.5 10

Calculate R

C

7.5 10

Example: R

2.273k

3.3 10

-

-

-

´

=

´

=

=

´

1

2

0

4

2

R

Calculate R

R

9

8.06 10

Example : R

499

8456.56

9

=

-

´

=

-

=

4

0

8.06 10

Example: New R

498.8

8.058 20

´

=

=

´

1

0

V1

R

R

8.058 A

=

3

1

8

1

3.18 10

New R

81.54 k

3.9 10

Use R

80.6 k

-

-

´

=

=

´

=

3

1

1

3.18 10

R

C

-

´

=

SLOS481B - JULY 2010 - REVISED OCTOBER 2014

Typical Application (continued)

(10)

Example: New C

1

= 0.039

μF.

(11)

Calculate a new value for R

0

from

(12)

(13)

Use R

0

= 499.

(14)

Use R

2

= 8.45 K.

Choose a convenient value for C

3

in the range from 0.01

μF to 0.05 μF.

Example: C

3

= 0.033

μF

(15)

Choose a standard value for R

3

that is slightly larger than R

P

.

Example: R

3

= 2.37 k

Calculate R

6

from 1 / R

6

= 1 / R

P

- 1 / R

3

Example: R

6

= 55.36 k

Use 54.9 k

Calculate C

4

for low-frequency rolloff below 1 Hz from design

Example: C

4

= 2

μF. Use a good quality mylar, polystyrene, or polypropylene.

Choose gain of second amplifier.

Example: The 1 kHz gain up to the input of the second amplifier is about 26 dB for this example. For an
overall 1 kHz gain equal to about 36 dB we choose:

A

V2

= 10 dB = 3.16

Choose value for R4.

Example: R

4

= 2 k

Calculate R

5

= (A

V2

- 1) R

4

Copyright  © 2010-2014, Texas Instruments Incorporated

17

Product Folder Links:

background image

5 V

-5 V

15 V

-15 V

R

O

V

O

R = 2 k

L

Ω¦

C

L

SLOS481B - JULY 2010 - REVISED OCTOBER 2014

Typical Application (continued)

Example: R

5

= 4.32 k

Use R

5

= 4.3 k

Calculate C

0

for low-frequency rolloff below 1 Hz from design

Example: C

0

= 200

μF

9.2.3 Application Curves for Output Characteristics

The maximum observed error for the prototype was 0.1 dB.

Figure 37. Deviation from Ideal RIAA Response for

Circuit of

Using 1% Resistors

The lower curve is for an output level of 300 mV

rms

and the upper curve is for an output level of 1 V

rms

.

Figure 38. THD of Circuit in

as a Function of Frequency

9.3 Typical Application — Reducing Oscillation from High-Capacitive Loads

While all the previously stated operating characteristics are specified with 100-pF load capacitance, the LM833
device can drive higher-capacitance loads. However, as the load capacitance increases, the resulting response
pole occurs at lower frequencies, causing ringing, peaking, or oscillation. The value of the load capacitance at
which oscillation occurs varies from lot-to-lot. If an application appears to be sensitive to oscillation due to load
capacitance, adding a small resistance in series with the load should alleviate the problem (see

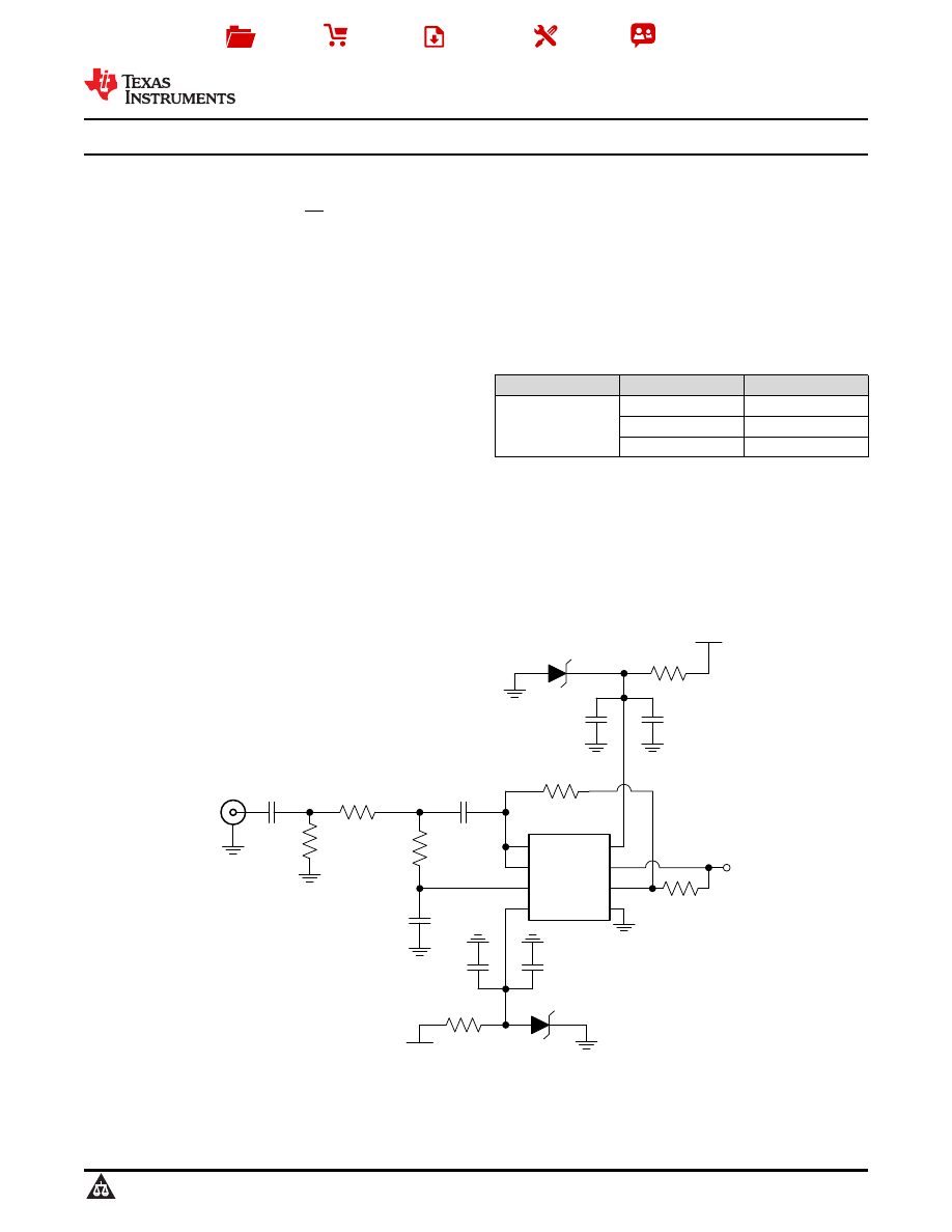
9.3.1 Test Schematic

Figure 39. Capacitive Load Testing Circuit

18

Copyright  © 2010-2014, Texas Instruments Incorporated

Product Folder Links:

background image

250 ns per Division

0.25

V per Division

250 ns per Division

0.25

V per Division

250 ns per Division

0.25

V per Division

250 ns per Division

0.25

V per Division

Maximum capacitance
before oscillation = 590 pF

0.25

V per Division

250 ns per Division

Maximum capacitance
before oscillation = 380 pF

250 ns per Division

0.25

V per Division

Maximum capacitance
before oscillation = 590 pF

SLOS481B - JULY 2010 - REVISED OCTOBER 2014

Typical Application — Reducing Oscillation from High-Capacitive Loads (continued)

9.3.2 Output Characteristics

through

demonstrate the effect adding this small resistance has on the ringing in the output

signal.

Figure 40. Pulse Response

Figure 41. Pulse Response

(R

L

= 600

Ω¦, C

L

= 380 pF)

(R

L

= 2 k

Ω¦, C

L

= 560 pF)

Figure 42. Pulse Response

(R

L

= 10 k

Ω¦, C

L

= 590 pF)

Figure 43. Pulse Response

(R

O

= 0

Ω¦, C

O

= 1000 pF,

R

L

= 2 k

Ω¦)

Figure 44. Pulse Response

(R

O

= 4

Ω¦, C

O

= 1000 pF,

Figure 45. Pulse Response

R

L

= 2 k

Ω¦)

(R

O

= 35

Ω¦, C

O

= 1000 pF,

R

L

= 2 k

Ω¦)

Copyright  © 2010-2014, Texas Instruments Incorporated

19

Product Folder Links:

background image

+

RIN

RG

RF

VOUT

VIN

SLOS481B - JULY 2010 - REVISED OCTOBER 2014

10 Power Supply Recommendations

The LM833 is specified for operation from 10 to 36 V ( ±5 to  ±18 V); many specifications apply from -40 °C to
85 °C. The

section presents parameters that can exhibit significant variance with regard to

operating voltage or temperature.

CAUTION

Supply voltages larger than 36 V can permanently damage the device (see

).

Place 0.1-

μF bypass capacitors close to the power-supply pins to reduce errors coupling in from noisy or high

impedance power supplies. For more detailed information on bypass capacitor placement, refer to the

section.

11 Layout

11.1 Layout Guidelines

For best operational performance of the device, use good PCB layout practices, including:

Noise can propagate into analog circuitry through the power pins of the circuit as a whole and the operational
amplifier. Bypass capacitors are used to reduce the coupled noise by providing low impedance power
sources local to the analog circuitry.
-

Connect low-ESR, 0.1-

μF ceramic bypass capacitors between each supply pin and ground, placed as

close to the device as possible. A single bypass capacitor from V+ to ground is applicable for single
supply applications.

Separate grounding for analog and digital portions of circuitry is one of the simplest and most-effective
methods of noise suppression. One or more layers on multilayer PCBs are usually devoted to ground planes.
A ground plane helps distribute heat and reduces EMI noise pickup. Make sure to physically separate digital
and analog grounds, paying attention to the flow of the ground current. For more detailed information, refer to
Circuit Board Layout Techniques, (

To reduce parasitic coupling, run the input traces as far away from the supply or output traces as possible. If
it is not possible to keep them separate, it is much better to cross the sensitive trace perpendicular as
opposed to in parallel with the noisy trace.

Place the external components as close to the device as possible. Keeping RF and RG close to the inverting
input minimizes parasitic capacitance, as shown in

Keep the length of input traces as short as possible. Always remember that the input traces are the most
sensitive part of the circuit.

Consider a driven, low-impedance guard ring around the critical traces. A guard ring can significantly reduce
leakage currents from nearby traces that are at different potentials.

11.2 Layout Example

Figure 46. Operational Amplifier Schematic for Noninverting Configuration

20

Copyright  © 2010-2014, Texas Instruments Incorporated

Product Folder Links:

background image

OUT1

OUT2

IN1

Ă­

IN1+

VCC

Ă­

VCC+

IN2

Ă­

IN2+

RG

RIN

RF

GND

VIN

VS-

GND

VS+

GND

Run the input traces as far 
away from the supply lines 

as possible

Only needed for 

dual-supply 

operation

Place components close to 

device and to each other to 

reduce parasitic errors

Use low-ESR, ceramic 

bypass capacitor

(or GND for single supply)

Ground (GND) plane on another layer

SLOS481B - JULY 2010 - REVISED OCTOBER 2014

Layout Example (continued)

Figure 47. Operational Amplifier Board Layout for Noninverting Configuration

Copyright  © 2010-2014, Texas Instruments Incorporated

21

Product Folder Links:

background image

SLOS481B - JULY 2010 - REVISED OCTOBER 2014

12 Device and Documentation Support

12.1 Trademarks

All trademarks are the property of their respective owners.

12.2 Electrostatic Discharge Caution

These devices have limited built-in ESD protection. The leads should be shorted together or the device placed in conductive foam
during storage or handling to prevent electrostatic damage to the MOS gates.

12.3 Glossary

— TI Glossary.

This glossary lists and explains terms, acronyms, and definitions.

22

Copyright  © 2010-2014, Texas Instruments Incorporated

Product Folder Links:

background image

SLOS481B - JULY 2010 - REVISED OCTOBER 2014

13 Mechanical, Packaging, and Orderable Information

The following pages include mechanical, packaging, and orderable information. This information is the most
current data available for the designated devices. This data is subject to change without notice and revision of
this document. For browser-based versions of this data sheet, refer to the left-hand navigation.

Copyright  © 2010-2014, Texas Instruments Incorporated

23

Product Folder Links:

background image

PACKAGE OPTION ADDENDUM

www.ti.com

21-Jan-2014

Addendum-Page 1

PACKAGING INFORMATION

Orderable Device

Status

(1)

Package Type Package

Drawing

Pins Package

Qty

Eco Plan

(2)

Lead/Ball Finish

(6)

MSL Peak Temp

(3)

Op Temp ( °C)

Device Marking

(4/5)

Samples

LM833D

ACTIVE

SOIC

D

8

75

Green (RoHS

& no Sb/Br)

CU NIPDAU

Level-1-260C-UNLIM

-40 to 85

LM833

LM833DGKR

ACTIVE

VSSOP

DGK

8

2500

Green (RoHS

& no Sb/Br)

CU NIPDAU

Level-1-260C-UNLIM

-40 to 85

RSU

LM833DGKT

ACTIVE

VSSOP

DGK

8

250

Green (RoHS

& no Sb/Br)

CU NIPDAU

Level-1-260C-UNLIM

-40 to 85

RSU

LM833DR

ACTIVE

SOIC

D

8

2500

Green (RoHS

& no Sb/Br)

CU NIPDAU

Level-1-260C-UNLIM

-40 to 85

LM833

LM833P

ACTIVE

PDIP

P

8

50

Pb-Free

(RoHS)

CU NIPDAU

N / A for Pkg Type

-40 to 85

LM833P

 

(1)

 The marketing status values are defined as follows:

ACTIVE: Product device recommended for new designs.
LIFEBUY: TI has announced that the device will be discontinued, and a lifetime-buy period is in effect.
NRND: Not recommended for new designs. Device is in production to support existing customers, but TI does not recommend using this part in a new design.
PREVIEW: Device has been announced but is not in production. Samples may or may not be available.
OBSOLETE: TI has discontinued the production of the device.

 

(2)

 Eco Plan - The planned eco-friendly classification: Pb-Free (RoHS), Pb-Free (RoHS Exempt), or Green (RoHS & no Sb/Br) - please check

for the latest availability

information and additional product content details.
TBD:  The Pb-Free/Green conversion plan has not been defined.
Pb-Free (RoHS): TI's terms "Lead-Free" or "Pb-Free" mean semiconductor products that are compatible with the current RoHS requirements for all 6 substances, including the requirement that
lead not exceed 0.1% by weight in homogeneous materials. Where designed to be soldered at high temperatures, TI Pb-Free products are suitable for use in specified lead-free processes.
Pb-Free (RoHS Exempt): This component has a RoHS exemption for either 1) lead-based flip-chip solder bumps used between the die and package, or 2) lead-based  die adhesive used between
the die and leadframe. The component is otherwise considered Pb-Free (RoHS compatible) as defined above.
Green (RoHS & no Sb/Br): TI defines "Green" to mean Pb-Free (RoHS compatible), and free of Bromine (Br)  and Antimony (Sb) based flame retardants (Br or Sb do not exceed 0.1% by weight
in homogeneous material)

 

(3)

 MSL, Peak Temp. - The Moisture Sensitivity Level rating according to the JEDEC industry standard classifications, and peak solder temperature.

 

(4)

 There may be additional marking, which relates to the logo, the lot trace code information, or the environmental category on the device.

 

(5)

 Multiple Device Markings will be inside parentheses. Only one Device Marking contained in parentheses and separated by a "~" will appear on a device. If a line is indented then it is a continuation

of the previous line and the two combined represent the entire Device Marking for that device.

 

background image

PACKAGE OPTION ADDENDUM

www.ti.com

21-Jan-2014

Addendum-Page 2

(6)

 Lead/Ball Finish - Orderable Devices may have multiple material finish options. Finish options are separated by a vertical ruled line. Lead/Ball Finish values may wrap to two lines if the finish

value exceeds the maximum column width.

 

Important Information and Disclaimer:The information provided on this page represents TI's knowledge and belief as of the date that it is provided. TI bases its knowledge and belief on information
provided by third parties, and makes no representation or warranty as to the accuracy of such information. Efforts are underway to better integrate information from third parties. TI has taken and
continues to take reasonable steps to provide representative and accurate information but may not have conducted destructive testing or chemical analysis on incoming materials and chemicals.
TI and TI suppliers consider certain information to be proprietary, and thus CAS numbers and other limited information may not be available for release.

 

In no event shall TI's liability arising out of such information exceed the total purchase price of the TI part(s) at issue in this document sold by TI to Customer on an annual basis.

 

background image

TAPE AND REEL INFORMATION

*All dimensions are nominal

Device

Package

Type

Package

Drawing

Pins

SPQ

Reel

Diameter

(mm)

Reel

Width

W1 (mm)

A0

(mm)

B0

(mm)

K0

(mm)

P1

(mm)

W

(mm)

Pin1

Quadrant

LM833DGKR

VSSOP

DGK

8

2500

330.0

12.4

5.3

3.3

1.3

8.0

12.0

Q1

LM833DGKT

VSSOP

DGK

8

250

180.0

12.4

5.3

3.3

1.3

8.0

12.0

Q1

LM833DR

SOIC

D

8

2500

330.0

12.4

6.4

5.2

2.1

8.0

12.0

Q1

LM833DR

SOIC

D

8

2500

330.0

12.4

6.4

5.2

2.1

8.0

12.0

Q1

PACKAGE MATERIALS INFORMATION

www.ti.com

21-Jan-2014

Pack Materials-Page 1

background image

*All dimensions are nominal

Device

Package Type

Package Drawing

Pins

SPQ

Length (mm)

Width (mm)

Height (mm)

LM833DGKR

VSSOP

DGK

8

2500

346.0

346.0

35.0

LM833DGKT

VSSOP

DGK

8

250

203.0

203.0

35.0

LM833DR

SOIC

D

8

2500

367.0

367.0

35.0

LM833DR

SOIC

D

8

2500

340.5

338.1

20.6

PACKAGE MATERIALS INFORMATION

www.ti.com

21-Jan-2014

Pack Materials-Page 2

background image
background image
background image
background image
background image
background image

IMPORTANT NOTICE

Texas Instruments Incorporated and its subsidiaries (TI) reserve the right to make corrections, enhancements, improvements and other
changes to its semiconductor products and services per JESD46, latest issue, and to discontinue any product or service per JESD48, latest
issue. Buyers should obtain the latest relevant information before placing orders and should verify that such information is current and
complete. All semiconductor products (also referred to herein as †ścomponents†ť) are sold subject to TI’s terms and conditions of sale
supplied at the time of order acknowledgment.

TI warrants performance of its components to the specifications applicable at the time of sale, in accordance with the warranty in TI’s terms
and conditions of sale of semiconductor products. Testing and other quality control techniques are used to the extent TI deems necessary
to support this warranty. Except where mandated by applicable law, testing of all parameters of each component is not necessarily
performed.

TI assumes no liability for applications assistance or the design of Buyers’ products. Buyers are responsible for their products and
applications using TI components. To minimize the risks associated with Buyers’ products and applications, Buyers should provide
adequate design and operating safeguards.

TI does not warrant or represent that any license, either express or implied, is granted under any patent right, copyright, mask work right, or
other intellectual property right relating to any combination, machine, or process in which TI components or services are used. Information
published by TI regarding third-party products or services does not constitute a license to use such products or services or a warranty or
endorsement thereof. Use of such information may require a license from a third party under the patents or other intellectual property of the
third party, or a license from TI under the patents or other intellectual property of TI.

Reproduction of significant portions of TI information in TI data books or data sheets is permissible only if reproduction is without alteration
and is accompanied by all associated warranties, conditions, limitations, and notices. TI is not responsible or liable for such altered
documentation. Information of third parties may be subject to additional restrictions.

Resale of TI components or services with statements different from or beyond the parameters stated by TI for that component or service
voids all express and any implied warranties for the associated TI component or service and is an unfair and deceptive business practice.
TI is not responsible or liable for any such statements.

Buyer acknowledges and agrees that it is solely responsible for compliance with all legal, regulatory and safety-related requirements
concerning its products, and any use of TI components in its applications, notwithstanding any applications-related information or support
that may be provided by TI. Buyer represents and agrees that it has all the necessary expertise to create and implement safeguards which
anticipate dangerous consequences of failures, monitor failures and their consequences, lessen the likelihood of failures that might cause
harm and take appropriate remedial actions. Buyer will fully indemnify TI and its representatives against any damages arising out of the use
of any TI components in safety-critical applications.

In some cases, TI components may be promoted specifically to facilitate safety-related applications. With such components, TI’s goal is to
help enable customers to design and create their own end-product solutions that meet applicable functional safety standards and
requirements. Nonetheless, such components are subject to these terms.

No TI components are authorized for use in FDA Class III (or similar life-critical medical equipment) unless authorized officers of the parties
have executed a special agreement specifically governing such use.

Only those TI components which TI has specifically designated as military grade or †śenhanced plastic†ť are designed and intended for use in
military/aerospace applications or environments. Buyer acknowledges and agrees that any military or aerospace use of TI components
which have not been so designated is solely at the Buyer's risk, and that Buyer is solely responsible for compliance with all legal and
regulatory requirements in connection with such use.

TI has specifically designated certain components as meeting ISO/TS16949 requirements, mainly for automotive use. In any case of use of
non-designated products, TI will not be responsible for any failure to meet ISO/TS16949.

Products

Applications

Audio

Automotive and Transportation

Amplifiers

Communications and Telecom

Data Converters

Computers and Peripherals

DLP ® Products

Consumer Electronics

DSP

Energy and Lighting

Clocks and Timers

Industrial

Interface

Medical

Logic

Security

Power Mgmt

Space, Avionics and Defense

Microcontrollers

Video and Imaging

RFID

OMAP Applications Processors

TI E2E Community

Wireless Connectivity

Mailing Address: Texas Instruments, Post Office Box 655303, Dallas, Texas 75265

Copyright  © 2014, Texas Instruments Incorporated


Document Outline


powered by phppowered by MySQLPOWERED BY APACHEPOWERED BY CentOS© 2004 - 2026Información Legalpoliticas de cookiesipv6 ready