Secciones
Foros Electrónica
Boletines de correo
Boletines
background image

+

-

+

-

IN+

IN-

OUT

IN+

IN-

OUT

TL072 (each amplifier)
TL074 (each amplifier)

TL071

OFFSET N1

OFFSET N2

SLOS080M - SEPTEMBER 1978 - REVISED JUNE 2015

TL07xx Low-Noise JFET-Input Operational Amplifiers

1 Features

3 Description

The TL07xx JFET-input operational amplifier family is

1

Low Power Consumption

designed

to

offer

a

wider

selection

than

any

Wide Common-Mode and Differential Voltage

previously developed operational amplifier family.

Ranges

Each of these JFET-input operational amplifiers

Low Input Bias and Offset Currents

incorporates well-matched, high-voltage JFET and
bipolar transistors in a monolithic integrated circuit.

Output Short-Circuit Protection

Low Total Harmonic Distortion: 0.003% Typical

The devices feature high slew rates, low-input bias
and

offset

currents,

and

low

offset-voltage

Low Noise

temperature coefficient. The low harmonic distortion

V

n

= 18 nV/

√Hz Typ at f = 1 kHz

and low noise make the TL07xseries ideally suited for

High-Input Impedance: JFET Input Stage

high-fidelity and audio pre-amplifier applications.

Internal Frequency Compensation

Offset adjustment and external compensation options
are available within the TL07x family.

Latch-Up-Free Operation

High Slew Rate: 13 V/

μs Typical

Device 

Common-Mode Input Voltage Range

PART NUMBER

PACKAGE

BODY SIZE (NOM)

Includes V

CC+

SOIC (14)

8.65 mm × 3.91 mm

TL07xxD

SOIC (8)

4.90 mm x 3.90 mm

2 Applications

TL07xxFK

LCCC (20)

8.89 mm × 8.89 mm

Motor Integrated Systems: UPS

TL07xxJG

PDIP (8)

9.59 mm x 6.67 mm

Drives and Control Solutions: AC Inverter and VF

TL074xJ

CDIP (14)

19.56 mm × 6.92 mm

Drives

TL07xxP

PDIP (8)

9.59 mm x 6.35 mm

Renewables: Solar Inverters

TL07xxPS

SO (8)

6.20 mm x 5.30 mm

Pro Audio Mixers

TL074xN

PDIP (14)

19.3 mm × 6.35 mm

DLP Front Projection System

TL074xNS

SO (14)

10.30 mm × 5.30 mm

Oscilloscopes

TL07xxPW

TSSOP (8)

4.40 mm x 3.00 mm

TL074xPW

TSSOP (14)

5.00 mm × 4.40 mm

(1) For all available packages, see the orderable addendum at

the end of the data sheet.

Logic Symbols

1

An IMPORTANT NOTICE at the end of this data sheet addresses availability, warranty, changes, use in safety-critical applications,
intellectual property matters and other important disclaimers. PRODUCTION DATA.

background image

SLOS080M - SEPTEMBER 1978 - REVISED JUNE 2015

Table of Contents

8.3

Feature Description.................................................

1

Features ..................................................................

8.4

Device Functional Modes........................................

2

Applications ...........................................................

9

Application and Implementation ........................

3

Description .............................................................

9.1

Application Information............................................

4

Revision History.....................................................

9.2

Typical Application .................................................

5

Pin Configuration and Functions .........................

9.3

System Examples ...................................................

6

Specifications.........................................................

10

Power Supply Recommendations .....................

6.1

Absolute Maximum Ratings ......................................

11

Layout...................................................................

6.2

ESD Ratings..............................................................

11.1

Layout Guidelines .................................................

6.3

Recommended Operating Conditions .......................

11.2

Layout Example ....................................................

6.4

Thermal Information .................................................

12

Device and Documentation Support .................

6.5

Electrical Characteristics, TL07xC, TL07xAC,

TL07xBC, TL07xI ......................................................

12.1

Documentation Support ........................................

6.6

Electrical Characteristics, TL07xM............................

12.2

Related Links ........................................................

6.7

Switching Characteristics ..........................................

12.3

Community Resources..........................................

6.8

Typical Characteristics ..............................................

12.4

Trademarks ...........................................................

12.5

Electrostatic Discharge Caution ............................

7

Parameter Measurement Information ................

12.6

Glossary ................................................................

8

Detailed Description ............................................

13

Mechanical, Packaging, and Orderable

8.1

Overview .................................................................

Information ...........................................................

8.2

Functional Block Diagram .......................................

4 Revision History

NOTE: Page numbers for previous revisions may differ from page numbers in the current version.

Changes from Revision L (February 2014) to Revision M

Page

Added Device Information table, Pin Configuration and Functions section, ESD Ratings table, Feature Description
section, Device Functional ModesApplication and Implementation section, Power Supply Recommendations
section, Layout section ...........................................................................................................................................................

Moved Typical Characteristics into Specifications section. ...................................................................................................

Changes from Revision K (January 2014) to Revision L

Page

Moved T

stg

to Handling Ratings table ....................................................................................................................................

Added missing Electric Characteristics table ........................................................................................................................

Added Device and Documentation Support section.............................................................................................................

Added Mechanical, Packaging, and Orderable Information section.....................................................................................

Changes from Revision J (March 2005) to Revision K

Page

Updated document to new TI datasheet format - no specification changes. .........................................................................

Added ESD warning .............................................................................................................................................................

2

Copyright  © 1978-2015, Texas Instruments Incorporated

Product Folder Links:

background image

1IN+

NC

V

CC+

NC

2IN+

3

2

1

20 19

9 10 11 12 13

4

5

6

7

8

18

17

16

15

14

4IN+

NC

V

CC-

NC

3IN+

1IN

-

1OUT

NC

3IN

-

4IN

-

2IN

-

NC

3OUT

4OUT

2OUT

NC

V

CC+

NC

OUT

NC

3

2

1

20 19

9 10 11 12 13

4

5

6

7

8

18

17

16

15

14

NC

IN-

NC

IN+

NC

NC

OFFSET

N1

NC

NC

NC

NC

NC

OFFSET

N2

NC

CC

-

V

NC

2OUT

NC

2IN-

NC

3

2

1

20 19

9 10 11 12 13

4

5

6

7

8

18

17

16

15

14

NC

1IN-

NC

1IN+

NC

NC

1OUT

NC

NC

NC

NC

NC

2IN+

CC

-

V

CC+

V

1

2

3

4

5

6

7

14

13

12

11

10

9

8

1OUT

1IN-

1IN+

V

CC+

2IN+

2IN-

2OUT

4OUT

4IN-

4IN+

V

CC-

3IN+

3IN-

3OUT

1

2

3

4

5

10

9

8

7

6

NC

1OUT

1IN-

1IN+

V

CC-

NC

V

CC+

2OUT

2IN-

2IN+

1

2

3

4

8

7

6

5

1OUT

1IN-

1IN+

V

CC-

V

CC+

2OUT

2IN-

2IN+

1

2

3

4

8

7

6

5

OFFSET N1

IN-

IN+

V

CC-

NC

V

CC+

OUT

OFFSET N2

SLOS080M - SEPTEMBER 1978 - REVISED JUNE 2015

5 Pin Configuration and Functions

TL071x D, P, and PS Package

TL072x D, JG, P, PS and PW Package

8-Pin SOIC, PDIP, SO

8-Pin SOIC, CDIP, PDIP, SO

Top View

Top View

TL074x D, J, N , NS, PW, and W Package

TL072 U Package

14-Pin SOIC, CDIP, PDIP, SO and CFP

10-Pin CFP

Top View

Top View

TL071 FK Package

TL072 FK Package

20-Pin LCCC

20-Pin LCCC

Top View

Top View

TL074 FK Package

20-Pin LCCC

Top View

Copyright  © 1978-2015, Texas Instruments Incorporated

3

Product Folder Links:

background image

SLOS080M - SEPTEMBER 1978 - REVISED JUNE 2015

Pin Functions

PIN

TL071

TL072

TL074

SOIC,

I/O

DESCRIPTION

SOIC,

SOIC,

NAME

CDIP,

PDIP,

LCCC

CDIP,

CFP

LCCC

LCCC

PDIP,

SO

PDIP, SO

SO, CFP

1IN-

2

3

5

2

3

I

Inverting input

1IN+

3

4

7

3

4

I

Non-Inverting input

1OUT

1

2

2

1

2

O

Output

2IN-

6

7

15

6

9

I

Inverting input

2IN+

5

6

12

5

8

I

Non-Inverting input

2OUT

7

8

17

7

10

O

Output

3IN-

9

13

I

Inverting input

3IN+

10

14

I

Non-Inverting input

3OUT

8

12

O

Output

4IN-

13

19

I

Inverting input

4IN+

12

18

I

Non-Inverting input

4OUT

14

20

O

Output

IN-

2

5

I

Inverting input

IN+

3

7

I

Non-Inverting input

1

1

3

4

1

1

6

8

9

9

NC

(1)

8

11

11

5

Do not connect

13

13

7

14

14

11

16

0

16

15

18

18

19

17

19

20

OFFSET N1

1

2

Input offset adjustment

OFFSET N2

5

12

Input offset adjustment

OUT

6

15

O

Output

V

CC-

4

10

4

5

10

11

16

Power supply

V

CC+

7

17

8

9

20

4

6

Power supply

(1)

NC - No internal connection

4

Copyright  © 1978-2015, Texas Instruments Incorporated

Product Folder Links:

background image

SLOS080M - SEPTEMBER 1978 - REVISED JUNE 2015

6 Specifications

6.1 Absolute Maximum Ratings

over operating free-air temperature range (unless otherwise noted)

(1)

MIN

MAX

UNIT

V

CC+

- V

CC-

Supply voltage

(2)

-18

18

V

V

ID

Differential input voltage

(3)

-30

30

V

V

I

Input voltage

(2) (4)

-15

15

V

Duration of output short circuit

(5)

Unlimited

T

J

Operating Virtual Junction Temperature

150

°C

Case temperature for 60 seconds - FK package

260

°C

Lead temperature 1.8 mm (1/16 inch) from case for 10 seconds

300

°C

T

stg

Storage temperature

-65

150

°C

(1)

Stresses beyond those listed under Absolute Maximum Ratings may cause permanent damage to the device. These are stress ratings
only, and functional operation of the device at these or any other conditions beyond those indicated under Recommended Operating
Conditions 
is not implied. Exposure to absolute-maximum-rated conditions for extended periods may affect device reliability.

(2)

All voltage values, except differential voltages, are with respect to the midpoint between V

CC+

and V

CC

-

.

(3)

Differential voltages are at IN+, with respect to IN

-.

(4)

The magnitude of the input voltage must never exceed the magnitude of the supply voltage or 15 V, whichever is less.

(5)

The output may be shorted to ground or to either supply. Temperature and/or supply voltages must be limited to ensure that the
dissipation rating is not exceeded.

6.2 ESD Ratings

VALUE

UNIT

Human body model (HBM), per ANSI/ESDA/JEDEC JS-001

(1)

±2000

V

(ESD)

Electrostatic discharge

V

Charged-device model (CDM), per JEDEC specification JESD22-

±1000

C101

(2)

(1)

JEDEC document JEP155 states that 500-V HBM allows safe manufacturing with a standard ESD control process.

(2)

JEDEC document JEP157 states that 250-V CDM allows safe manufacturing with a standard ESD control process.

6.3 Recommended Operating Conditions

over operating free-air temperature range (unless otherwise noted)

MIN

MAX

UNIT

V

CC+

Supply voltage

5

15

V

V

CC-

Supply voltage

-5

-15

V

V

CM

Common-mode voltage

V

CC-

+ 4

V

CC+

- 4

V

TL07xM

-55

125

TL08xQ

-40

125

T

A

Operating free-air temperature

°C

TL07xI

-40

85

TL07xA, TL07xB, TL07xC

0

70

6.4 Thermal Information

TL071/TL072/TL074

FK

PW

D (SOIC)

J (CDIP)

N (PDIP)

NS (SO)

THERMAL METRIC

(1)

(LCCC)

(TSSOP)

UNIT

8

14

20

8

14

8

14

14

8

14

8 PINS

PINS

PINS

PINS

PINS

PINS

PINS

PINS

PINS

PINS PINS

Junction-to-ambient

R

ΘJA

97

86

85

80

95

76

150

113

°C/W

thermal resistance

Junction-to-case (top)

R

ΘJC(top)

5.61

15.05

14.5

°C/W

thermal resistance

(1)

For more information about traditional and new thermal metrics, see the Semiconductor and IC Package Thermal Metrics application
report,

Copyright  © 1978-2015, Texas Instruments Incorporated

5

Product Folder Links:

background image

SLOS080M - SEPTEMBER 1978 - REVISED JUNE 2015

6.5 Electrical Characteristics, TL07xC, TL07xAC, TL07xBC, TL07xI

V

CC

± =  ±15 V (unless otherwise noted)

TL071C, TL072C,

TL071AC, TL072AC,

TL071BC, TL072BC,

TL071I, TL072I, TL074I

TEST

TL074C

TL074AC

TL074BC

PARAMETER

T

A

(2)

UNIT

CONDITIONS

(1)

MIN

TYP

MAX

MIN

TYP

MAX

MIN

TYP

MAX

MIN

TYP

MAX

25 °C

3

10

3

6

2

3

3

6

Input offset

V

IO

V

O

= 0,

R

S

= 50

mV

voltage

Full range

13

7.5

5

8

Temperature
coefficient of

V

O

= 0,

R

S

= 50

Full range

18

18

18

18

µV/ °C

α

V

IO

input offset
voltage

25 °C

5

100

5

100

5

100

5

100

pA

Input offset

I

IO

V

O

= 0

current

Full range

10

2

2

2

nA

25 °C

65

200

65

200

65

200

65

200

pA

Input bias

I

IB

V

O

= 0

current

(3)

Full range

7

7

7

7

nA

Common-mode

-12

-12

-12

-12

V

ICR

input voltage

25 °C

±11

to

±11

to

±11

to

±11

to

V

range

15

15

15

15

R

L

= 10 k

25 °C

±12

±13.5

±12

±13.5

±12

±13.5

±12

±13.5

Maximum peak

V

OM

output voltage

R

L

≥ 10 kΩ

±12

±12

±12

±12

V

Full range

swing

R

L

≥ 2 kΩ

±10

±10

±10

±10

Large-signal

25 °C

25

200

50

200

50

200

50

200

differential

A

VD

V

O

=  ±10 V,

R

L

≥ 2 kΩ

V/mV

voltage

Full range

15

25

25

25

amplification

Utility-gain

B

1

25 °C

3

3

3

3

MHz

bandwidth

r

I

Input resistance

25 °C

10

12

10

12

10

12

10

12

V

IC

= V

ICR

min,

Common-mode

CMRR

25 °C

70

100

75

100

75

100

75

100

dB

rejection ratio

V

O

= 0,

R

S

= 50

Supply-voltage

V

CC

=  ±9 V to  ±15 V,

k

SVR

rejection ratio

25 °C

70

100

80

100

80

100

80

100

dB

V

O

= 0,

R

S

= 50

(

ΔV

CC ±

/

ΔV

IO

)

Supply current

I

CC

V

O

= 0,

No load

25 °C

1.4

2.5

1.4

2.5

1.4

2.5

1.4

2.5

mA

(each amplifier)

Crosstalk

V

O1

/V

O2

A

VD

= 100

25 °C

120

120

120

120

dB

attenuation

(1)

All characteristics are measured under open-loop conditions with zero common-mode voltage, unless otherwise specified.

(2)

Full range is T

A

= 0 °C to 70 °C for TL07_C,TL07_AC, TL07_BC and is T

A

= -40 °C to 85 °C for TL07_I.

(3)

Input bias currents of an FET-input operational amplifier are normal junction reverse currents, which are temperature sensitive, as
shown in

. Pulse techniques must be used that maintain the junction temperature as close to the ambient temperature as

possible.

6

Copyright  © 1978-2015, Texas Instruments Incorporated

Product Folder Links:

background image

SLOS080M - SEPTEMBER 1978 - REVISED JUNE 2015

6.6 Electrical Characteristics, TL07xM

V

CC ±

=  ±15 V (unless otherwise noted)

TL071M, TL072M

TL074M

PARAMETER

TEST CONDITIONS

(1)

T

A

(2)

UNIT

MIN

TYP

MAX

MIN

TYP

MAX

25 °C

3

6

3

9

V

IO

Input offset voltage

V

O

= 0, R

S

= 50

Ω¦

mV

Full range

9

15

Temperature coefficient

α

VIO

V

O

= 0, R

S

= 50

Ω¦

Full range

18

18

μV/ °C

of input offset voltage

25 °C

5

100

5

100

pA

I

IO

Input offset current

V

O

= 0

Full range

20

20

nA

25 °C

65

200

65

200

pA

I

IB

Input bias current

V

O

= 0

50

20

nA

Common-mode input

V

ICR

25 °C

±11

-12 to 15

±11 -12 to 15

V

voltage range

R

L

= 10 k

Ω¦

25 °C

±12

±13.5

±12

±13.5

Maximum peak output

V

OM

R

L

≥ 10 kΩ¦

±12

±12

V

voltage swing

Full range

R

L

≥ 2 kΩ¦

±10

±10

25 °C

35

200

35

200

Large-signal differential

A

VD

V

O

=  ±10 V, R

L

≥ 2 kΩ¦

V/mV

voltage amplification

15

15

B

1

Unity-gain bandwidth

3

3

MHz

r

i

Input resistance

Ω¦

10

12

10

12

Common-mode

V

IC

= V

ICR

min,

CMRR

25 °C

80

86

80

86

dB

rejection ratio

V

O

= 0, R

S

= 50

Ω¦

Supply-voltage rejection

V

CC

=  ±9 V to  ±15 V,

k

SVR

25 °C

80

86

80

86

dB

ratio (

ΔV

CC ±

/

ΔV

IO

)

V

O

= 0, R

S

= 50

Ω¦

Supply current

I

CC

V

O

= 0, No load

25 °C

1.4

2.5

1.4

2.5

mA

(each amplifier)

V

O1

/V

O2

Crosstalk attenuation

A

VD

= 100

25 °C

120

120

dB

(1)

Input bias currents of an FET-input operational amplifier are normal junction reverse currents, which are temperature sensitive, as
shown in

. Pulse techniques must be used that will maintain the junction temperature as close to the ambient temperature as

possible.

(2)

All characteristics are measured under open-loop conditions with zero common-mode voltage, unless otherwise specified. Full range is
T

A

= -55 °C to 125 °C.

6.7 Switching Characteristics

V

CC ±

=  ±15 V, T

A

= 25 °C

TL07xC, TL07xAC,

TL07xM

TL07xBC, TL07xI

PARAMETER

TEST CONDITIONS

UNIT

MIN

TYP

MAX

MIN

TYP

MAX

Slew rate at unity

V

I

= 10 V,

R

L

= 2 k

Ω¦,

SR

5

13

8

13

V/

μs

gain

C

L

= 100 pF,

See

0.1

0.1

μs

Rise-time overshoot

V

I

= 20 V,

R

L

= 2 k

Ω¦,

t

r

factor

C

L

= 100 pF,

See

20%

20%

f = 1 kHz

18

18

nV/

√Hz

Equivalent input noise

V

n

R

S

= 20

Ω¦

voltage

f = 10 Hz to 10 kHz

4

4

μV

Equivalent input noise

I

n

R

S

= 20

Ω¦,

f = 1 kHz

0.01

0.01

pA/

√Hz

current

V

I

rms = 6 V,

Total harmonic

A

VD

= 1,

THD

R

L

≥ 2 kΩ¦,

0.003%

0.003%

distortion

RS

≤ 1 kΩ¦,

f = 1 kHz,

Copyright  © 1978-2015, Texas Instruments Incorporated

7

Product Folder Links:

background image

II

B

-

In

p

u

t B

ia

s C

u

rr

e

n

t

-

n

A

T

A

- Free-Air Temperature -  °C

IBI

10

1

0.1

0.01

100

-75

-50

-25

0

25

50

75

100

125

V

CC

±

±15 V

R

L

= 10 kΩ

T

A

= 25 °C

See Figure 2

±15

±12.5

±10

±7.5

±5

±2.5

0

V

O

M

-

M

a

x

im

u

m P

e

a

k O

u

tp

u

t V

o

lt

a

g

e

-

V

f - Frequency - Hz

100

1 k

10 k

100 k

1 M

10 M

V

OM

V

CC

±

±5 V

V

CC

±

±10 V

V

CC

±

±15 V

SLOS080M - SEPTEMBER 1978 - REVISED JUNE 2015

6.8 Typical Characteristics

Data at high and low temperatures are applicable only within the rated operating free-air temperature ranges of the various
devices.

Table 1. Table of Graphs

Figure

I

IB

Input bias current

versus Free-air temperature

versus Frequency

,

,

versus Free-air temperature

V

OM

Maximum peak output voltage

versus Load resistance

versus Supply voltage

Large signal differential voltage

versus Free-air temperature

A

VD

amplification

versus Load resistance

Phase shift

versus Frequency

Normalized unity-gain bandwidth

versus Free-air temperature

Normalized phase shift

versus Free-air temperature

CMRR

Common-mode rejection ratio

versus Free-air temperature

versus Free-air temperature

I

CC

Supply current

versus Supply voltage

P

D

Total power dissipation

versus Free-air temperature

Normalized slew rate

versus Free-air temperature

V

n

Equivalent input noise voltage

versus Frequency

THD

Total harmonic distortion

versus Frequency

Large-signal pulse response

versus Time

V

O

Output voltage

versus Elapsed time

Figure 2. Maximum Peak Output Voltage vs Frequency

Figure 1. Input Bias Current vs Free-Air Temperature

8

Copyright  © 1978-2015, Texas Instruments Incorporated

Product Folder Links:

background image

0

0

V

O

M

-

M

a

x

im

u

m P

e

a

k O

u

tp

u

t V

o

lt

a

g

e

-

V

|V

CC

±

| - Supply Voltage - V

16

±15

2

4

6

8

10

12

14

±2.5

±5

±7.5

±10

±12.5

R

L

= 10 kΩ

T

A

= 25 °C

V

OM

-75

1

V

o

lt

a

g

e

A

m

p

li

fi

c

a

ti

o

n

-

V

/m

V

T

A

- Free-Air Temperature -  °C

125

1000

-50

-25

0

25

50

75

100

2

4

10

20

40

100

200

400

V

CC

±

±15 V

V

O

±10 V

R

L

= 2 kΩ

A

V

D

-

L

a

rg

e

-S

ig

n

a

l D

if

fe

re

n

ti

a

l

A

VD

-75

0

V

O

M

-

M

a

x

im

u

m P

e

a

k O

u

tp

u

t V

o

lt

a

g

e

-

V

T

A

- Free-Air Temperature -  °C

125

±15

-50

-25

0

25

50

75

100

±2.5

±5

±7.5

±10

±12.5

R

L

= 10 k

V

CC ±

±15 V

See Figure 2

V

OM

R

L

= 2 kΩ

8

0.1

0

R

L

- Load Resistance - kΩ

10

±15

±2.5

±5

±7.5

±10

±12.5

V

CC ±

±15 V

T

A

= 25 °C

See Figure 2

0.2

0.4

0.7 1

2

4

7

V

O

M

-

M

a

x

im

u

m P

e

a

k O

u

tp

u

t V

o

lt

a

g

e

-

V

V

OM

8

10 M

1 M

100 k

10 k

1 k

100

f - Frequency - Hz

V

O

M

-

M

a

x

im

u

m P

e

a

k O

u

tp

u

t V

o

lt

a

g

e

-

V

0

±2.5

±5

±7.5

±10

±12.5

±15

See Figure 2

T

A

= 25 °C

R

L

= 2 kΩ

V

CC ±

±10 V

V

CC ±

±5 V

V

OM

V

CC ±

±15 V

8

SLOS080M - SEPTEMBER 1978 - REVISED JUNE 2015

Figure 4. Maximum Peak Output Voltage vs Frequency

Figure 3. Maximum Peak Output Voltage vs Frequency

Figure 5. Maximum Peak Output Voltage vs Free-Air

Figure 6. Maximum Peak Output Voltage vs Load

Temperature

Resistance

Figure 7. Maximum Peak Output Voltage vs Supply Voltage

Figure 8. Large-Signal Differential Voltage Amplification vs

Free-Air Temperature

Copyright  © 1978-2015, Texas Instruments Incorporated

9

Product Folder Links:

background image

-75

0

T

A

- Free-Air Temperature -  °C

125

2

-50

-25

0

25

50

75

100

0.2

0.4

0.6

0.8

1

1.2

1.4

1.6

1.8

V

CC

±

±15 V

No Signal
No Load

IC

C

-

S

u

p

p

ly C

u

rr

e

n

t P

e

r

A

m

p

li

fi

e

r

-

m

A

CC

±

I

-75

0

T

A

- Free-Air Temperature -C

°

125

250

-50

-25

0

25

50

75

100

25

50

75

100

125

150

175

200

225

V

CC

±

= 15 V

±

No Signal
No Load

TL074

TL071

TL072

-

T

ota

l

P

ower

Di

ssi

pati

on

-

m

W

P

D

-75

83

C

M

R

R

-

C

o

m

m

o

n

-M

o

d

e R

e

je

c

ti

o

n R

a

ti

o

-

d

B

T

A

- Free-Air Temperature -  °C

125

89

-50

-25

0

25

50

75

100

84

85

86

87

88

V

CC

±

±15 V

R

L

= 10 k

0

0

|V

CC ±

- Supply Voltage - V

16

2

2

4

6

8

10

12

14

0.2

0.4

0.6

0.8

1

1.2

1.4

1.6

1.8

T

A

= 25 °C

No Signal
No Load

IC

C

-

S

u

p

p

ly C

u

rr

e

n

t P

e

r

A

m

p

li

fi

e

r

-

m

A

CC

±

I

1.02

1.01

1

0.99

0.98

1.03

0.97

-75

0.7

N

o

rm

a

li

z

e

d U

n

it

y

-G

a

in B

a

n

d

w

id

th

T

A

- Free-Air Temperature -  °C

125

1.3

-50

-25

0

25

50

75

100

0.8

0.9

1

1.1

1.2

Unity-Gain Bandwidth

V

CC

±

±15 V

R

L

= 2 k

f = B

1

for Phase Shift

Phase Shift

N

o

rm

a

li

z

e

d P

h

a

s

e S

h

if

t

SLOS080M - SEPTEMBER 1978 - REVISED JUNE 2015

Figure 9. Large-Signal Differential Voltage Amplification and

Figure 10. Normalized Unity-Gain Bandwidth and Phase

Phase Shift vs Frequency

Shift vs Free-Air Temperature

Figure 11. Common-Mode Rejection Ratio vs Free-Air

Figure 12. Supply Current Per Amplifier vs Supply Voltage

Temperature

Figure 13. Supply Current Per Amplifier vs Free-Air

Figure 14. Total Power Dissipation vs Free-Air Temperature

Temperature

10

Copyright  © 1978-2015, Texas Instruments Incorporated

Product Folder Links:

background image

-6

t - Time -  µs

3.5

6

0

0.5

1

1.5

2

2.5

3

-4

-2

0

2

4

Output

Input

V

CC

±

±15 V

R

L

= 2 kΩ

T

A

= 25 °C

C

L

= 100 pF

V

O

V

I

-

In

p

u

t a

n

d O

u

tp

u

t V

o

lt

a

g

e

s

-

V

and

0.001

T

H

D

-

T

o

ta

l H

a

rm

o

n

ic D

is

to

rt

io

n

-

%

1

40 k

10 k

4 k

1 k

400

100 k

f - Frequency - Hz

100

0.004

0.01

0.04

0.1

0.4

V

CC

±

±15 V

A

VD

= 1

V

I(RMS)

=  6 V

T

A

=  25 °C

10

0

-

E

q

u

iv

a

le

n

t I

n

p

u

t N

o

is

e V

o

lt

a

g

e

-

n

V

/H

z

f - Frequency - Hz

100 k

50

10

20

30

40

V

CC

±

±15 V

A

VD

=  10

R

S

=  20

T

A

= 25 °C

40 100

400 1 k

4 k 10 k

40 k

nV/

Hz

V

n

SLOS080M - SEPTEMBER 1978 - REVISED JUNE 2015

Figure 16. Equivalent Input Noise Voltage vs Frequency

Figure 15. Normalized Slew Rate vs Free-Air Temperature

Figure 17. Total Harmonic Distortion vs Frequency

Figure 18. Voltage-Follower Large-Signal Pulse Response

Figure 19. Output Voltage vs Elapsed Time

Copyright  © 1978-2015, Texas Instruments Incorporated

11

Product Folder Links:

background image

N1

100 k

Ω¦

+

-

TL071

N2

1.5 k

Ω¦

V

CC-

OUT

IN-

IN+

VI

10 k

Ω¦

1 k

Ω¦

RL

CL = 100 pF

+

-

OUT

VI

CL = 100 pF

RL = 2 kΩ¦

+

-

OUT

SLOS080M - SEPTEMBER 1978 - REVISED JUNE 2015

7 Parameter Measurement Information

Figure 20. Unity-Gain Amplifier

Figure 21. Gain-of-10 Inverting Amplifier

Figure 22. Input Offset-Voltage Null Circuit

12

Copyright  © 1978-2015, Texas Instruments Incorporated

Product Folder Links:

background image

C1

V

CC+

IN+

V

CC-

1080 Ω¦

1080 Ω¦

IN-

TL071 Only

64 Ω¦

128 Ω¦

64 Ω¦

All component values shown are nominal.

OFFSET

N1

OFFSET

N2

OUT

18 pF

COMPONENT COUNT

† 

COMPONENT

TYPE

TL071

TL072

TL074

Resistors

11

22

44

Resistors
Transistors

11
14

22
28

44
56

Transistors
JFET

14

2

28

4

56

6

JFET
Diodes

2
1

4
2

6
4

Diodes
Capacitors

1
1

2
2

4
4

Capacitors
epi-FET

1
1

2
2

4
4

† 

Includes bias and trim circuitry

SLOS080M - SEPTEMBER 1978 - REVISED JUNE 2015

8 Detailed Description

8.1 Overview

The JFET-input operational amplifiers is in the TL07xx series are similar to the TL08x series, with low input bias
and offset currents and fast slew rate. The low harmonic distortion and low noise make the TL07xx series ideally
suited for high-fidelity and audio preamplifier applications. Each amplifier features JFET inputs (for high input
impedance) coupled with bipolar output stages integrated on a single monolithic chip.

The C-suffix devices are characterized for operation from 0 °C to 70 °C. The I-suffix devices are characterized for
operation from

-40 °C to 85 °C. The M-suffix devices are characterized for operation over the full military

temperature range of

-55 °C to 125 °C.

8.2 Functional Block Diagram

Copyright  © 1978-2015, Texas Instruments Incorporated

13

Product Folder Links:

background image

SLOS080M - SEPTEMBER 1978 - REVISED JUNE 2015

8.3 Feature Description

8.3.1 Total Harmonic Distortion

Harmonic distortions to an audio signal are created by electronic components in a circuit. Total harmonic
distortion (THD) is a measure of harmonic distortions accumulated by a signal in an audio system. These devices
have a very low THD of 0.003% meaning that the TL07x devices will add little harmonic distortion when used in
audio signal applications.

8.3.2 Slew Rate

The slew rate is the rate at which an operational amplifier can change its output when there is a change on the
input. These devices have a 13-V/

μs slew rate.

8.4 Device Functional Modes

These devices are powered on when the supply is connected. This device can be operated as a single-supply
operational amplifier or dual-supply amplifier depending on the application.

14

Copyright  © 1978-2015, Texas Instruments Incorporated

Product Folder Links:

background image

V

RF

A =

RI

-

V

1.8

A =

3.6

0.5

= -

-

V

VOUT

A =

VIN

Vsup+

+

V

OUT

RF

V

IN

RI

Vsup-

SLOS080M - SEPTEMBER 1978 - REVISED JUNE 2015

9 Application and Implementation

NOTE

Information in the following applications sections is not part of the TI component
specification, and TI does not warrant its accuracy or completeness. TI’s customers are
responsible for determining suitability of components for their purposes. Customers should
validate and test their design implementation to confirm system functionality.

9.1 Application Information

A typical application for an operational amplifier is an inverting amplifier. This amplifier takes a positive voltage on
the input, and makes it a negative voltage of the same magnitude. In the same manner, it also makes negative
voltages positive.

9.2 Typical Application

Figure 23. Inverting Amplifier

9.2.1 Design Requirements

The supply voltage must be chosen such that it is larger than the input voltage range and output range. For
instance, this application will scale a signal of  ±0.5 V to  ±1.8 V. Setting the supply at  ±12 V is sufficient to
accommodate this application.

9.2.2 Detailed Design Procedure

Determine the gain required by the inverting amplifier:

(1)

(2)

Once the desired gain is determined, choose a value for RI or RF. Choosing a value in the kilohm range is
desirable because the amplifier circuit will use currents in the milliamp range. This ensures the part will not draw
too much current. This example will choose 10 k

Ω for RI which means 36 kΩ will be used for RF. This was

determined by

(3)

Copyright  © 1978-2015, Texas Instruments Incorporated

15

Product Folder Links:

background image

+

-

-15 V

15 V

Output

1 k

Ω¦

9.1 k

Ω¦

3.3 k

Ω¦

C

F

= 3.3

µF

R

F

= 100 k

Ω¦

3.3 k

Ω¦

TL071

f  =

1

2

R

F

C

F

+

-

R2

R1

C1

C2

R3

C3

V

CC-

V

CC+

TL071

Output

Input

C1 = C2 =

C3

2

= 110 pF

f

O

=

1

2Ď€ R1 C1

= 1 kHz

R1 = R2 = 2R3 = 1.5 MΩ

-2

-1.5

-1

-0.5

0

0.5

1

1.5

2

0

0.5

1

1.5

2

V

o

lt

s

Time (ms)

VIN

VOUT

SLOS080M - SEPTEMBER 1978 - REVISED JUNE 2015

Typical Application (continued)

9.2.3 Application Curve

Figure 24. Input and Output Voltages of the Inverting Amplifier

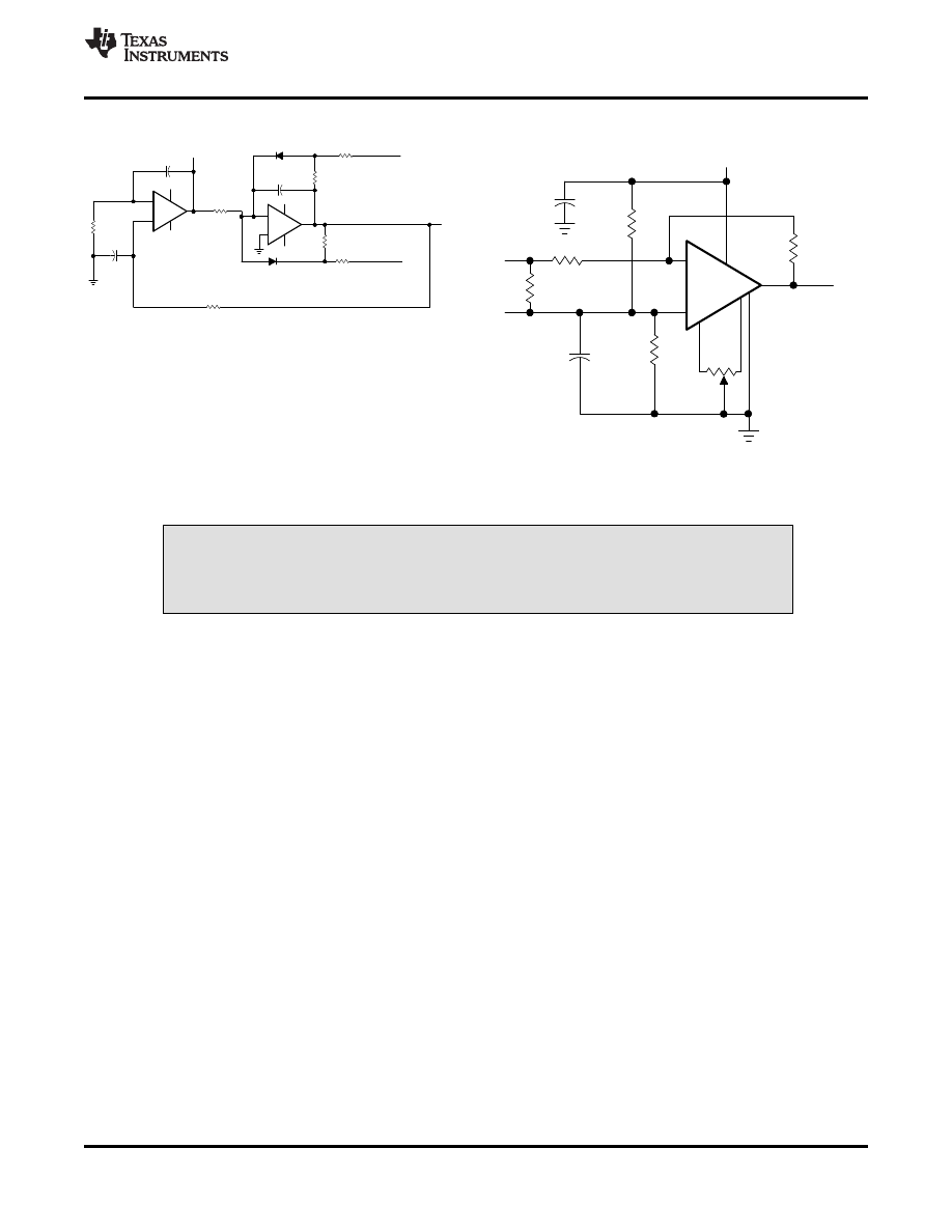
9.3 System Examples

Figure 25. 0.5-Hz Square-Wave Oscillator

Figure 26. High-Q Notch Filter

16

Copyright  © 1978-2015, Texas Instruments Incorporated

Product Folder Links:

background image

0.1

F

µ

0.1

µF

+

-

10 k

Ω¦

50

Ω¦

100 k

Ω¦

N1

OUT

1 M

Ω¦

V

CC+

10 k

Ω¦

10 k

Ω¦

TL071

N2

IN-

IN+

-15 V

6 sin Ď‰t

+

-

6 cos Ď‰t

+

-

88.4 k

Ω¦

V

CC+

V

CC-

V

CC+

V

CC-

1N4148

18 pF

18 pF

1 k

Ω¦

18 k

Ω¦ (see Note A)

15 V

TL072

TL072

88.4 k

Ω¦

88.4 k

Ω¦

18 pF

1 k

Ω¦

18 k

Ω¦ (see Note A)

1N4148

SLOS080M - SEPTEMBER 1978 - REVISED JUNE 2015

System Examples (continued)

Figure 27. 100-kHz Quadrature Oscillator

Figure 28. AC Amplifier

10 Power Supply Recommendations

CAUTION

Supply voltages larger than 36 V for a single-supply or outside the range of  ±18 V for a
dual-supply can permanently damage the device (see the

Place 0.1-

μF bypass capacitors close to the power-supply pins to reduce errors coupling in from noisy or high-

impedance power supplies. For more detailed information on bypass capacitor placement, refer to the

.

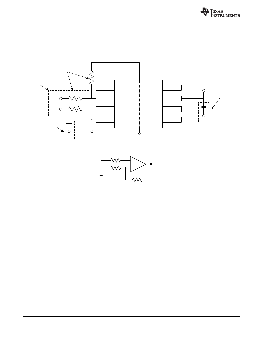
11 Layout

11.1 Layout Guidelines

For best operational performance of the device, use good PCB layout practices, including:

Noise can propagate into analog circuitry through the power pins of the circuit as a whole, as well as the
operational amplifier. Bypass capacitors are used to reduce the coupled noise by providing low impedance
power sources local to the analog circuitry.
-

Connect low-ESR, 0.1-

μF ceramic bypass capacitors between each supply pin and ground, placed as

close to the device as possible. A single bypass capacitor from V+ to ground is applicable for single
supply applications.

Separate grounding for analog and digital portions of circuitry is one of the simplest and most-effective
methods of noise suppression. One or more layers on multilayer PCBs are usually devoted to ground planes.
A ground plane helps distribute heat and reduces EMI noise pickup. Make sure to physically separate digital
and analog grounds, paying attention to the flow of the ground current. For more detailed information, refer to
Circuit Board Layout Techniques,

To reduce parasitic coupling, run the input traces as far away from the supply or output traces as possible. If
it is not possible to keep them separate, it is much better to cross the sensitive trace perpendicular as
opposed to in parallel with the noisy trace.

Place the external components as close to the device as possible. Keeping RF and RG close to the inverting
input minimizes parasitic capacitance, as shown in

Keep the length of input traces as short as possible. Always remember that the input traces are the most
sensitive part of the circuit.

Consider a driven, low-impedance guard ring around the critical traces. A guard ring can significantly reduce

Copyright  © 1978-2015, Texas Instruments Incorporated

17

Product Folder Links:

background image

+

RIN

RG

RF

VOUT

VIN

NC

VCC+

IN1

Ă­

IN1+

VCC

Ă­

NC

OUT

NC

RG

RIN

RF

GND

VIN

VS-

GND

VS+

GND

Run the input traces as far 
away from the supply lines 

as possible

Only needed for 

dual-supply 

operation

Place components close to 

device and to each other to 

reduce parasitic errors

Use low-ESR, ceramic 

bypass capacitor

(or GND for single supply)

Ground (GND) plane on another layer

VOUT

SLOS080M - SEPTEMBER 1978 - REVISED JUNE 2015

Layout Guidelines (continued)

leakage currents from nearby traces that are at different potentials.

11.2 Layout Example

Figure 29. Operational Amplifier Board Layout for Noninverting Configuration

Figure 30. Operational Amplifier Schematic for Noninverting Configuration

18

Copyright  © 1978-2015, Texas Instruments Incorporated

Product Folder Links:

background image

SLOS080M - SEPTEMBER 1978 - REVISED JUNE 2015

12 Device and Documentation Support

12.1 Documentation Support

12.1.1 Related Documentation

For related documentation, see the following:

Circuit Board Layout Techniques,

12.2 Related Links

The table below lists quick access links. Categories include technical documents, support and community
resources, tools and software, and quick access to sample or buy.

Table 2. Related Links

TECHNICAL

TOOLS &

SUPPORT &

PARTS

PRODUCT FOLDER

SAMPLE & BUY

DOCUMENTS

SOFTWARE

COMMUNITY

TL071

TL071A

TL071B

TL072

TL072A

TL072B

TL074

TL074A

TL074B

12.3 Community Resources

The following links connect to TI community resources. Linked contents are provided "AS IS" by the respective
contributors. They do not constitute TI specifications and do not necessarily reflect TI's views; see TI's

TI's Engineer-to-Engineer (E2E) Community. Created to foster collaboration

among engineers. At e2e.ti.com, you can ask questions, share knowledge, explore ideas and help
solve problems with fellow engineers.

TI's Design Support Quickly find helpful E2E forums along with design support tools and

contact information for technical support.

12.4 Trademarks

E2E is a trademark of Texas Instruments.
All other trademarks are the property of their respective owners.

12.5 Electrostatic Discharge Caution

These devices have limited built-in ESD protection. The leads should be shorted together or the device placed in conductive foam
during storage or handling to prevent electrostatic damage to the MOS gates.

12.6 Glossary

— TI Glossary.

This glossary lists and explains terms, acronyms, and definitions.

13 Mechanical, Packaging, and Orderable Information

The following pages include mechanical packaging and orderable information. This information is the most
current data available for the designated devices. This data is subject to change without notice and revision of
this document. For browser based versions of this data sheet, refer to the left hand navigation.

Copyright  © 1978-2015, Texas Instruments Incorporated

19

Product Folder Links:

background image

PACKAGE OPTION ADDENDUM

www.ti.com

17-Dec-2015

Addendum-Page 1

PACKAGING INFORMATION

Orderable Device

Status

(1)

Package Type Package

Drawing

Pins Package

Qty

Eco Plan

(2)

Lead/Ball Finish

(6)

MSL Peak Temp

(3)

Op Temp ( °C)

Device Marking

(4/5)

Samples

8102304HA

OBSOLETE

10

TBD

Call TI

Call TI

-55 to 125

81023052A

ACTIVE

LCCC

FK

20

1

TBD

POST-PLATE

N / A for Pkg Type

-55 to 125

81023052A
TL072MFKB

8102305HA

ACTIVE

CFP

U

10

1

TBD

A42

N / A for Pkg Type

-55 to 125

8102305HA
TL072M

8102305PA

ACTIVE

CDIP

JG

8

1

TBD

A42

N / A for Pkg Type

-55 to 125

8102305PA
TL072M

81023062A

ACTIVE

LCCC

FK

20

1

TBD

POST-PLATE

N / A for Pkg Type

-55 to 125

81023062A
TL074MFKB

8102306CA

ACTIVE

CDIP

J

14

1

TBD

A42

N / A for Pkg Type

-55 to 125

8102306CA
TL074MJB

8102306DA

ACTIVE

CFP

W

14

1

TBD

A42

N / A for Pkg Type

-55 to 125

8102306DA
TL074MWB

JM38510/11905BPA

ACTIVE

CDIP

JG

8

1

TBD

A42

N / A for Pkg Type

-55 to 125

JM38510
/11905BPA

JM38510/11906BCA

ACTIVE

CDIP

J

14

25

TBD

Call TI

Call TI

-55 to 125

JL147BCA
JM38510/11906BCA Q

M38510/11905BPA

ACTIVE

CDIP

JG

8

1

TBD

A42

N / A for Pkg Type

-55 to 125

JM38510
/11905BPA

TL071-W

ACTIVE

WAFERSALE

YS

0

TBD

Call TI

Call TI

TL071ACD

ACTIVE

SOIC

D

8

75

Green (RoHS

& no Sb/Br)

CU NIPDAU

Level-1-260C-UNLIM

0 to 70

071AC

TL071ACDG4

ACTIVE

SOIC

D

8

75

Green (RoHS

& no Sb/Br)

CU NIPDAU

Level-1-260C-UNLIM

0 to 70

071AC

TL071ACDR

ACTIVE

SOIC

D

8

2500

Green (RoHS

& no Sb/Br)

CU NIPDAU

Level-1-260C-UNLIM

0 to 70

071AC

TL071ACP

ACTIVE

PDIP

P

8

50

Pb-Free

(RoHS)

CU NIPDAU

N / A for Pkg Type

0 to 70

TL071ACP

TL071ACPE4

ACTIVE

PDIP

P

8

50

Pb-Free

(RoHS)

CU NIPDAU

N / A for Pkg Type

0 to 70

TL071ACP

TL071BCD

ACTIVE

SOIC

D

8

75

Green (RoHS

& no Sb/Br)

CU NIPDAU

Level-1-260C-UNLIM

0 to 70

071BC

background image

PACKAGE OPTION ADDENDUM

www.ti.com

17-Dec-2015

Addendum-Page 2

Orderable Device

Status

(1)

Package Type Package

Drawing

Pins Package

Qty

Eco Plan

(2)

Lead/Ball Finish

(6)

MSL Peak Temp

(3)

Op Temp ( °C)

Device Marking

(4/5)

Samples

TL071BCDE4

ACTIVE

SOIC

D

8

75

Green (RoHS

& no Sb/Br)

CU NIPDAU

Level-1-260C-UNLIM

0 to 70

071BC

TL071BCDG4

ACTIVE

SOIC

D

8

75

Green (RoHS

& no Sb/Br)

CU NIPDAU

Level-1-260C-UNLIM

0 to 70

071BC

TL071BCDR

ACTIVE

SOIC

D

8

2500

Green (RoHS

& no Sb/Br)

CU NIPDAU

Level-1-260C-UNLIM

0 to 70

071BC

TL071BCP

ACTIVE

PDIP

P

8

50

Pb-Free

(RoHS)

CU NIPDAU

N / A for Pkg Type

0 to 70

TL071BCP

TL071BCPE4

ACTIVE

PDIP

P

8

50

Pb-Free

(RoHS)

CU NIPDAU

N / A for Pkg Type

0 to 70

TL071BCP

TL071CD

ACTIVE

SOIC

D

8

75

Green (RoHS

& no Sb/Br)

CU NIPDAU

Level-1-260C-UNLIM

0 to 70

TL071C

TL071CDR

ACTIVE

SOIC

D

8

2500

Green (RoHS

& no Sb/Br)

CU NIPDAU

Level-1-260C-UNLIM

0 to 70

TL071C

TL071CDRE4

ACTIVE

SOIC

D

8

2500

Green (RoHS

& no Sb/Br)

CU NIPDAU

Level-1-260C-UNLIM

0 to 70

TL071C

TL071CDRG4

ACTIVE

SOIC

D

8

2500

Green (RoHS

& no Sb/Br)

CU NIPDAU

Level-1-260C-UNLIM

0 to 70

TL071C

TL071CP

ACTIVE

PDIP

P

8

50

Pb-Free

(RoHS)

CU NIPDAU

N / A for Pkg Type

0 to 70

TL071CP

TL071CPE4

ACTIVE

PDIP

P

8

50

Pb-Free

(RoHS)

CU NIPDAU

N / A for Pkg Type

0 to 70

TL071CP

TL071CPSR

ACTIVE

SO

PS

8

2000

Green (RoHS

& no Sb/Br)

CU NIPDAU

Level-1-260C-UNLIM

0 to 70

T071

TL071CPSRG4

ACTIVE

SO

PS

8

2000

Green (RoHS

& no Sb/Br)

CU NIPDAU

Level-1-260C-UNLIM

0 to 70

T071

TL071CPWLE

OBSOLETE

TSSOP

PW

8

TBD

Call TI

Call TI

0 to 70

TL071ID

ACTIVE

SOIC

D

8

75

Green (RoHS

& no Sb/Br)

CU NIPDAU

Level-1-260C-UNLIM

-40 to 85

TL071I

TL071IDR

ACTIVE

SOIC

D

8

2500

Green (RoHS

& no Sb/Br)

CU NIPDAU

Level-1-260C-UNLIM

-40 to 85

TL071I

TL071IDRG4

ACTIVE

SOIC

D

8

2500

Green (RoHS

& no Sb/Br)

CU NIPDAU

Level-1-260C-UNLIM

-40 to 85

TL071I

TL071IJG

OBSOLETE

CDIP

JG

8

TBD

Call TI

Call TI

-40 to 85

TL071IP

ACTIVE

PDIP

P

8

50

Pb-Free

(RoHS)

CU NIPDAU

N / A for Pkg Type

-40 to 85

TL071IP

background image

PACKAGE OPTION ADDENDUM

www.ti.com

17-Dec-2015

Addendum-Page 3

Orderable Device

Status

(1)

Package Type Package

Drawing

Pins Package

Qty

Eco Plan

(2)

Lead/Ball Finish

(6)

MSL Peak Temp

(3)

Op Temp ( °C)

Device Marking

(4/5)

Samples

TL071IPE4

ACTIVE

PDIP

P

8

50

Pb-Free

(RoHS)

CU NIPDAU

N / A for Pkg Type

-40 to 85

TL071IP

TL071MFKB

OBSOLETE

LCCC

FK

20

TBD

Call TI

Call TI

-55 to 125

TL071MJG

OBSOLETE

CDIP

JG

8

TBD

Call TI

Call TI

-55 to 125

TL071MJGB

OBSOLETE

CDIP

JG

8

TBD

Call TI

Call TI

-55 to 125

TL072ACD

ACTIVE

SOIC

D

8

75

Green (RoHS

& no Sb/Br)

CU NIPDAU

Level-1-260C-UNLIM

0 to 70

072AC

TL072ACDE4

ACTIVE

SOIC

D

8

75

Green (RoHS

& no Sb/Br)

CU NIPDAU

Level-1-260C-UNLIM

0 to 70

072AC

TL072ACDR

ACTIVE

SOIC

D

8

2500

Green (RoHS

& no Sb/Br)

CU NIPDAU

Level-1-260C-UNLIM

0 to 70

072AC

TL072ACDRE4

ACTIVE

SOIC

D

8

2500

Green (RoHS

& no Sb/Br)

CU NIPDAU

Level-1-260C-UNLIM

0 to 70

072AC

TL072ACDRG4

ACTIVE

SOIC

D

8

2500

Green (RoHS

& no Sb/Br)

CU NIPDAU

Level-1-260C-UNLIM

0 to 70

072AC

TL072ACJG

OBSOLETE

CDIP

JG

8

TBD

Call TI

Call TI

0 to 70

TL072ACP

ACTIVE

PDIP

P

8

50

Pb-Free

(RoHS)

CU NIPDAU

N / A for Pkg Type

0 to 70

TL072ACP

TL072ACPE4

ACTIVE

PDIP

P

8

50

Pb-Free

(RoHS)

CU NIPDAU

N / A for Pkg Type

0 to 70

TL072ACP

TL072ACPSR

OBSOLETE

SO

PS

8

TBD

Call TI

Call TI

0 to 70

TL072ACPSRE4

OBSOLETE

SO

PS

8

TBD

Call TI

Call TI

0 to 70

TL072ACPSRG4

OBSOLETE

SO

PS

8

TBD

Call TI

Call TI

0 to 70

TL072BCD

ACTIVE

SOIC

D

8

75

Green (RoHS

& no Sb/Br)

CU NIPDAU

Level-1-260C-UNLIM

0 to 70

072BC

TL072BCDE4

ACTIVE

SOIC

D

8

75

Green (RoHS

& no Sb/Br)

CU NIPDAU

Level-1-260C-UNLIM

0 to 70

072BC

TL072BCDG4

ACTIVE

SOIC

D

8

75

Green (RoHS

& no Sb/Br)

CU NIPDAU

Level-1-260C-UNLIM

0 to 70

072BC

TL072BCDR

ACTIVE

SOIC

D

8

2500

Green (RoHS

& no Sb/Br)

CU NIPDAU

Level-1-260C-UNLIM

0 to 70

072BC

TL072BCDRE4

ACTIVE

SOIC

D

8

2500

Green (RoHS

& no Sb/Br)

CU NIPDAU

Level-1-260C-UNLIM

0 to 70

072BC

TL072BCDRG4

ACTIVE

SOIC

D

8

2500

Green (RoHS

& no Sb/Br)

CU NIPDAU

Level-1-260C-UNLIM

0 to 70

072BC

background image

PACKAGE OPTION ADDENDUM

www.ti.com

17-Dec-2015

Addendum-Page 4

Orderable Device

Status

(1)

Package Type Package

Drawing

Pins Package

Qty

Eco Plan

(2)

Lead/Ball Finish

(6)

MSL Peak Temp

(3)

Op Temp ( °C)

Device Marking

(4/5)

Samples

TL072BCP

ACTIVE

PDIP

P

8

50

Pb-Free

(RoHS)

CU NIPDAU

N / A for Pkg Type

0 to 70

TL072BCP

TL072BCPE4

ACTIVE

PDIP

P

8

50

Pb-Free

(RoHS)

CU NIPDAU

N / A for Pkg Type

0 to 70

TL072BCP

TL072CD

ACTIVE

SOIC

D

8

75

Green (RoHS

& no Sb/Br)

CU NIPDAU

Level-1-260C-UNLIM

0 to 70

TL072C

TL072CDE4

ACTIVE

SOIC

D

8

75

Green (RoHS

& no Sb/Br)

CU NIPDAU

Level-1-260C-UNLIM

0 to 70

TL072C

TL072CDG4

ACTIVE

SOIC

D

8

75

Green (RoHS

& no Sb/Br)

CU NIPDAU

Level-1-260C-UNLIM

0 to 70

TL072C

TL072CDR

ACTIVE

SOIC

D

8

2500

Green (RoHS

& no Sb/Br)

CU NIPDAU

Level-1-260C-UNLIM

0 to 70

TL072C

TL072CDRE4

ACTIVE

SOIC

D

8

2500

Green (RoHS

& no Sb/Br)

CU NIPDAU

Level-1-260C-UNLIM

0 to 70

TL072C

TL072CDRG4

ACTIVE

SOIC

D

8

2500

Green (RoHS

& no Sb/Br)

CU NIPDAU

Level-1-260C-UNLIM

0 to 70

TL072C

TL072CP

ACTIVE

PDIP

P

8

50

Pb-Free

(RoHS)

CU NIPDAU

N / A for Pkg Type

0 to 70

TL072CP

TL072CPE4

ACTIVE

PDIP

P

8

50

Pb-Free

(RoHS)

CU NIPDAU

N / A for Pkg Type

0 to 70

TL072CP

TL072CPSLE

OBSOLETE

SO

PS

8

TBD

Call TI

Call TI

0 to 70

TL072CPSR

ACTIVE

SO

PS

8

2000

Green (RoHS

& no Sb/Br)

CU NIPDAU

Level-1-260C-UNLIM

0 to 70

T072

TL072CPSRE4

ACTIVE

SO

PS

8

2000

Green (RoHS

& no Sb/Br)

CU NIPDAU

Level-1-260C-UNLIM

0 to 70

T072

TL072CPSRG4

ACTIVE

SO

PS

8

2000

Green (RoHS

& no Sb/Br)

CU NIPDAU

Level-1-260C-UNLIM

0 to 70

T072

TL072CPWR

ACTIVE

TSSOP

PW

8

2000

Green (RoHS

& no Sb/Br)

CU NIPDAU

Level-1-260C-UNLIM

0 to 70

T072

TL072CPWRE4

ACTIVE

TSSOP

PW

8

2000

Green (RoHS

& no Sb/Br)

CU NIPDAU

Level-1-260C-UNLIM

0 to 70

T072

TL072CPWRG4

ACTIVE

TSSOP

PW

8

2000

Green (RoHS

& no Sb/Br)

CU NIPDAU

Level-1-260C-UNLIM

0 to 70

T072

TL072ID

ACTIVE

SOIC

D

8

75

Green (RoHS

& no Sb/Br)

CU NIPDAU

Level-1-260C-UNLIM

-40 to 85

TL072I

background image

PACKAGE OPTION ADDENDUM

www.ti.com

17-Dec-2015

Addendum-Page 5

Orderable Device

Status

(1)

Package Type Package

Drawing

Pins Package

Qty

Eco Plan

(2)

Lead/Ball Finish

(6)

MSL Peak Temp

(3)

Op Temp ( °C)

Device Marking

(4/5)

Samples

TL072IDE4

ACTIVE

SOIC

D

8

75

Green (RoHS

& no Sb/Br)

CU NIPDAU

Level-1-260C-UNLIM

-40 to 85

TL072I

TL072IDG4

ACTIVE

SOIC

D

8

75

Green (RoHS

& no Sb/Br)

CU NIPDAU

Level-1-260C-UNLIM

-40 to 85

TL072I

TL072IDR

ACTIVE

SOIC

D

8

2500

Green (RoHS

& no Sb/Br)

CU NIPDAU

Level-1-260C-UNLIM

-40 to 85

TL072I

TL072IDRE4

ACTIVE

SOIC

D

8

2500

Green (RoHS

& no Sb/Br)

CU NIPDAU

Level-1-260C-UNLIM

-40 to 85

TL072I

TL072IDRG4

ACTIVE

SOIC

D

8

2500

Green (RoHS

& no Sb/Br)

CU NIPDAU

Level-1-260C-UNLIM

-40 to 85

TL072I

TL072IP

ACTIVE

PDIP

P

8

50

Pb-Free

(RoHS)

CU NIPDAU

N / A for Pkg Type

-40 to 85

TL072IP

TL072IPE4

ACTIVE

PDIP

P

8

50

Pb-Free

(RoHS)

CU NIPDAU

N / A for Pkg Type

-40 to 85

TL072IP

TL072MFKB

ACTIVE

LCCC

FK

20

1

TBD

POST-PLATE

N / A for Pkg Type

-55 to 125

81023052A
TL072MFKB

TL072MJG

ACTIVE

CDIP

JG

8

1

TBD

A42

N / A for Pkg Type

-55 to 125

TL072MJG

TL072MJGB

ACTIVE

CDIP

JG

8

1

TBD

A42

N / A for Pkg Type

-55 to 125

8102305PA
TL072M

TL072MUB

ACTIVE

CFP

U

10

1

TBD

A42

N / A for Pkg Type

-55 to 125

8102305HA
TL072M

TL074ACD

ACTIVE

SOIC

D

14

50

Green (RoHS

& no Sb/Br)

CU NIPDAU

Level-1-260C-UNLIM

0 to 70

TL074AC

TL074ACDE4

ACTIVE

SOIC

D

14

50

Green (RoHS

& no Sb/Br)

CU NIPDAU

Level-1-260C-UNLIM

0 to 70

TL074AC

TL074ACDG4

ACTIVE

SOIC

D

14

50

Green (RoHS

& no Sb/Br)

CU NIPDAU

Level-1-260C-UNLIM

0 to 70

TL074AC

TL074ACDR

ACTIVE

SOIC

D

14

2500

Green (RoHS

& no Sb/Br)

CU NIPDAU

Level-1-260C-UNLIM

0 to 70

TL074AC

TL074ACDRE4

ACTIVE

SOIC

D

14

2500

Green (RoHS

& no Sb/Br)

CU NIPDAU

Level-1-260C-UNLIM

0 to 70

TL074AC

TL074ACDRG4

ACTIVE

SOIC

D

14

2500

Green (RoHS

& no Sb/Br)

CU NIPDAU

Level-1-260C-UNLIM

0 to 70

TL074AC

TL074ACJ

OBSOLETE

CDIP

J

14

TBD

Call TI

Call TI

0 to 70

background image

PACKAGE OPTION ADDENDUM

www.ti.com

17-Dec-2015

Addendum-Page 6

Orderable Device

Status

(1)

Package Type Package

Drawing

Pins Package

Qty

Eco Plan

(2)

Lead/Ball Finish

(6)

MSL Peak Temp

(3)

Op Temp ( °C)

Device Marking

(4/5)

Samples

TL074ACN

ACTIVE

PDIP

N

14

25

Pb-Free

(RoHS)

CU NIPDAU

N / A for Pkg Type

0 to 70

TL074ACN

TL074ACNE4

ACTIVE

PDIP

N

14

25

Pb-Free

(RoHS)

CU NIPDAU

N / A for Pkg Type

0 to 70

TL074ACN

TL074ACNSR

ACTIVE

SO

NS

14

2000

Green (RoHS

& no Sb/Br)

CU NIPDAU

Level-1-260C-UNLIM

0 to 70

TL074A

TL074BCD

ACTIVE

SOIC

D

14

50

Green (RoHS

& no Sb/Br)

CU NIPDAU

Level-1-260C-UNLIM

0 to 70

TL074BC

TL074BCDE4

ACTIVE

SOIC

D

14

50

Green (RoHS

& no Sb/Br)

CU NIPDAU

Level-1-260C-UNLIM

0 to 70

TL074BC

TL074BCDG4

ACTIVE

SOIC

D

14

50

Green (RoHS

& no Sb/Br)

CU NIPDAU

Level-1-260C-UNLIM

0 to 70

TL074BC

TL074BCDR

ACTIVE

SOIC

D

14

2500

Green (RoHS

& no Sb/Br)

CU NIPDAU

Level-1-260C-UNLIM

0 to 70

TL074BC

TL074BCDRE4

ACTIVE

SOIC

D

14

2500

Green (RoHS

& no Sb/Br)

CU NIPDAU

Level-1-260C-UNLIM

0 to 70

TL074BC

TL074BCDRG4

ACTIVE

SOIC

D

14

2500

Green (RoHS

& no Sb/Br)

CU NIPDAU

Level-1-260C-UNLIM

0 to 70

TL074BC

TL074BCN

ACTIVE

PDIP

N

14

25

Pb-Free

(RoHS)

CU NIPDAU

N / A for Pkg Type

0 to 70

TL074BCN

TL074BCNE4

ACTIVE

PDIP

N

14

25

Pb-Free

(RoHS)

CU NIPDAU

N / A for Pkg Type

0 to 70

TL074BCN

TL074CD

ACTIVE

SOIC

D

14

50

Green (RoHS

& no Sb/Br)

CU NIPDAU

Level-1-260C-UNLIM

0 to 70

TL074C

TL074CDE4

ACTIVE

SOIC

D

14

50

Green (RoHS

& no Sb/Br)

CU NIPDAU

Level-1-260C-UNLIM

0 to 70

TL074C

TL074CDG4

ACTIVE

SOIC

D

14

50

Green (RoHS

& no Sb/Br)

CU NIPDAU

Level-1-260C-UNLIM

0 to 70

TL074C

TL074CDR

ACTIVE

SOIC

D

14

2500

Green (RoHS

& no Sb/Br)

CU NIPDAU | CU SN

Level-1-260C-UNLIM

0 to 70

TL074C

TL074CDRE4

ACTIVE

SOIC

D

14

2500

Green (RoHS

& no Sb/Br)

CU NIPDAU

Level-1-260C-UNLIM

0 to 70

TL074C

TL074CDRG4

ACTIVE

SOIC

D

14

2500

Green (RoHS

& no Sb/Br)

CU NIPDAU

Level-1-260C-UNLIM

0 to 70

TL074C

TL074CN

ACTIVE

PDIP

N

14

25

Pb-Free

(RoHS)

CU NIPDAU

N / A for Pkg Type

0 to 70

TL074CN

background image

PACKAGE OPTION ADDENDUM

www.ti.com

17-Dec-2015

Addendum-Page 7

Orderable Device

Status

(1)

Package Type Package

Drawing

Pins Package

Qty

Eco Plan

(2)

Lead/Ball Finish

(6)

MSL Peak Temp

(3)

Op Temp ( °C)

Device Marking

(4/5)

Samples

TL074CNE4

ACTIVE

PDIP

N

14

25

Pb-Free

(RoHS)

CU NIPDAU

N / A for Pkg Type

0 to 70

TL074CN

TL074CNSR

ACTIVE

SO

NS

14

2000

Green (RoHS

& no Sb/Br)

CU NIPDAU

Level-1-260C-UNLIM

0 to 70

TL074

TL074CNSRG4

ACTIVE

SO

NS

14

2000

Green (RoHS

& no Sb/Br)

CU NIPDAU

Level-1-260C-UNLIM

0 to 70

TL074

TL074CPW

ACTIVE

TSSOP

PW

14

90

Green (RoHS

& no Sb/Br)

CU NIPDAU

Level-1-260C-UNLIM

0 to 70

T074

TL074CPWG4

ACTIVE

TSSOP

PW

14

90

Green (RoHS

& no Sb/Br)

CU NIPDAU

Level-1-260C-UNLIM

0 to 70

T074

TL074CPWLE

OBSOLETE

TSSOP

PW

14

TBD

Call TI

Call TI

0 to 70

TL074CPWR

ACTIVE

TSSOP

PW

14

2000

Green (RoHS

& no Sb/Br)

CU NIPDAU

Level-1-260C-UNLIM

0 to 70

T074

TL074CPWRE4

ACTIVE

TSSOP

PW

14

2000

Green (RoHS

& no Sb/Br)

CU NIPDAU

Level-1-260C-UNLIM

0 to 70

T074

TL074CPWRG4

ACTIVE

TSSOP

PW

14

2000

Green (RoHS

& no Sb/Br)

CU NIPDAU

Level-1-260C-UNLIM

0 to 70

T074

TL074ID

ACTIVE

SOIC

D

14

50

Green (RoHS

& no Sb/Br)

CU NIPDAU

Level-1-260C-UNLIM

-40 to 85

TL074I

TL074IDE4

ACTIVE

SOIC

D

14

50

Green (RoHS

& no Sb/Br)

CU NIPDAU

Level-1-260C-UNLIM

-40 to 85

TL074I

TL074IDG4

ACTIVE

SOIC

D

14

50

Green (RoHS

& no Sb/Br)

CU NIPDAU

Level-1-260C-UNLIM

-40 to 85

TL074I

TL074IDR

ACTIVE

SOIC

D

14

2500

Green (RoHS

& no Sb/Br)

CU NIPDAU

Level-1-260C-UNLIM

-40 to 85

TL074I

TL074IDRE4

ACTIVE

SOIC

D

14

2500

Green (RoHS

& no Sb/Br)

CU NIPDAU

Level-1-260C-UNLIM

-40 to 85

TL074I

TL074IDRG4

ACTIVE

SOIC

D

14

2500

Green (RoHS

& no Sb/Br)

CU NIPDAU

Level-1-260C-UNLIM

-40 to 85

TL074I

TL074IJ

OBSOLETE

CDIP

J

14

TBD

Call TI

Call TI

-40 to 85

TL074IN

ACTIVE

PDIP

N

14

25

Pb-Free

(RoHS)

CU NIPDAU

N / A for Pkg Type

-40 to 85

TL074IN

TL074INE4

ACTIVE

PDIP

N

14

25

Pb-Free

(RoHS)

CU NIPDAU

N / A for Pkg Type

-40 to 85

TL074IN

TL074MFK

ACTIVE

LCCC

FK

20

1

TBD

POST-PLATE

N / A for Pkg Type

-55 to 125

TL074MFK

background image

PACKAGE OPTION ADDENDUM

www.ti.com

17-Dec-2015

Addendum-Page 8

Orderable Device

Status

(1)

Package Type Package

Drawing

Pins Package

Qty

Eco Plan

(2)

Lead/Ball Finish

(6)

MSL Peak Temp

(3)

Op Temp ( °C)

Device Marking

(4/5)

Samples

TL074MFKB

ACTIVE

LCCC

FK

20

1

TBD

POST-PLATE

N / A for Pkg Type

-55 to 125

81023062A
TL074MFKB

TL074MJ

ACTIVE

CDIP

J

14

1

TBD

A42

N / A for Pkg Type

-55 to 125

TL074MJ

TL074MJB

ACTIVE

CDIP

J

14

1

TBD

A42

N / A for Pkg Type

-55 to 125

8102306CA
TL074MJB

TL074MWB

ACTIVE

CFP

W

14

1

TBD

A42

N / A for Pkg Type

-55 to 125

8102306DA
TL074MWB

TL081-W

ACTIVE

WAFERSALE

YS

0

TBD

Call TI

Call TI

 

(1)

 The marketing status values are defined as follows:

ACTIVE: Product device recommended for new designs.
LIFEBUY: TI has announced that the device will be discontinued, and a lifetime-buy period is in effect.
NRND: Not recommended for new designs. Device is in production to support existing customers, but TI does not recommend using this part in a new design.
PREVIEW: Device has been announced but is not in production. Samples may or may not be available.
OBSOLETE: TI has discontinued the production of the device.

 

(2)

 Eco Plan - The planned eco-friendly classification: Pb-Free (RoHS), Pb-Free (RoHS Exempt), or Green (RoHS & no Sb/Br) - please check

for the latest availability

information and additional product content details.
TBD:  The Pb-Free/Green conversion plan has not been defined.
Pb-Free (RoHS): TI's terms "Lead-Free" or "Pb-Free" mean semiconductor products that are compatible with the current RoHS requirements for all 6 substances, including the requirement that
lead not exceed 0.1% by weight in homogeneous materials. Where designed to be soldered at high temperatures, TI Pb-Free products are suitable for use in specified lead-free processes.
Pb-Free (RoHS Exempt): This component has a RoHS exemption for either 1) lead-based flip-chip solder bumps used between the die and package, or 2) lead-based  die adhesive used between
the die and leadframe. The component is otherwise considered Pb-Free (RoHS compatible) as defined above.
Green (RoHS & no Sb/Br): TI defines "Green" to mean Pb-Free (RoHS compatible), and free of Bromine (Br)  and Antimony (Sb) based flame retardants (Br or Sb do not exceed 0.1% by weight
in homogeneous material)

 

(3)

 MSL, Peak Temp. - The Moisture Sensitivity Level rating according to the JEDEC industry standard classifications, and peak solder temperature.

 

(4)

 There may be additional marking, which relates to the logo, the lot trace code information, or the environmental category on the device.

 

(5)

 Multiple Device Markings will be inside parentheses. Only one Device Marking contained in parentheses and separated by a "~" will appear on a device. If a line is indented then it is a continuation

of the previous line and the two combined represent the entire Device Marking for that device.

 

(6)

 Lead/Ball Finish - Orderable Devices may have multiple material finish options. Finish options are separated by a vertical ruled line. Lead/Ball Finish values may wrap to two lines if the finish

value exceeds the maximum column width.

 

background image

PACKAGE OPTION ADDENDUM

www.ti.com

17-Dec-2015

Addendum-Page 9

Important Information and Disclaimer:The information provided on this page represents TI's knowledge and belief as of the date that it is provided. TI bases its knowledge and belief on information
provided by third parties, and makes no representation or warranty as to the accuracy of such information. Efforts are underway to better integrate information from third parties. TI has taken and
continues to take reasonable steps to provide representative and accurate information but may not have conducted destructive testing or chemical analysis on incoming materials and chemicals.
TI and TI suppliers consider certain information to be proprietary, and thus CAS numbers and other limited information may not be available for release.

 

In no event shall TI's liability arising out of such information exceed the total purchase price of the TI part(s) at issue in this document sold by TI to Customer on an annual basis.

 
 

OTHER QUALIFIED VERSIONS OF TL072, TL072M, TL074, TL074M :

Catalog: 

Enhanced Product:

 

Military:

,

 

NOTE: Qualified Version Definitions:

Catalog - TI's standard catalog product

Enhanced Product - Supports Defense, Aerospace and Medical Applications

Military - QML certified for Military and Defense Applications

background image

TAPE AND REEL INFORMATION

*All dimensions are nominal

Device

Package

Type

Package

Drawing

Pins

SPQ

Reel

Diameter

(mm)

Reel

Width

W1 (mm)

A0

(mm)

B0

(mm)

K0

(mm)

P1

(mm)

W

(mm)

Pin1

Quadrant

TL071ACDR

SOIC

D

8

2500

330.0

12.4

6.4

5.2

2.1

8.0

12.0

Q1

TL071BCDR

SOIC

D

8

2500

330.0

12.4

6.4

5.2

2.1

8.0

12.0

Q1

TL071CDR

SOIC

D

8

2500

330.0

12.4

6.4

5.2

2.1

8.0

12.0

Q1

TL071CDR

SOIC

D

8

2500

330.0

12.4

6.4

5.2

2.1

8.0

12.0

Q1

TL071CPSR

SO

PS

8

2000

330.0

16.4

8.2

6.6

2.5

12.0

16.0

Q1

TL071IDR

SOIC

D

8

2500

330.0

12.4

6.4

5.2

2.1

8.0

12.0

Q1

TL072ACDR

SOIC

D

8

2500

330.0

12.4

6.4

5.2

2.1

8.0

12.0

Q1

TL072BCDR

SOIC

D

8

2500

330.0

12.4

6.4

5.2

2.1

8.0

12.0

Q1

TL072CDR

SOIC

D

8

2500

330.0

12.4

6.4

5.2

2.1

8.0

12.0

Q1

TL072CDR

SOIC

D

8

2500

330.0

12.4

6.4

5.2

2.1

8.0

12.0

Q1

TL072CPSR

SO

PS

8

2000

330.0

16.4

8.2

6.6

2.5

12.0

16.0

Q1

TL072CPWR

TSSOP

PW

8

2000

330.0

12.4

7.0

3.6

1.6

8.0

12.0

Q1

TL072IDR

SOIC

D

8

2500

330.0

12.4

6.4

5.2

2.1

8.0

12.0

Q1

TL072IDR

SOIC

D

8

2500

330.0

12.4

6.4

5.2

2.1

8.0

12.0

Q1

TL074ACDR

SOIC

D

14

2500

330.0

16.4

6.5

9.0

2.1

8.0

16.0

Q1

TL074ACNSR

SO

NS

14

2000

330.0

16.4

8.2

10.5

2.5

12.0

16.0

Q1

TL074BCDR

SOIC

D

14

2500

330.0

16.4

6.5

9.0

2.1

8.0

16.0

Q1

TL074CDR

SOIC

D

14

2500

330.0

16.4

6.5

9.0

2.1

8.0

16.0

Q1

PACKAGE MATERIALS INFORMATION

www.ti.com

14-Mar-2016

Pack Materials-Page 1

background image

Device

Package

Type

Package

Drawing

Pins

SPQ

Reel

Diameter

(mm)

Reel

Width

W1 (mm)

A0

(mm)

B0

(mm)

K0

(mm)

P1

(mm)

W

(mm)

Pin1

Quadrant

TL074CDRG4

SOIC

D

14

2500

330.0

16.4

6.5

9.0

2.1

8.0

16.0

Q1

TL074CPWR

TSSOP

PW

14

2000

330.0

12.4

6.9

5.6

1.6

8.0

12.0

Q1

TL074IDR

SOIC

D

14

2500

330.0

16.4

6.5

9.0

2.1

8.0

16.0

Q1

*All dimensions are nominal

Device

Package Type

Package Drawing

Pins

SPQ

Length (mm)

Width (mm)

Height (mm)

TL071ACDR

SOIC

D

8

2500

340.5

338.1

20.6

TL071BCDR

SOIC

D

8

2500

340.5

338.1

20.6

TL071CDR

SOIC

D

8

2500

367.0

367.0

35.0

TL071CDR

SOIC

D

8

2500

340.5

338.1

20.6

TL071CPSR

SO

PS

8

2000

367.0

367.0

38.0

TL071IDR

SOIC

D

8

2500

340.5

338.1

20.6

TL072ACDR

SOIC

D

8

2500

340.5

338.1

20.6

TL072BCDR

SOIC

D

8

2500

340.5

338.1

20.6

TL072CDR

SOIC

D

8

2500

367.0

367.0

35.0

TL072CDR

SOIC

D

8

2500

340.5

338.1

20.6

TL072CPSR

SO

PS

8

2000

367.0

367.0

38.0

TL072CPWR

TSSOP

PW

8

2000

367.0

367.0

35.0

TL072IDR

SOIC

D

8

2500

340.5

338.1

20.6

TL072IDR

SOIC

D

8

2500

367.0

367.0

35.0

PACKAGE MATERIALS INFORMATION

www.ti.com

14-Mar-2016

Pack Materials-Page 2

background image

Device

Package Type

Package Drawing

Pins

SPQ

Length (mm)

Width (mm)

Height (mm)

TL074ACDR

SOIC

D

14

2500

333.2

345.9

28.6

TL074ACNSR

SO

NS

14

2000

367.0

367.0

38.0

TL074BCDR

SOIC

D

14

2500

333.2

345.9

28.6

TL074CDR

SOIC

D

14

2500

333.2

345.9

28.6

TL074CDRG4

SOIC

D

14

2500

333.2

345.9

28.6

TL074CPWR

TSSOP

PW

14

2000

367.0

367.0

35.0

TL074IDR

SOIC

D

14

2500

333.2

345.9

28.6

PACKAGE MATERIALS INFORMATION

www.ti.com

14-Mar-2016

Pack Materials-Page 3

background image

MECHANICAL DATA

MCER001A - JANUARY 1995 - REVISED JANUARY 1997

POST OFFICE BOX 655303 

 DALLAS, TEXAS 75265

JG (R-GDIP-T8)

CERAMIC DUAL-IN-LINE

0.310 (7,87)
0.290 (7,37)

0.014 (0,36)
0.008 (0,20)

Seating Plane

4040107/C 08/96

5

4

0.065 (1,65)
0.045 (1,14)

8

1

0.020 (0,51) MIN

0.400 (10,16)

0.355 (9,00)

0.015 (0,38)

0.023 (0,58)

0.063 (1,60)
0.015 (0,38)

0.200 (5,08) MAX

0.130 (3,30) MIN

0.245 (6,22)

0.280 (7,11)

0.100 (2,54)

0

°

-15

°

NOTES: A. All linear dimensions are in inches (millimeters).

B. This drawing is subject to change without notice.

C. This package can be hermetically sealed with a ceramic lid using glass frit.
D. Index point is provided on cap for terminal identification.

E. Falls within MIL STD 1835 GDIP1-T8

background image
background image
background image
background image
background image
background image
background image
background image
background image
background image
background image

www.ti.com

PACKAGE OUTLINE

C

 TYP

6.6

6.2

1.2 MAX

6X  0.65

8X 0.30

0.19

2X

1.95

0.15

0.05

(0.15) TYP

0 - 8

0.25

GAGE PLANE

0.75

0.50

A

NOTE 3

3.1

2.9

B

NOTE 4

4.5

4.3

4221848/A   02/2015

TSSOP - 1.2 mm max height

PW0008A

SMALL OUTLINE PACKAGE

NOTES: 

 

1. All linear dimensions are in millimeters. Any dimensions in parenthesis are for reference only. Dimensioning and tolerancing

    per ASME Y14.5M. 

2. This drawing is subject to change without notice. 

3. This dimension does not include mold flash, protrusions, or gate burrs. Mold flash, protrusions, or gate burrs shall not

    exceed 0.15 mm per side. 

4. This dimension does not include interlead flash. Interlead flash shall not exceed 0.25 mm per side.

5. Reference JEDEC registration MO-153, variation AA.

 

1

8

0.1

C A

B

5

4

PIN 1 ID

AREA

SEATING PLANE

0.1 C

 SEE DETAIL A

DETAIL A

TYPICAL

SCALE  2.800

background image

www.ti.com

EXAMPLE BOARD LAYOUT

(5.8)

0.05 MAX

ALL AROUND

0.05 MIN

ALL AROUND

8X (1.5)

8X (0.45)

6X (0.65)

(R

)

TYP

0.05

4221848/A   02/2015

TSSOP - 1.2 mm max height

PW0008A

SMALL OUTLINE PACKAGE

SYMM

SYMM

LAND PATTERN EXAMPLE

SCALE:10X

1

4

5

8

NOTES: (continued)

 

6. Publication IPC-7351 may have alternate designs. 

7. Solder mask tolerances between and around signal pads can vary based on board fabrication site.

 

METAL

SOLDER MASK

OPENING

NON SOLDER MASK

DEFINED

SOLDER MASK DETAILS

NOT TO SCALE

SOLDER MASK

OPENING

METAL UNDER

SOLDER MASK

SOLDER MASK

DEFINED

background image

www.ti.com

EXAMPLE STENCIL DESIGN

(5.8)

6X (0.65)

8X (0.45)

8X (1.5)

(R

) TYP

0.05

4221848/A   02/2015

TSSOP - 1.2 mm max height

PW0008A

SMALL OUTLINE PACKAGE

NOTES: (continued)

 

8. Laser cutting apertures with trapezoidal walls and rounded corners may offer better paste release. IPC-7525 may have alternate

    design recommendations.   

9. Board assembly site may have different recommendations for stencil design.

 

SYMM

SYMM

1

4

5

8

SOLDER PASTE EXAMPLE

BASED ON 0.125 mm THICK STENCIL

SCALE:10X

background image
background image
background image
background image
background image
background image

IMPORTANT NOTICE

Texas Instruments Incorporated and its subsidiaries (TI) reserve the right to make corrections, enhancements, improvements and other
changes to its semiconductor products and services per JESD46, latest issue, and to discontinue any product or service per JESD48, latest
issue. Buyers should obtain the latest relevant information before placing orders and should verify that such information is current and
complete. All semiconductor products (also referred to herein as †ścomponents†ť) are sold subject to TI’s terms and conditions of sale
supplied at the time of order acknowledgment.

TI warrants performance of its components to the specifications applicable at the time of sale, in accordance with the warranty in TI’s terms
and conditions of sale of semiconductor products. Testing and other quality control techniques are used to the extent TI deems necessary
to support this warranty. Except where mandated by applicable law, testing of all parameters of each component is not necessarily
performed.

TI assumes no liability for applications assistance or the design of Buyers’ products. Buyers are responsible for their products and
applications using TI components. To minimize the risks associated with Buyers’ products and applications, Buyers should provide
adequate design and operating safeguards.

TI does not warrant or represent that any license, either express or implied, is granted under any patent right, copyright, mask work right, or
other intellectual property right relating to any combination, machine, or process in which TI components or services are used. Information
published by TI regarding third-party products or services does not constitute a license to use such products or services or a warranty or
endorsement thereof. Use of such information may require a license from a third party under the patents or other intellectual property of the
third party, or a license from TI under the patents or other intellectual property of TI.

Reproduction of significant portions of TI information in TI data books or data sheets is permissible only if reproduction is without alteration
and is accompanied by all associated warranties, conditions, limitations, and notices. TI is not responsible or liable for such altered
documentation. Information of third parties may be subject to additional restrictions.

Resale of TI components or services with statements different from or beyond the parameters stated by TI for that component or service
voids all express and any implied warranties for the associated TI component or service and is an unfair and deceptive business practice.
TI is not responsible or liable for any such statements.

Buyer acknowledges and agrees that it is solely responsible for compliance with all legal, regulatory and safety-related requirements
concerning its products, and any use of TI components in its applications, notwithstanding any applications-related information or support
that may be provided by TI. Buyer represents and agrees that it has all the necessary expertise to create and implement safeguards which
anticipate dangerous consequences of failures, monitor failures and their consequences, lessen the likelihood of failures that might cause
harm and take appropriate remedial actions. Buyer will fully indemnify TI and its representatives against any damages arising out of the use
of any TI components in safety-critical applications.

In some cases, TI components may be promoted specifically to facilitate safety-related applications. With such components, TI’s goal is to
help enable customers to design and create their own end-product solutions that meet applicable functional safety standards and
requirements. Nonetheless, such components are subject to these terms.

No TI components are authorized for use in FDA Class III (or similar life-critical medical equipment) unless authorized officers of the parties
have executed a special agreement specifically governing such use.

Only those TI components which TI has specifically designated as military grade or †śenhanced plastic†ť are designed and intended for use in
military/aerospace applications or environments. Buyer acknowledges and agrees that any military or aerospace use of TI components
which have not been so designated is solely at the Buyer's risk, and that Buyer is solely responsible for compliance with all legal and
regulatory requirements in connection with such use.

TI has specifically designated certain components as meeting ISO/TS16949 requirements, mainly for automotive use. In any case of use of
non-designated products, TI will not be responsible for any failure to meet ISO/TS16949.

Products

Applications

Audio

Automotive and Transportation

Amplifiers

Communications and Telecom

Data Converters

Computers and Peripherals

DLP ® Products

Consumer Electronics

DSP

Energy and Lighting

Clocks and Timers

Industrial

Interface

Medical

Logic

Security

Power Mgmt

Space, Avionics and Defense

Microcontrollers

Video and Imaging

RFID

OMAP Applications Processors

TI E2E Community

Wireless Connectivity

Mailing Address: Texas Instruments, Post Office Box 655303, Dallas, Texas 75265

Copyright  © 2016, Texas Instruments Incorporated


Document Outline


powered by phppowered by MySQLPOWERED BY APACHEPOWERED BY CentOS© 2004 - 2026Información Legalpoliticas de cookiesipv6 ready