| Autor | Mensaje |
|---|
| Asunto: preamplificador RIAA a valvulas Publicado: 19 Abr, 2006 - 12:34 |
|
Nuevo en el Foro

Registrado: 19 Abr, 2006
Mensajes: 1
|
| Hola a todos,
Mis preguntas (2 en concreto) son sobre el circuito del previo a valvulas de phono publicado en "Esquemas eléctricos - Preamplificadores BF":
1.- Qué fuente de alimentación puedo ponerle al mismo?.
2.- Alguien puede informarme como interpretar el esquema a la hora de pasarlo a circuito impreso, concretamente en cuanto a los zócalos de las válvulas?.
Gracias y un saludo de antemano | |
| |
| |
|
|
 |
| Asunto: RE: preamplificador RIAA a valvulas Publicado: 20 Abr, 2006 - 04:31 |
|
Vive en el foro

Registrado: 08 Jul, 2004
Mensajes: 253
Ubicación: Algorta (Vizcaya)
|
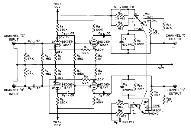
| La 12AX7 es igual a la ECC83 que es un doble triodo. El filamento se alimenta con 12,6V y consume 0,15A, pero tiene una toma intermedia que permite alimentarlo a 6,3V conectándolos en paralelo, consumiendo en este caso 0,3A.
La tensión máx de placa es de 250V, por lo que, viendo otros esquemas de preamplificadores-correctores, podrías alimentarlo a partir de 100Vcc y ver los resultados. Tengo un esquema parecido a ese aunque es estéreo de la cápsula shure que lo envío para que compares valores. Busca en la Web las caractrísticas de la 12AX7 (ECC83) para ver el patillaje y las características http://www.mclink.it/com/audiomatica/tubes/12ax7.htm |
| Preampl_Shure_M65_Stereo_ECC83.gif |

|
| |
| |
|
|
 |
|