Nuevo en el Foro

Registrado: 18 Ene, 2006
Mensajes: 10
|
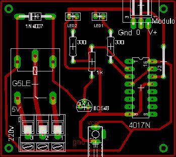
| Circuito Rele controlado por control remoto:
funcionamiento:
1.El LED1 indica que el rele esta en OFF.
2.El LED2 indica que el rele esta en ON. Es decir, cuando presiono un boton del control remoto, el LED2 y el rele encienden. Cuando presiono el boton otra vez el LED2 y el rele se apagan y se enciende el LED1 indicando OFF. Hasta ahi fenomeno.
Cuando lo monto en la plaqueta, lo unico que me funciona es el led de OFF, es decir el LED1. Tanto el LED2 de ON y el rele no funcionan.
Probe entonces cambiarle el BC548 por un 3904. Cuando lo alimento pasa lo siguiente:
1. El LED1 de OFF funciona correctamente
2. El LED2 de ON no funciona para nada.
3. El rele esta siempre activado desde que lo alimento.
La cabeza se me esta quemando pensando cual es el error, ya que parece que el circuito funciona desde lo teorico.
Espero desesperado alguna ayuda y Gracias!! |
| control esquema.jpg |

|
| control remoto board.jpg |

|
| |
| |
|