| Autor | Mensaje |
|---|
| Asunto: MOTOR DE DISCO DURO Publicado: 04 Ago, 2006 - 01:22 |
|
Experto

Registrado: 18 Abr, 2005
Mensajes: 226
|
| |
|
 |
| Asunto: MOTOR DE DISCO DURO Publicado: 04 Ago, 2006 - 01:33 |
|
Fanatico de la Electronica

Registrado: 01 Abr, 2006
Mensajes: 418
Ubicación: Illapel....Chile
|
| Holas.Lordkasper. ahora no tengo un cto a mano para postearlo pero vere si em alcanza el time enel PC y te lo hago y mando...si me demoro mucho puedes probar alimentar el motor con aliemntacion normal (como si fuera uno comun y corriente)...para saber cuales terminals son busca el datasheet del motor. y ala trerminar de control lo atacas con una señal del 555 por ejemplo como MVastable...
BYE! |
_________________ Saluda ATTE:
vichotronico@
SABER PARA PENSAR....PENSAR PARA OBRAR "ANONIMO" | |
| |
|
|
 |
| Asunto: MOTOR DE DISCO DURO Publicado: 05 Ago, 2006 - 04:04 |
|
Nuevo en el Foro

Registrado: 01 Ago, 2006
Mensajes: 8
|
| HOLA KE TAL DE NUEVO, SALUDOS COLEGAS, HE HECHO LO KE ME RECOMENDASTE, CON ALIMENTACION NORMAL PERO NO HA FUNCIONAO SE PONE A TEMBLAR EL CONDENADO Y NO GIRA PARA NINGUN LADO NI CON ALTERNA NI CON DIRECTA, AHORA SOLO ESPERO BUSCANDO ALGO SOBRE ESTE TIPO DE MOTORCILLOS, HE LEIDO ALGO DE INFORMACION Y CREO KE ME VA A EXPLOTAR EL CEREBRO JEJE
SALUDOS
LOGROS COMPARTIDOS | |
| |
| |
|
|
 |
| Asunto: MOTOR DE DISCO DURO Publicado: 05 Ago, 2006 - 10:56 |
|
Experto


Registrado: 23 Oct, 2005
Mensajes: 224
Ubicación: San Juan - Argentina
|
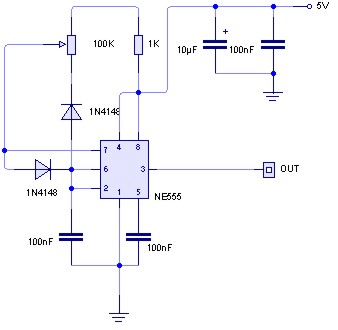
| Ese circuito que nos muestras no te sirve para el motor de HD ya que dentro del motor de HD ya lo tienes implementado, lo que tienes que buscar es el circuito que controla este circuito que nos mostraste, lo que puedo facilitarte es un simple PWM a base de un 555 que podrías probar para hacer funcionar tu motor de HD ingresando la señal de salida del PWM en el terminal correspondiente a señal de tu motor de HD.
Por cierto el PCB que posteaste lo pensó y diseñó una PC 286 con windows 3.11 y una ardilla que corre en su interior para hacerla andar y por eso está plagado de errores y hecho como a ella mas le gustó!  |
| PWM.jpg |

|
| |
| |
|
|
 |
| Asunto: MOTOR DE DISCO DURO Publicado: 06 Ago, 2006 - 04:19 |
|
Nuevo en el Foro

Registrado: 01 Ago, 2006
Mensajes: 8
|
| GRACAIS BRO, TE LO AGRADEZCO MUCHO, ERES EL BUENO VOY A ARMARME ESTE CIRCUITO Y TE DIRE SI FUNCIONA, SOLO ESPERO KE SI, NO SE SI TU YA LO HAYAS PROBADO DE TODAS MANERAS YO LO HARE SI NO FUNCIONA PUES YO SE LOS HARE SABER LO ANTES POSIBLE, AGRADEZCO MUCHO SU COLABORACION, AHORA VOY A LA TIENDA DE ELECTRONICA PARA ARMARLO...
GRACIAS DE NUEVO A TODOS
LOGROS COMPARTIDOS | |
| |
| |
|
|
 |
| Asunto: MOTOR DE DISCO DURO Publicado: 07 Ago, 2006 - 01:46 |
|
Fanatico de la Electronica

Registrado: 10 May, 2006
Mensajes: 619
|
| Oye Lordkasper, si tiembla el motor es porque funciona!!!!
Lo que ocurre es que la frecuencia es demasiado alta o el secuenciador está oscilando!!! | |
| |
| |
|
|
 |
|