| Autor | Mensaje |
|---|
| Asunto: Ayuda con potenciometro y 7812 Publicado: 21 Oct, 2006 - 05:41 |
|
Nuevo en el Foro

Registrado: 26 Sep, 2006
Mensajes: 2
|
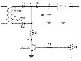
| | Hola, necesito ayuda con este circuito, mi problema es que no logro comprender como es el funcionamiento del 7812 con ese potenciometro puesto en la salida. Si alguien me pudiera explicar como funciona estaria muy agradecido. Adjunto el circuito. |
| Circuito_para_visualizar_curva.GIF |
 1. Diseñe R1, R2 y P1 para que la corriente de base varíe de 0 a 100 [µA]. Para todos los valores de corriente de base se deben poder visualizar la zona lineal y la zona de saturación del transistor. Asuma hfe = 100.
|
| |
| |
|
|
 |
| Asunto: Publicado: 22 Oct, 2006 - 06:45 |
|
Fanatico de la Electronica

Registrado: 01 Abr, 2006
Mensajes: 418
Ubicación: Illapel....Chile
|
| Holas.nykho.El Cto en si no hece nada interesante ....al contrario regula el voltaje que entra al regulador fijo 7812 si tomas la salida desde el colector del transistor podras obtener una salida de voltaje variable pero no regulada..
En Resumen es un tipico cto para enseñanza ,para hacerle todo tipo de calculos pero carece de aplicacion practica...al yo menos no le veo ninguna...
BYE! |
_________________ Saluda ATTE:
vichotronico@
SABER PARA PENSAR....PENSAR PARA OBRAR "ANONIMO" | |
| |
|
|
 |
| Asunto: Publicado: 23 Oct, 2006 - 01:08 |
|
Nuevo en el Foro

Registrado: 20 Jul, 2006
Mensajes: 27
Ubicación: madrid
|
| Bueno si puede valer para algo.
por ejemplo en V1 se puede sacar una tension variable de polarizacion ,pero namas. | |
| |
| |
|
|
 |
|
| Asunto: Publicado: 25 Oct, 2006 - 04:03 |
|
Nuevo en el Foro


Registrado: 01 Jun, 2006
Mensajes: 6
|
| la salida del 7812 vas a taner 12 V, se nesecita tener a lo menos 15 V en el condensador, no obstante, este nunca se descargara a menos de 15. El potenciometro regulara el voltaje (de R1 y polarizara el transistor), y por ende, la corriente de base.
chabela.....
pd: estudia un poco elo A..... | |
| |
| |
|
|
 |
|