Nuevo en el Foro


Registrado: 06 Ene, 2007
Mensajes: 10
|
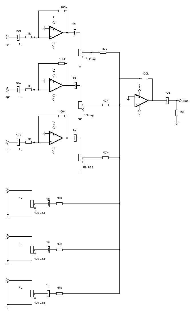
| las entradas de microfono en que se diferencian a la entrada de linea?, no actuan de la misma forma, osea si le conecto un microfono a cualquiera de las 3 lineas me deberia funcionar igual q si yo conectara un microfono a la entrada de microfono, lo mas posible es que este equivocado, ya que el esquema de la entrada del microfono es mucho mas compleja que la entrada de linea.
cual es su diferencia?
el IC que nececito es un LM741 y segun busqué hay 2:
- LM741 C INT AMPLIF OP USO GRAL VCC $190
- LM741H C INT AMPLIF OP USO GRAL VCC. $1.215
Cual debo ocupar y por que tanta diferencia de precio??? |
| mezclador%203%20lineas%20y%203%20micros.gif |

|
| |
| |
|