| Autor | Mensaje | 
|---|
 | Asunto: contador  Publicado: 30 May, 2007 - 06:34  |  
  | 
Nuevo en el Foro 
             
 
  Registrado: 30 May, 2007 
            Mensajes: 2 
             
             |  
  | | saludos amigos, soy nuevo en este foro y tengo muy basicos conocimientos de electronica. estuve buscando y no encontre informacion para armar un kit de un contador, algo que basicamente cada vez que se presione un boton aumente en una unidad la cantidad reflejada en un display de siete segmentos, el rango a contar sería de 0 a 999; una vez tuve en mis manos un kit similar, lamento si esta es una pregunta trillada o muy basica, creanme que agradecería sinceramente cualquier ayuda que me puedan brindar al respecto. |  | 
            
           |  |
 |     |  
  | 
 | 
  | 
 | 
                        | Asunto: contadores  Publicado: 01 Jun, 2007 - 07:22  |  
  | 
Nuevo en el Foro 
             
  
  Registrado: 10 May, 2007 
            Mensajes: 39 
             
             |  
  | tengo dos diseños      , si quiere se los envio por correo       
 
 
lo de siempre..... no pude subir la imagen         |  | 
            
           |  |
 |     |  
  | 
 | 
  | 
 | Asunto:   Publicado: 01 Jun, 2007 - 08:06  |  
  | 
Site Admin 
             
  
  Registrado: 04 Jun, 2004 
            Mensajes: 82 
             
             |  
  | Prueba a subirlos, que ya funcionan.
 
 
Un saludo y disculpad el fallo. |  
            
 
 
 | 010607c.jpg |  
   Prueba de ficheros adjuntos
  |  
  
           |  |
 |     |  
  | 
 | 
  | 
 | 
                        | Asunto: Dibujitos contadores  Publicado: 02 Jun, 2007 - 01:52  |  
  | 
Nuevo en el Foro 
             
  
  Registrado: 10 May, 2007 
            Mensajes: 39 
             
             |  
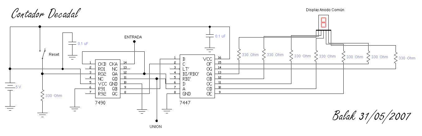
  | :D para implementar el contador de tres digitos con el contador decadal, son necesarios tres modulos. Para interconectar los modulos entre si, tomamos la salida marcada como "unión" y la conectamos a la "entrada" del siguiente modulo pin14.
 
 
Para el pulsador agregamos el circuito anti rebote conectandolo al pin 14 del primer modulo.
 
 
 :D el contador multiplexado, porsupuesto es más rapido de implementar, al igual que el anterior solomente agragamos el circuito anti rebote, conectandolo al pin 12 marcado como "entrada".
 
 
            |  
            
 
 
 | Contador multiplexado.JPG |  |  Descripción: |  |   Descargar |  |  Nombre del archivo: |  Contador multiplexado.JPG |  |  Tamaño: |  106,17 KB |  |  Descargado: |  1354 veces |  
 
 
 | Contador decadal.JPG |  |  Descripción: |  |   Descargar |  |  Nombre del archivo: |  Contador decadal.JPG |  |  Tamaño: |  57,93 KB |  |  Descargado: |  1243 veces |  
  
           |  |
 |     |  
  | 
 | 
  | 
 | 
                        | Asunto: huy falto el antirebote  Publicado: 02 Jun, 2007 - 01:57  |  
  | 
Nuevo en el Foro 
             
  
  Registrado: 10 May, 2007 
            Mensajes: 39 
             
             |  
  |    el antirebote
 
 
si pude subir las imagenes gracias admin |  
            
 
 
 | Eliminador de rebote.JPG |  
   Eliminador de rebote
  |  
  
           |  |
 |     |  
  | 
 | 
  | 
 | Asunto: gracias  Publicado: 03 Jun, 2007 - 01:06  |  
  | 
Nuevo en el Foro 
             
 
  Registrado: 30 May, 2007 
            Mensajes: 2 
             
             |  
  | | mil gracias amigo balak por tan pronta respuesta, creo que es lo que me hace falta, voy a tratar de hacerlo, cualquier cosa te hago saber. exito |  | 
            
           |  |
 |     |  
  | 
 | 
  | 
    
  |