| Autor | Mensaje |
|---|
| Asunto: ayuda con lm317 Publicado: 19 Ago, 2007 - 09:51 |
|
Nuevo en el Foro

Registrado: 29 Jun, 2007
Mensajes: 7
|
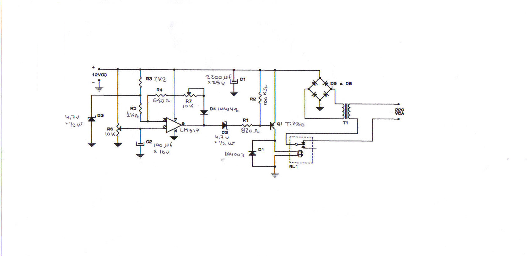
| | hola gente, bueno resulta que me estoy haciendo un cargador de baterías con un lm 317 y para calibrarlo hay que, desconectar el cargador de 220 y conectarle una fuente regulada a la salida, respetando la polaridad y actuar sobre dos potenciomentros, uno para el corte superior para que deje de cargar, y otro para el inferior para q empiece a cargar. mi problema es que regulo la R7 (inyectándole 11.5 V por la salida con mi fuente regulable)para que empiece a cagar y el tip no conduce, y para que corte funciona (inyectando 13.5 por la salida, y regulando el porte hasta que el tip no condusca mas), este lo observo con un led que le coloque en el colector del transistor, casi seguro que es un problema de polarización del amplificador operacional, quien me pueda ayudar se lo agradesco, aqui les dejo el circuito |
| circuitokrga.jpg | | Descripción: | | esta en jpg, si no se ve bien solo mandenmen un mail. gracias |
|  Descargar | | Nombre del archivo: | circuitokrga.jpg | | Tamaño: | 143,82 KB | | Descargado: | 1094 veces |
| |
| |
|
|
 |
| Asunto: LM317 Publicado: 21 Ago, 2007 - 01:56 |
|
Nuevo en el Foro

Registrado: 08 Feb, 2006
Mensajes: 10
|
| | Comprueba la referencia del integrado. El LM317 es un regulador de tensión de tres patitas y no un comparador como se utiliza en este esquema, ademas de no coincidir el número de patas. | |
| |
| |
|
|
 |
| Asunto: Publicado: 21 Ago, 2007 - 09:36 |
|
Fanatico de la Electronica

Registrado: 01 Abr, 2006
Mensajes: 418
Ubicación: Illapel....Chile
|
| Holas.lucasmf.coincido con patosonet revisa las referencias no solo del IC sino tb del zener D2 ke en realidad no entiendo ke hace alli.
ademas otra pregunta dices ke el TIP no entra en funcioanmiento para la tension baja 11.5VCC pero ke si se corta cuando la tension excede los 13.5VCC es asi???? y es asi como y cuando el TIP de activa??????porfa explicame esto ke no, logre entenderte.
BYE! |
_________________ Saluda ATTE:
vichotronico@
SABER PARA PENSAR....PENSAR PARA OBRAR "ANONIMO" | |
| |
|
|
 |
| Asunto: Publicado: 23 Ago, 2007 - 04:54 |
|
Nuevo en el Foro

Registrado: 29 Jun, 2007
Mensajes: 7
|
| | Pido disculpas, es que estaba pensando en otro circuito y le mande el lm317 y en realidad es un lm741. un millon de disculpas, y perdon a quienes respondieron, y les doy toda la derecha, y agradesco la buena predispocicion | |
| |
| |
|
|
 |
|