FAQ FAQ  •  Buscar Buscar  •  Registrarse Registrarse  •  Entre para ver sus mensajes privados Entre para ver sus mensajes privados  • Login Login

Anterior  1, 2, 3, 4  Siguiente

CONSTRUIR FUENTE DE 13.8 A 14 VOLTIOS Y 70 AMPERIOS

Índice de los Foros Electronica Facil » FOROS ELECTRONICA » Electronica analogica
Publicar nuevo tema   Responder al tema
Ver tema anteriorEntre para ver sus mensajes privadosVer tema siguiente
AutorMensaje
Moltro
Asunto:  MensajePublicado: 09 Abr, 2009 - 01:57
Habitual
Habitual


Registrado: 09 Abr, 2009
Mensajes: 87

Algunas notas para FRANCISCO(estacion_kito)

1)Cuando conectes muchos transistores de potencia en paralelo, debes conectar los colectores en paralelo, las bases en paralelo, y los emisores en paralelo pero a [b]traves de una resistencia[/b.
El motivo es que siempre hay alguno que se tiene una beta mayor, conduce mas y se calienta mas, con lo que aumenta la beta, por lo que conduce mas y se calienta mas, y así hasta que se funde.
Una pequeña resistencia, del orden de las décimas de ohmio (unos 0.05, estaría bien), hace que al pasar mas corriente por un transistor determinado, aumente la caida de tensión en la resistencia, con lo que disminuye la tensión base-emisor de dicho transistor, de esta forma la corriente se reparte equitativamente entre todos los transistores.
Ni que decir tiene que todas las resistencias deben ser iguales, no digo de precisión, pero tampoco del 10%. También debes calcular su potencia.
El limitador de intensidad y cortocircuitos, puede tomar la señal de una de estas resistencias (basta de una).

2) El regulador debería estar termicamente acoplado a los transistores de potencia, para aprovechar su limitador de temperatura.

3) Y una pequeña chapuza, ya que tienes varias tensiones de alimentación, creaté dos o tres tensiones filtradas de trabajo, una, la mas baja, la que irá a los colectores de los transistores es la de mayor intensidad, en ella deberás utilizar los rectificadores y condensadores que dices que tienes, esto es así porque la potencia disipada en los transistores de salida, y por lo tanto el calor desprendido, es el producto de la corriente de salida por la tensión que cae en los transistores (mas la resistencia), y con estas corrientes...
Además cuanto menor sea esta tensión, mayor será el rendimiento de la fuente.
Tiene que ser la justa para que con los condensadores que tienes y a la intensidad máxima, no tengas rizado en la salida, con una tensión de primario de -10% de la nominal.
Una segunda tensión de alimentación para los colectores del darlington, esta si con otro rectificador y condensador, algo mas pequeño pero no despreciable que esté unos 2 voltios por encima de la anterior.
No te olvides que el darlington también se calienta.
Y una tercera para el regulador, unos tres o cuatro voltios por encima de la anterior, de poca intensidad, pero bién filtrada.

4) Una fuente de esta intensidad debería compensar la caida de tensión en el cableado de conexión con el circuito alimentado, esto se lleva a cabo conectando el regulador no a salida de la fuente, sinó con unos cables, mas finos que van hasta la toma del circuito alimentado, y en todo caso a través de una resistencia, a la salida de la fuente.

5) Y ya por último cables cortos y gruesos en los transistores de salida, en los rectificadores, y en las conexiones con el circuito alimentado.

Perdón por el tocho, pero no he podido resistirme a hacer estos comentarios, tanto es así que hasta me he dado de alta para poderlos hacer. Saludos a todos los foreros, y me alegro de la existencia de esta web, que en otros tiempos me hubiese encantado, pero ahora me pilla algo retirado del tema.
Very Happy
 
 Ver perfil de usuario Enviar mensaje privado  
Responder citando Volver arriba
Moltro
Asunto:  MensajePublicado: 09 Abr, 2009 - 02:03
Habitual
Habitual


Registrado: 09 Abr, 2009
Mensajes: 87

Ah, y se me olvidaba desacoplos por doquier si no queres que la fuente radie mas que la emisora.

Saludos
 
 Ver perfil de usuario Enviar mensaje privado  
Responder citando Volver arriba
estacion_kito
Asunto:  MensajePublicado: 09 Abr, 2009 - 09:18
Nuevo en el Foro
Nuevo en el Foro


Registrado: 01 Dic, 2007
Mensajes: 10

Muchas gracias por sus comentarios , lo de las resistencias en los transistores de potencia ya lo tenia privisto , pero lo de utilizar varias tensiones?? TENGO VARIAS TOMAS PERO EN EL PRIMARIO , EL SECUNDARIO SOLO TIENE UN BOBINADO , SI ESTAS TENSIONES QUE USTED ME DICE SON NECESARIAS PARA EL REGULADOR ... , LO UNICO QUE SE ME OCURRE ES HACER UN DUPLICADOR EN PARALELO Y LUEGO BAJAR LA TENSION HASTA TENER LA NECESARIA PARA ALIMENTAR ESTOS SISTEMAS . ---Si usted tiene algun esquema el cual pueda usar de patron para esta fuente , le agradeceria que me lo enviase .((LOS DATOS DEL TRANSFORMADOR , RECTIFICADORES , FILTROS , TRANSISTORES DE POTENCIA ,ETC... LOS MENCIONE ANTERIORMENTE PERO SI USTED TIENE ALGUNA DUDA LE EXPLICO TODAS SUS CARACTERISTICAS . Yo he montado varias fuentes pero para menos corriente y alimentaban equipos menos delicados . Que le parece este circuito?? . PIDO TODA LA INFORMACION Y DATOS POSIBLES ,PORQUE SOLO SOY AFICIONADO A LA ELECTRONICA Y ME GUSTA FABRICARME Y CONSTRUIRME TODOS LOS EQUIPOS Y MECANISMOS QUE PUEDO . Gracias y saludos .



circuito proteccion.gif

circuito proteccion.gif


 
 Ver perfil de usuario Enviar mensaje privado  
Responder citando Volver arriba
chyryes
Asunto: Re: CONSTRUIR FUENTE DE 13.8 A 14 VOLTIOS Y 70 AMPERIOS MensajePublicado: 10 Abr, 2009 - 09:47
Habitual
Habitual


Registrado: 09 Mar, 2009
Mensajes: 89

estacion_kito escribió:
Bueno os comento que la fuente se utilizaria para dos cosas principalmente , para alimentar los amplificadores del coche en las competiciones y sobretodo para alimentar las emisoras de radio (soy radioaficionado) , para los equipos de radio aficionados las fuentes conmutadas meten mucho ruido y coando se trabajan frecuencias muy altas , las perdidas ocasionadas por ese ruido no podemos permitirla , este es el principal motivo de usar fuentes con transformador y grandes capacidades de filtrado . MIS COMPAÑEROS Y YO , ES LA UNICA SOLUCION QUE POR EL MOMENTO TENEMOS . GRACIAS Y SALUDOS CORDIELES A TODOS LOS FOREROS.


-----------------------------------------------------

Yo tengo un ampli de coche alimentado por un trafo, un rectificador y condensador. Aunque la alimentación lleva rizado no me genera ningún ruido. ¿habéis probado eso para el tema del audio?
 
 Ver perfil de usuario Enviar mensaje privado Visitar sitio web del autor  
Responder citando Volver arriba
Fosfosoda
Asunto: Duda MensajePublicado: 13 Abr, 2009 - 10:26
Nuevo en el Foro
Nuevo en el Foro


Registrado: 13 Abr, 2009
Mensajes: 5

Perdona, he leido todo el hilo de un vistazo y seguro que se me ha escapado... un par de dudas por ponerme en situación:
entiendo que la entrada de red es 230Vac que supongo que obtendréis con un grupo electrógeno ¿es así?. Por otro lado, ¿por que no te vale el esquema que te proponía un forero experto?.
Yo también creo que una fuente conmutada es más pr´ctica pero lógicamente si quieres aprovechar ese pedazo de trafo pues lo entiendo (por cierto, estaría bien que subieses una foto).
 
 Ver perfil de usuario Enviar mensaje privado  
Responder citando Volver arriba
Moltro
Asunto:  MensajePublicado: 15 Abr, 2009 - 12:39
Habitual
Habitual


Registrado: 09 Abr, 2009
Mensajes: 87

Respecto del circuito que me indicas, te diré que no me gusta, ya que un relé es demasiado lento para salvar unos costosos (en precio y en trabajo)transistores de potencia. Además no está controlando el consumo o un posible cortocircuito.
Debes atacar a la base del darlington directamente, si tengo tiempo, te esbozaré un esquema de lo que debe ser una fuente no conmutada de estas carácterísticas.

Lo de utilizar varias tensiones era por si tenías varias tomas en secundario, y solamente para evitar la excesiva pérdida de potencia (y en consecuencia la generación de calor)si no las tienes tampoco te preocupes.

Saludos
 
 Ver perfil de usuario Enviar mensaje privado  
Responder citando Volver arriba
Moltro
Asunto:  MensajePublicado: 16 Abr, 2009 - 04:35
Habitual
Habitual


Registrado: 09 Abr, 2009
Mensajes: 87

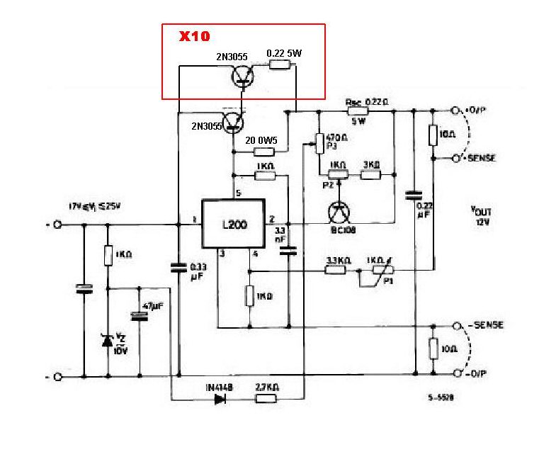
Mira el circuito que te propongo es el siguiente:

Está extraido de las notas de aplicación del circuito L200:

http://bwir.de/downloads/L200_englisch.pdf

Es muy interesante porque tiene sensores remotos (casi imprescindibles en una fuente de este amperaje) y protección contra exceso de consumo y cortocircuito.
Solo resta modificarla de 4 a 70 Amperios, para ello te propongo las siguientes modificaciones a elegir y probar:

A) Substituir simplemente el transistor BD705 por un Darlington formado por 2N3055, tal como se muestra en la figura A
De 7 a 10 (mejor 10) transistores en paralelo colectores y bases, también los emisores, pero a través de una resistencia, mas otro transistor cuyo emisor ataca a la base de los otros diez anteriores (Darlington)


B) Similar al anterior pero mas interaccionado con el circuito original tal como muestra la figura B, aquí se toma el limitador de corriente de un solo transistor.

C) Utilizar dos fuentes o tres fuentes de alimentación, o una sola modificada, para ello consideremos que un rectificador tiene un rizado dependiendo de la carga y las condiciones, con un máximo y un mínimo, aquí nos interesa solamente la tensión mínima, de tal forma que:
....la tensión minima en A sea del orden de unos 3v por encima de la de salida
....la tensión minima en B unos 5V por encima de la de salida
....la tensión minima en C unos 8V por encima de la de salida
Por comodidad las tres pueden ser la misma, o la B la podemos Conectar a la A o a la C según nos interese.
Esto es solamente para mejorar el rendimiento y no disipar tanto calor

NOTA PARA LAS FIGURAS B Y C
En estas figuras la resistencia R (en la figura B tiene un valor de 0.22 ohmios por error) sea tal que en ella caigan 0.88 V según el esquema original, por lo que si ponemos diez transistores, para 70A, serían 7A por transistor, por lo que R=0.88/7=0.12 Ohmios y W=0.88x7= 6W (en fin calcularla para cada caso)

NOTAS GENERALES

1) Los sensores remotos, son unos cables mas finos que se conectan en paralelo a los de salida justo en el punto a alimentar, es decir de la fuente salen cuatro cables, dos gordos (apropiados para los 70A) y otros dos finos, que se juntan a los gordos en la carga, de esta forma se corrije la caida de tension debida a la resistencia de los cables, que es variable según la carga.
2) Los transistores conectados a Tensión A los puedes montar sin aislante, teniendo muy encuenta que en este caso el radiador estará bajo tensión, el transistor que los ataca también solo en el caso que tensión A y B sean la misma.
Ten en cuenta que esto es peligroso, un corto a 12V con estas intensidades puede fundir una pequeña herramienta con la que estés trabajando, o un reloj con pulsera metálica (y la muñeca va dentro).
3) Lo ideal sería que fuesen todos los transistores y el regulador montados en el mismo radiador, si no es posible, por lo menos que vayan el regulador, el transistor de ataque y varios de los de salida juntos en un mismo radiador, (evidentemente el regulador debe ir bien aislado con mica, separadores y grasa de silicona.
4) Sería aconsejable un ventilador controlado por un sensor de temperatura.

MUY IMPORTANTE
Este circuito no está probado, lo supongo fiable pues proviene de una nota de aplicación, tampoco están probadas las modificaciones que te propongo, por lo que no me hago responsable, de todas formas consúltalo con alguien mas, por si hubiese cometido algún error, (las modificaciones no estan calculadas, habría que recalcularlas, pero no estoy por la labor).

NOTA
Las figuras deben verse por orden A,B,C y en el post aparecen invertidas

Saludos a todos los foreros



Figura C.jpg

Figura C.jpg
Modificación propuesta C


Figura B.jpg

Figura B.jpg
Modificación propuesta B


Figura A.jpg

Figura A.jpg
Modificación propuesta A



Ultima edición por Moltro el 16 Abr, 2009 - 05:00 , editado 3 veces
 
 Ver perfil de usuario Enviar mensaje privado  
Responder citando Volver arriba
Moltro
Asunto:  MensajePublicado: 16 Abr, 2009 - 04:48
Habitual
Habitual


Registrado: 09 Abr, 2009
Mensajes: 87

Para FRANCISCO(estacion_kito)
Si decides montarlo con alguno de estos esquemas, comunica el resultado, así como alguna foto del monstruito
 
 Ver perfil de usuario Enviar mensaje privado  
Responder citando Volver arriba
KILOWATITOCISNEROS
Asunto: Re: construir fuente de 13.8 voltios y 70 amp. MensajePublicado: 17 Nov, 2009 - 02:37
Nuevo en el Foro
Nuevo en el Foro


Registrado: 17 Nov, 2009
Mensajes: 1
Ubicación: minatitlan colima mexico
jear escribió:
hola soy ing. en electronica y trabajo con transmisores de estaciones de radio,como veras aki trabajo con altos voltages y amperes,yo he hecho fuentes de 20,30,50.70,100 amperes. puedes acerla con el LM338K,LM317 O el LM723 este ultimo es usado en todo tipo de fuentes mas profecionales y de marcas reconocidas,como ASTRON,MOTOROL,PIRAMID, ETC,aki utiliza rectificadores industriales que te dan 50 amp,y el transistor 2N3771 es especial por que soporta asta 30 amp. enviame tu email y te mando el diagrama ,con todo bien explicado , suerte atte.ing. john


hola ing. espero se encuentre bien, me puede mandar los datos de la fuenta que usted menciona.
mi correo electronico es. kilowatitocisneros@yahoo.com.mx
ojala y me la pueda madar mil gracias por su apoyo.
 
 Ver perfil de usuario Enviar mensaje privado MSN Messenger  
Responder citando Volver arriba
rina
Asunto:  MensajePublicado: 17 Nov, 2009 - 03:23
Fanatico de la Electronica
Fanatico de la Electronica


Registrado: 14 Ago, 2005
Mensajes: 1894

anda yo estava que lo de ing. era ingles.. si que travajas en reperidores de telefonia.. yo savia que tava mal este pais pero joer para utilizar alimentaciones de ese tipo... bufff gastaran mas dinero en arreglos que funcionaan mas tando lo mal que esta las lineas electricas.. no quisiera saver como seran los condensadores que se necesitaras para estavilizar los 50 o 100 amperios pero bueno otra que deven sentarle muy mal las suvidas y bajadas de tension.. gracias adios que inventaron las fuentes conmutadas por que esos transformadores no sirven para nada en esos aparatos dados que joderia lo repetidores por cualquier problema en la linea o antiguamente los pc, eso sincontar la poca eficiencia que tienen..

pero bueno en esta vida cada empresa puede travajar como le salga en gana. siempre icuando no piensen que tamos el resto para mantenerla aflote con los impuestos. por que macho si es asi como es asi como se rectifica la corriente tara jodio todo a cada dos por 3y esos aparatos nolos reganal yque yo sepa utilizan fuentes conmutadas conunos nibeles de seguridad bastante altos.
pero si es impresionente que alla transistores tan grandes solo que tarian mejor metidos como parte de potendia de un amplificador musical como para mover unos 2000 o 4000W
 
 Ver perfil de usuario Enviar mensaje privado  
Responder citando Volver arriba
Mostrar mensajes anteriores:     
Cambiar a:  
Todas las horas son GMT
Publicar nuevo tema   Responder al tema
Ver tema anteriorEntre para ver sus mensajes privadosVer tema siguiente
Anterior  1, 2, 3, 4  Siguiente
 Índice de los Foros Electronica Facil » FOROS ELECTRONICA »  Electronica analogica
powered by phppowered by MySQLPOWERED BY APACHEPOWERED BY CentOS© 2004 - 2025Información Legalpoliticas de cookiesipv6 ready