FAQ FAQ  •  Buscar Buscar  •  Registrarse Registrarse  •  Entre para ver sus mensajes privados Entre para ver sus mensajes privados  • Login Login

Ayuda!!Variación de la tensión lineal,con el cero desplazado

Índice de los Foros Electronica Facil » FOROS ELECTRONICA » Electronica analogica
Publicar nuevo tema   Responder al tema
Ver tema anteriorEntre para ver sus mensajes privadosVer tema siguiente
AutorMensaje
azor9990
Asunto: Ayuda!!Variación de la tensión lineal,con el cero desplazado MensajePublicado: 19 Jun, 2008 - 10:39
Nuevo en el Foro
Nuevo en el Foro


Registrado: 19 Jun, 2008
Mensajes: 1

Hola si pudierais ayudarme os lo agradecería.
Tengo una señal de entrada que varía entre 0.5V y 4.5V,debiéndola transformar en otra que varíe entre -1V y 4.5V.

Muchas gracias
 
 Ver perfil de usuario Enviar mensaje privado  
Responder citando Volver arriba
elaficionado
Asunto:  MensajePublicado: 27 Jun, 2008 - 07:03
Vive en el foro
Vive en el foro


Registrado: 30 Sep, 2007
Mensajes: 261

Hola.
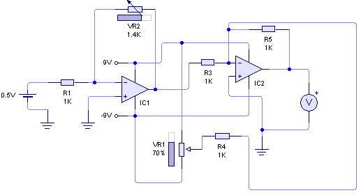
Usa el 741.
el archivo .rar tiene el circuito en el simulador Livewire, VR1=5K, VR2=2K.
Chao.
elaficionado.



volt.jpg

volt.jpg



volt.rar
 Descripción:

Descargar
 Nombre del archivo: volt.rar
 Tamaño: 1,51 KB
 Descargado: 352 veces

 
 Ver perfil de usuario Enviar mensaje privado Enviar email  
Responder citando Volver arriba
Mostrar mensajes anteriores:     
Cambiar a:  
Todas las horas son GMT
Publicar nuevo tema   Responder al tema
Ver tema anteriorEntre para ver sus mensajes privadosVer tema siguiente
 Índice de los Foros Electronica Facil » FOROS ELECTRONICA »  Electronica analogica
powered by phppowered by MySQLPOWERED BY APACHEPOWERED BY CentOS© 2004 - 2026Información Legalpoliticas de cookiesipv6 ready