| Autor | Mensaje |
|---|
| Asunto: convertidor boost Publicado: 18 Ago, 2008 - 09:43 |
|
Nuevo en el Foro

Registrado: 18 Ago, 2008
Mensajes: 7
|
| Hola a todos:
soy un novato en temas electronicos y tengo una duda y necesito si alguien puede ayudarme.
de una revista he sacado un esquema para reconvertir una linterna con lampara alogena a leds. o sea que quiero hacer funcionar 9 leds de 5mm de alta luminosidad i color blanco, con pilas a 12v.
en la revista explican como hacer un convertidor boost y la verdad es que los componentes que ponen no he consigo comprarlos todos y tampoco se si es el elemento adecuado para lo que yo quiero, ya que los valores de la revista y los mis varian un poco.
para que sirve un convertidor boost?
es necesario o mejor le pongo resistencias a cada led?
en la revista pone los leds en serie seria un montage correcto ?
Gracias de antemano y espero que no os moleste mi ignorancia.
Saludos | |
| |
| |
|
|
 |
| Asunto: Publicado: 20 Ago, 2008 - 05:45 |
|
Vive en el foro


Registrado: 19 Abr, 2008
Mensajes: 312
Ubicación: Santiago de Chile
|
| Hola, un boost es un elevador de tensión.Seguramente lo aplican porque la tensión para 9 diodos led es mayor a 12 V de la batería. Si quieres hacer algo sencillo considera que los diodos led varian su tensión dependiendo de la marca y color, lo mas común es :
Blanco brillante= 3,4 V
Azul = 3,4 V
Azul 430nm= 4,6 V
el mas brillante es el azul 430 nm, si tienes 12v te alcanzan 2 led en serie con una resistencia de 280 ohm (4,6 +4,6 + 2,8 =12 V), la resistencia en para lograr los 10 mA que necesitan los led para encender (2,8V /280 ohm = 10 mA).
Sobre booster puedes leer en wikipedia, para 9 led necesitas elevar los 12 v a 45 v por lo menos.
saludos | |
| |
| |
|
|
 |
| Asunto: Publicado: 20 Ago, 2008 - 09:51 |
|
Nuevo en el Foro

Registrado: 18 Ago, 2008
Mensajes: 7
|
| Gracias por tu respuesta.
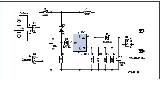
os adjunto el esquema y los componentes.
es un esquema para 7 leds y yo quiero poner 9 blancos alta luminosidad.
me podeis indicar que debo modificar?
Saludos a todos |
| esquema.JPG |

|
| componentes.JPG |

|
| |
| |
|
|
 |
| Asunto: Publicado: 21 Ago, 2008 - 06:08 |
|
Vive en el foro


Registrado: 19 Abr, 2008
Mensajes: 312
Ubicación: Santiago de Chile
|
| |
|
 |
| Asunto: Publicado: 21 Ago, 2008 - 11:48 |
|
Nuevo en el Foro

Registrado: 18 Ago, 2008
Mensajes: 7
|
| Gracias por el enlace.
el problema es que no tengo ni idea de electronica, solo compro componentes y siguiendo el esquema los voy soldando. | |
| |
| |
|
|
 |
| Asunto: Publicado: 22 Ago, 2008 - 04:49 |
|
Nuevo en el Foro

Registrado: 18 Ago, 2008
Mensajes: 7
|
| Ya he hecho el boost y funciona. o almenos ilumina los leds.
el interruptor que he puesto es un reed. de los que van con iman.
ahora lo que me pasa es que el interruptor se queda conectado aunque quite el iman. como puedo solucionarlo?
tambien me pasa que al desconectar y quitando las pilas hay leds que siguen funcionando un rato con poca iluminacion. que puedo hacer para evitarlo?
Gracias de nuevo. | |
| |
| |
|
|
 |
| Asunto: Publicado: 23 Ago, 2008 - 03:51 |
|
Vive en el foro


Registrado: 19 Abr, 2008
Mensajes: 312
Ubicación: Santiago de Chile
|
| Hola, no he trabajado con esos switch pero se supone que no trabaje así, se activa con un campo magnetico y se desactiva al quitar el campo magnetico. Parece que no funciona bien, si puedes pruebalo con otro circuito.
Los led no se apagan porque hiciste una fuente muy buena
El condensador de 1000 microfaradios es el que te mantiene algunos led encendidos hasta que se consume.
Coloca otra carga en paralelo a todos tus led que consuma un poco mas ( no se, prueba con 500 mA. Así cuando se desenergise se descargará mas rapidamente el condensador y se apagaran los led.
la carga paralela para 500 mA será : (Vboost/0.5)= carga ohm.
Saludos y felicitaciones porque te funcionó
 | |
| |
| |
|
|
 |
| Asunto: Publicado: 26 Ago, 2008 - 08:55 |
|
Nuevo en el Foro

Registrado: 18 Ago, 2008
Mensajes: 7
|
| gracias por el consejo.
referente al interruptor he conseguido uno un poco mayor de tamaño y ahoro no queda pillado.
saludos | |
| |
| |
|
|
 |
| Asunto: Publicado: 28 Ago, 2008 - 05:33 |
|
Vive en el foro


Registrado: 30 Sep, 2007
Mensajes: 261
|
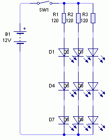
| Hola.
Los LEDs son de 3.2V, 20mA.
Chao.
elaficionado. |
| 9leds.gif |

|
| |
| |
|
|
 |
| Asunto: Publicado: 28 Ago, 2008 - 08:20 |
|
Nuevo en el Foro

Registrado: 18 Ago, 2008
Mensajes: 7
|
| este esquema es menos complicado.
gracias | |
| |
| |
|
|
 |
|