FAQ FAQ  •  Buscar Buscar  •  Registrarse Registrarse  •  Entre para ver sus mensajes privados Entre para ver sus mensajes privados  • Login Login

1, 2  Siguiente

Técnicas para detectar ventilador que no funcione.

Índice de los Foros Electronica Facil » FOROS ELECTRONICA » Microcontroladores PIC
Publicar nuevo tema   Responder al tema
Ver tema anteriorEntre para ver sus mensajes privadosVer tema siguiente
AutorMensaje
Meta
Asunto: Técnicas para detectar ventilador que no funcione. MensajePublicado: 05 Ene, 2011 - 05:41
Experto
Experto


Registrado: 03 Sep, 2008
Mensajes: 125

Hola:

Tengo 2 ventilador de PC normal. Quiero saber de manera independiente con un 16F88 la mejor técnica para saber si le llegan 12V, si llega a 10V que avise con un Led encendido, ya que este PIC tiene ADC lo aprovecho. Da igual la programación de asm o C.

Me interesa la parte de electrónica aunque sea por un transistor que el PIC lo detecte o un optoacoplador.

En resumen:

- 2 ventiladores normales de PC de 12V.
- Detectar cada motor con su Led que ha llegado a los 10V.

Un cordial saludo.
 
 Ver perfil de usuario Enviar mensaje privado  
Responder citando Volver arriba
st0
Asunto:  MensajePublicado: 05 Ene, 2011 - 09:33
Habitual
Habitual


Registrado: 11 May, 2006
Mensajes: 108
Ubicación: España
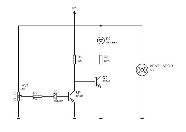
No hace falta PICs ni nada de eso. Con unos pocos componentes te funcionará perfectamente.
Solo tienes que regular el potenciometro para que se encienda el LED en 10 voltios. Ajustarlo
es fácil, alimenta el circuito con 10 voltios y mueve el potenciometro hasta encontrar el umbral
en que el LED apaga o se enciende y déjalo ahí.



Indicador_Tension.JPG

Indicador_Tension.JPG
Indicador de tension baja.

 
 Ver perfil de usuario Enviar mensaje privado Enviar email Visitar sitio web del autor  
Responder citando Volver arriba
Meta
Asunto:  MensajePublicado: 05 Ene, 2011 - 10:18
Experto
Experto


Registrado: 03 Sep, 2008
Mensajes: 125

Gracias por darme ideas. Lo quiero para saber si no funciona y este termostator para activar otro ventilador.

http://www.youtube.com/watch?v=R5863PaHnRk

Saludo.
 
 Ver perfil de usuario Enviar mensaje privado  
Responder citando Volver arriba
rina
Asunto:  MensajePublicado: 06 Ene, 2011 - 01:31
Fanatico de la Electronica
Fanatico de la Electronica


Registrado: 14 Ago, 2005
Mensajes: 1894

pero esque un sensor de esos mucho mas pequeño ya lo llevan incorporado los mismos ventiladores y le dan el valor al ordenador aparte de que si sobrepasa de 80ºC te va apagar la fuente de alimentacion.. incluso sucede algunos casos que se estropea el control y la torre o enciende por culpa de eso....
meta no te toco ni con un palo.. jejejejjeje
es coña

un saludo
 
 Ver perfil de usuario Enviar mensaje privado  
Responder citando Volver arriba
rina
Asunto:  MensajePublicado: 06 Ene, 2011 - 01:53
Fanatico de la Electronica
Fanatico de la Electronica


Registrado: 14 Ago, 2005
Mensajes: 1894

y porcierto dudo que la fuente de alimentacion en ningu momento te vaya a dar 10V dado que por defecto la protecion de la vios ace que se apague como sobrecarga si baja mas de 10,8-11.4V.. es tambien algo que se puede configurar pero 10...
hay que decir que hablo un poco de promeras pero creo que eran esos balores los que sule manejar la vios incluso poder acer en alguas placas madres mas sofisticadas y alimentacionnes que disponga de una tension de salida un poco mas elevada pero lo que calibras no suele ser mas de 0.6V+- para algunos servidores seles suele aunmentar aveces el voltaje de 3,2 a 3,4v nada mas porsi hy picos dode degolpe tien que procesar muchs cosas no tener una caida de tension menor de 2,8V y se queda en 3V.
(un metodo muy biejo y bueno es requerible acerlo si tienes ua alimetacio tambien de muy escasa potencia W

u saludo ueva mente y espero aver si me dais algua idea tonta para lo de los servos... aunque tego un telar mayor para co un regulador de luz 220V con mado a distacia que traeme polemita el acerlo andar todo junto.. jjejejej
 
 Ver perfil de usuario Enviar mensaje privado  
Responder citando Volver arriba
Meta
Asunto:  MensajePublicado: 06 Ene, 2011 - 03:36
Experto
Experto


Registrado: 03 Sep, 2008
Mensajes: 125

Bueno, lo escribo de otra manera. Mejor detectarlo cuando no detecte los 12V. Que sepa que hay reducción de voltaje o cero voltios, así se activará otros dos ventiladores.
 
 Ver perfil de usuario Enviar mensaje privado  
Responder citando Volver arriba
rina
Asunto:  MensajePublicado: 06 Ene, 2011 - 03:05
Fanatico de la Electronica
Fanatico de la Electronica


Registrado: 14 Ago, 2005
Mensajes: 1894

me parece que no as llegao a entenerlo.. aunque un vetilador se estrope va seguir aviendo 12v hay.. de la manera mas comu que se suelen estripear mas los de las tarjetas graficas (ya podian acerlos de aluminio) lo mas comun es que el eje de los ventiladores que pa encima ni tieen rodamientos ni nada costa de plasticosobre una especie d pieza metalicao algo asi que o tiene mucho descaste pero siempre pued existir algo e friccio que asuvez si decalienta por no refrijerar bien termina funciedose... que no quiere decir que la fircuiteri no funcioe porque sigue aciendo los pasos para girar el motor tanto te diria que es sumamente estraño que se estrope un ventilador de esos salvo por esos casosque se aya fundido por el calor (porculpa no limpiarlo)

y vuelvo a decirte que para eso sele imcorporo un termostato dentro al ventilador y encuanto escede la temperatura se apaga..
que me digas como funciona el sensor de temperatura del ventilador.... pues ahora nolo se y tuve buscando en la red y no tope nada de primeras. pero si podrias puentear ese cable a un pic y acer lo que tu dices incluso si el ordenador es muy biejo cosa que dudo si podrias hacer un sistema de seguridad que cuando detecte una suvida muy repentina de temperatura y no la compensara el ventilador del micro, cosa que tambien dudo si esta todo limpio y corre bien el aire.. poner un sistema de apoyo de ventilacio incluso para discos duros.
pero esque todo eso es un estruendo no un ordenador..
y nose la unica manera de saver seguro que no funciona un ventilador o se a estropeado algo seris poner un sensor de un lado y del otro chequeando el paso de las aspas y entonces si.
aun asi los ventiladores mas nuevos con 4 cabls dond een el 4 puedes regular tu las revoluciones me imajino que tambien informara si el venilador esta trabado o si hay una averia (nunca seme dio por provarlo)

un saludo..
 
 Ver perfil de usuario Enviar mensaje privado  
Responder citando Volver arriba
Meta
Asunto:  MensajePublicado: 06 Ene, 2011 - 11:47
Experto
Experto


Registrado: 03 Sep, 2008
Mensajes: 125

Buena sugerencia.

Parece ser que el sensor es mejor ponerlo cerca del disipador del microprocesador, cuando llegue a una cierta temperatura que se activen los otros ventiladores. Al apagar el aparato, meter una fuente externa para que se activen los ventiladores al menos un minuto.


Saludo.
 
 Ver perfil de usuario Enviar mensaje privado  
Responder citando Volver arriba
rina
Asunto:  MensajePublicado: 07 Ene, 2011 - 02:26
Fanatico de la Electronica
Fanatico de la Electronica


Registrado: 14 Ago, 2005
Mensajes: 1894

usalos de 5 voltios.. si es para eso... la amimentacion hoy dia nunca se apaga del todo. vamos en micaso sigue mandando corriente alos usb pero vamos poco mas que pa cargar algo 500mA
 
 Ver perfil de usuario Enviar mensaje privado  
Responder citando Volver arriba
Meta
Asunto:  MensajePublicado: 07 Ene, 2011 - 03:34
Experto
Experto


Registrado: 03 Sep, 2008
Mensajes: 125

Hola:

No se me había ocurrido el tema de los USB, jejeje, Son 5 V, no tiene capacidad de 12V pero se le puede elevar esa tensión según en este enlace.

http://www.neoteo.com/convertidor-dc-dc ... -15574.neo

Saludo.
 
 Ver perfil de usuario Enviar mensaje privado  
Responder citando Volver arriba
Mostrar mensajes anteriores:     
Cambiar a:  
Todas las horas son GMT
Publicar nuevo tema   Responder al tema
Ver tema anteriorEntre para ver sus mensajes privadosVer tema siguiente
1, 2  Siguiente
 Índice de los Foros Electronica Facil » FOROS ELECTRONICA »  Microcontroladores PIC
powered by phppowered by MySQLPOWERED BY APACHEPOWERED BY CentOS© 2004 - 2025Información Legalpoliticas de cookiesipv6 ready