| Autor | Mensaje |
|---|
| Asunto: Rebotes Digitales Publicado: 26 Feb, 2011 - 11:31 |
|
Nuevo en el Foro

Registrado: 26 Feb, 2011
Mensajes: 4
|
| Hola a todos.
He ido buscando foros de electronica para resolver una duda que tengo y Google me ha dado la direccion de este foro. Espero que alguien me pueda orientar.
Tengo un 74ls76. Es un biestable. Se activa por la pata 4, que es la entrada J, y se desactiva por la pata 16 que es la K. La salida Q es la pata 15.
Para activar y desactivar ambos estados (1 y 0) uso unos pulsadores mecánicos en la pata 4 y en la 16.
Muestro el esquema en el siguiente enlace:
http://www.citfem.es/rebotes.jpg
Al pulsar uno de los pulsadores, a veces (no siempre), se me activa la pata contraria. Es decir, si pulso el pulsador superior, que está conectado a la pata 16, se me activa la pata 4. Y viceversa.
Me han comentado que puede ser un problema de rebote digital. Me han comentado, que normalmente estos rebotes se subsanan con un condensador en paralelo al pulsador. Estos condensadores que he puesto nuevos tras la información dada los he dibujado en rojo.
Están bien colocados estos condensadores ?.
De que valor deben de ser ?.
Alguien me da alguna idea ?.
Gracias. | |
| |
| |
|
|
 |
| Asunto: Publicado: 26 Feb, 2011 - 03:25 |
|
Fanatico de la Electronica


Registrado: 14 Ago, 2005
Mensajes: 1894
|
| no. lo que deveria seria acumular corriente el positivo que se cargue despues del pulsadory el negativo a tierra..
es para que si te revota el dedo o el mulsador el condensador matenga el pulso por x tiempo segun sea de x faradios. realmete con uno de 220 o 470nF deveria valirte. y aumenta lasistencias a 2K y 1k
un saaludo. | |
| |
| |
|
|
 |
| Asunto: Publicado: 27 Feb, 2011 - 10:01 |
|
Nuevo en el Foro

Registrado: 26 Feb, 2011
Mensajes: 4
|
| Muchas Gracias por tu respuesta. Si es cierta (y SI parece serlo) ya te informaré del resultado porque voy a proceder de inmediato.
Gracias de nuevo.
Saludos. | |
| |
| |
|
|
 |
| Asunto: Publicado: 27 Feb, 2011 - 10:13 |
|
Nuevo en el Foro

Registrado: 26 Feb, 2011
Mensajes: 4
|
| Una pregunta.....
El condensador tiene que ser PLACO o puede ser electrolitico ?.
Como calculo el TIEMPO de carga y descarga de ese condensador ?.
Gracias. | |
| |
| |
|
|
 |
| Asunto: Publicado: 27 Feb, 2011 - 04:16 |
|
Fanatico de la Electronica


Registrado: 14 Ago, 2005
Mensajes: 1894
|
| | pues asi mas o menos a ojo... con un condensdor de 1uf y las resistecias de kohm tardara unos milisegunos en descargarseo dije asi a ojo uno de 220nf o 470Nf porque es lo mas comun y si dos lentegillas e esas condnsaores ceramicosaunque si quieres un antirevote mas largo tansolo es un condensador mayor.. mayor de mas faradios | |
| |
| |
|
|
 |
| Asunto: Publicado: 27 Feb, 2011 - 04:26 |
|
Nuevo en el Foro

Registrado: 26 Feb, 2011
Mensajes: 4
|
| Y si se quisiera mantener el condensador cargado durante 500 mS (0.5 Segundos) hasta su descarga, de cuanto tendría que ser el condensador si se descarga a través de una resistencia de 1 k. ?.
No hay alguna fórmula matemática para calcular ese Tiempo ?.
Gracias. | |
| |
| |
|
|
 |
| Asunto: Publicado: 24 Mar, 2011 - 10:42 |
|
Nuevo en el Foro

Registrado: 20 Ene, 2011
Mensajes: 19
|
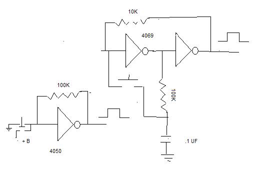
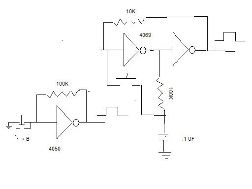
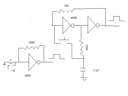
| Amigo, prueba a ver si te sirve alguno de estos dos circuitos. Los he probado y andan muy bien.
Saludos |
| antirebote.JPG |

|
| antirebote.JPG |

|
| antirebote.JPG |

|
Ultima edición por amd56 el 24 Mar, 2011 - 10:45 , editado 1 vez | |
| |
|
|
 |
| Asunto: Publicado: 24 Mar, 2011 - 10:44 |
|
Nuevo en el Foro

Registrado: 20 Ene, 2011
Mensajes: 19
|
| Perdon, por deconocimiento de como publicar un adjunto lo hice triplicado. Algun moderador pueda borrar los dos adicionales. Gracias
Ademas acabo de percatarme que ya lleva un tiempo pero quizas a alguien pueda servir | |
| |
| |
|
|
 |
|