FAQ FAQ  •  Buscar Buscar  •  Registrarse Registrarse  •  Entre para ver sus mensajes privados Entre para ver sus mensajes privados  • Login Login

Circuito USB

Índice de los Foros Electronica Facil » FOROS ELECTRONICA » Electronica Digital
Publicar nuevo tema   Responder al tema
Ver tema anteriorEntre para ver sus mensajes privadosVer tema siguiente
AutorMensaje
Kspids
Asunto: Circuito USB MensajePublicado: 15 Ene, 2019 - 11:16
Nuevo en el Foro
Nuevo en el Foro


Registrado: 15 Ene, 2019
Mensajes: 1

Buenos días!

Me presento. Soy Kspids, recientemente titulado como ingeniero electrónico y necesito que me ayuden con una duda que tengo.

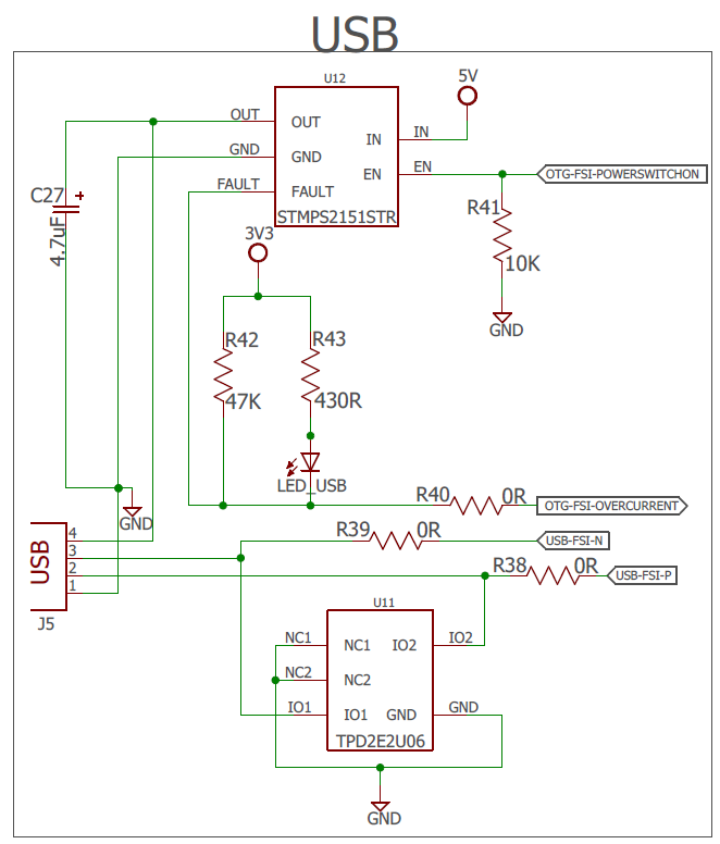
He diseñado una etapa de USB para actualizar el .bin contenido en el micro STM32F469 y me gustaría que confirmaran si el circuito que he realizado es correcto o no ya que no me funciona y no se si se debe al soft o al hardware. Primero quiero descartar el hardware.

Me ayudan?

Gracias de antemano.



circuit.png

circuit.png


 
 Ver perfil de usuario Enviar mensaje privado  
Responder citando Volver arriba
anniel
Asunto: RE: Circuito USB MensajePublicado: 21 Ene, 2019 - 10:01
Experto
Experto


Registrado: 27 Sep, 2017
Mensajes: 126

en este grupo hay muchas personas que te pueden ayudar, espero te apoyen, saludos

_________________
Plantas electricas Venezuela
 
 Ver perfil de usuario Enviar mensaje privado  
Responder citando Volver arriba
Mostrar mensajes anteriores:     
Cambiar a:  
Todas las horas son GMT
Publicar nuevo tema   Responder al tema
Ver tema anteriorEntre para ver sus mensajes privadosVer tema siguiente
 Índice de los Foros Electronica Facil » FOROS ELECTRONICA »  Electronica Digital
powered by phppowered by MySQLPOWERED BY APACHEPOWERED BY CentOS© 2004 - 2026Información Legalpoliticas de cookiesipv6 ready