Nuevo en el Foro

Registrado: 18 Jun, 2020
Mensajes: 1
|
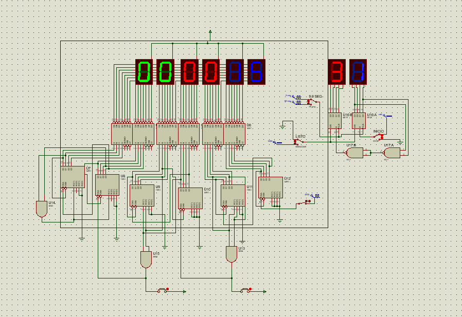
| Buenos dias, he estado desarrollando un reloj digital con un cronometro.
El problema radica en que no se como utilzar los displays del reloj para el cronometro también.
Estoy trabajando en proteus 8.7
Solo necesito saber que tema buscar, y si es posible videos para poder desarrollar mi proyecto.
Gracias |
| Reloj.png |

|
| |
| |
|