| Autor | Mensaje |
|---|
| Asunto: Cálculo corriente máxima PCM Publicado: 19 Oct, 2021 - 12:42 |
|
Nuevo en el Foro

Registrado: 19 Oct, 2021
Mensajes: 2
|
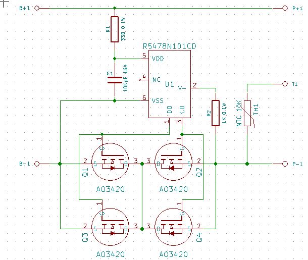
| Tengo un PCM de una batería de litio el cual protege por sobre carga (4.26V máximo), por sobre descarga (2.5V mínimo) y por sobre corriente en descarga (8A). Hasta ahora ese PCM protegía una célula de litio cuya corriente máxima de descarga eran 10A (Es decir, el máximo antes de dañarse).
Estoy intentando adaptar el circuito para otra batería de lítio de menos capacidad, y menos corriente máxima de descarga, por lo que necesito que el PCM corte la descarga con menos corriente de descarga.
He mirado el datasheet del IC y no soy capaz de descifrar como calcular esa corriente máxima de descarga, ya que da los pasos en función de CREO, unos comparadores de voltaje.
¿Podría alguien explicarme como calcular esa corriente de corte? Adjunto el esquema del PCM en cuestión y el datasheet del IC
Un saludo y gracias de antemano. |
| r5478-ea-1770681.pdf | | Descripción: | |  Descargar | | Nombre del archivo: | r5478-ea-1770681.pdf | | Tamaño: | 1,31 MB | | Descargado: | 347 veces |
| |
| |
|
|
 |
| Asunto: Publicado: 19 Oct, 2021 - 12:54 |
|
Nuevo en el Foro

Registrado: 19 Oct, 2021
Mensajes: 2
|
| | Aquí el esquema eléctrico |
| Captura PCM.JPG |

|
| |
| |
|
|
 |
|