FAQ FAQ  •  Buscar Buscar  •  Registrarse Registrarse  •  Entre para ver sus mensajes privados Entre para ver sus mensajes privados  • Login Login

Adpatación Flip-Flop

Índice de los Foros Electronica Facil » FOROS ELECTRONICA » Electronica analogica
Publicar nuevo tema   Responder al tema
Ver tema anteriorEntre para ver sus mensajes privadosVer tema siguiente
AutorMensaje
jurrutia
Asunto: Adpatación Flip-Flop MensajePublicado: 20 Mar, 2006 - 09:26
Nuevo en el Foro
Nuevo en el Foro


Registrado: 17 Mar, 2006
Mensajes: 2

Hola !

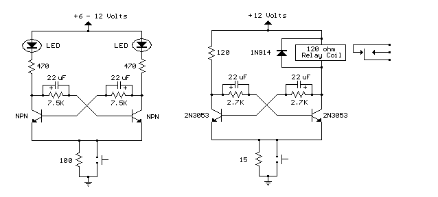
Aquí estoy nuevamente solicitando ayuda.. (aunque no he recibido mucha en este foro).. pues bien, necesito realizar lo siguiente: Tengo un sistema de cierre centralizado en mi coche que funciona con 2 pulsos negativos (activados por la alarma, al armarla o desarmarla).. cuando la armo, envía un pulso negativo de "cierre" al interface de cierre... al desarmarla, envía otro pulso negativo de "apertura"... mi prblema es que utiliza los 2 pulsos por separado (a través de 2 cables).. lo que necesito hacer es poder abrir y cerrar las puertas utilizando UN SOLO PULSADOR N/A, que al precionarlo una vez, envíe un pulso negativo a un cable, y que al volverlo a presionar, envíe otro pulso negativo a "otro cable", y así indistintamente.
Me contestó una persona en otro foro, y me dijo que lo podía hacer con un FLip-Flop.. pues bien, encontré un circuito Flip-Flop, pero éste, al presionar el pulsador, inicia en forma contínua al Flip-Flop... espero alguien me ayude...

Muchas gracias.



toggle.gif

toggle.gif


 
 Ver perfil de usuario Enviar mensaje privado  
Responder citando Volver arriba
mediavoz
Asunto: RE: Adpatación Flip-Flop MensajePublicado: 11 May, 2006 - 02:09
Fanatico de la Electronica
Fanatico de la Electronica


Registrado: 10 May, 2006
Mensajes: 619

Escribeme a:
pocavoz@gmail.com y lo miramos mejor que no me gusta nada el esquema y yo tengo circuitos con esa funcion en las ventanas de una granja agricola.
Au.
 
 Ver perfil de usuario Enviar mensaje privado  
Responder citando Volver arriba
Mostrar mensajes anteriores:     
Cambiar a:  
Todas las horas son GMT
Publicar nuevo tema   Responder al tema
Ver tema anteriorEntre para ver sus mensajes privadosVer tema siguiente
 Índice de los Foros Electronica Facil » FOROS ELECTRONICA »  Electronica analogica
powered by phppowered by MySQLPOWERED BY APACHEPOWERED BY CentOS© 2004 - 2026Información Legalpoliticas de cookiesipv6 ready