Electrónica Fácil
FAQ
•
Buscar
•
Registrarse
•
Entre para ver sus mensajes privados
•
Login
fuente de 12V 7A
Índice de los Foros Electronica Facil
»
FOROS ELECTRONICA
»
Electronica analogica
Autor
Mensaje
jeby
Asunto
:
fuente de 12V 7A
Publicado:
30 Sep, 2007 - 03:19
Nuevo en el Foro
Registrado: 30 Sep, 2007
Mensajes: 2
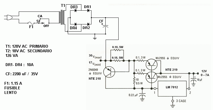
Deseo construir una fuente con entrada de 110V CA y salida de 12V 7A CD. Quisiera saber si alguien tiene el plano. Muchas gracias.
elaficionado
Asunto
:
Publicado:
05 Oct, 2007 - 04:29
Vive en el foro
Registrado: 30 Sep, 2007
Mensajes: 261
Hola.
Espero que te sirva este circuito.
El aficionado
PLAN 12V-7A.gif
jeby
Asunto
:
Publicado:
05 Jul, 2008 - 04:34
Nuevo en el Foro
Registrado: 30 Sep, 2007
Mensajes: 2
Muchas gracias "El aficionado" tu circuito ha sido de mucha utilidad, disculpa por no comunicarme antes, pero no habia tenido la oportunidad.
Nuevamente muchas gracias..
Mostrar mensajes anteriores:
Todos los mensajes
7 Días
2 Semanas
1 Mes
3 Meses
6 Meses
1 Año
El más antiguo primero
El más reciente primero
Cambiar a:
Seleccione un foro
Indice del Foro
|--[FOROS ELECTRONICA]
| |-- Electronica analogica
| |-- Electronica Digital
| |-- Microcontroladores PIC
| |-- Electronica de Potencia
| |-- Instrumentacion y medicion
| |-- Charla electronica
| |-- Componentes electronicos
| |-- Robotica
| |-- Domotica
| |-- Electronica De Consumo
| |-- Software electronico
|--[TECNOLOGIAS MOVILES,INFORMATICA Y TELECOMUNICACIONES]
| |-- Telefonia
| |-- Ordenadores
| |-- Sistemas Radiantes
|--[ENERGIAS ALTERNATIVAS]
| |-- Foro de energias alternativas
|--[OFF - TOPIC]
| |-- Presentaciones
| |-- Zona Relax
| |-- Ofertas de trabajo
| |-- El Rastro. VENTA - COMPRA -INTERCAMBIO
| |-- Funcionamiento de la web
Todas las horas son GMT
Índice de los Foros Electronica Facil
»
FOROS ELECTRONICA
»
Electronica analogica
© 2004 - 2026
Información Legal