FAQ FAQ  •  Buscar Buscar  •  Registrarse Registrarse  •  Entre para ver sus mensajes privados Entre para ver sus mensajes privados  • Login Login

1, 2  Siguiente

Transformador de 9v - 850mA

Índice de los Foros Electronica Facil » FOROS ELECTRONICA » Electronica analogica
Publicar nuevo tema   Responder al tema
Ver tema anteriorEntre para ver sus mensajes privadosVer tema siguiente
AutorMensaje
KiLoX
Asunto: Transformador de 9v - 850mA MensajePublicado: 22 Ago, 2008 - 02:27
Nuevo en el Foro
Nuevo en el Foro


Registrado: 22 Ago, 2008
Mensajes: 7

Hola estoi haciendo una fuente de 9v regulada con un 7809, a todo esto no tengo muchos conocimientos en electronica, pero tanto investigar ya entiendo las etapas involucradas en este proyecto.



Las dudas que tengo son con la capacidad de los diosos, en algunos lados sale 4001, 4047, etc. Por otro lado el condensador se q minimo tiene q ser de 470uF, pero en algunos lados sale uno de 1000uF mas uno de 100uF. Importa eso?. Y por ultimo he leido q despues del 7805 (segun la foto) ponen un 10uF antes del 0.1uF, influye en algo? pq lo mas basico a mi parecer seria:


12v --> 4007(x4) --> 1000uF --> 7809 --> 10uF --> 0.1uF(ceramico) -->9v


esta bien?

PD: Es una fuente regulada para efectos de guitarra, por ende necesito q sea lo mas estable y silenciosa posible.
 
 Ver perfil de usuario Enviar mensaje privado  
Responder citando Volver arriba
snowboard
Asunto:  MensajePublicado: 22 Ago, 2008 - 03:18
Vive en el foro
Vive en el foro


Registrado: 19 Abr, 2008
Mensajes: 312
Ubicación: Santiago de Chile
La fuente que proyectaste esta super bien, elimina el condensador de 10 microfaradios(no aporta nada) y recuerda poner un fusible para proteger la fuente y la guitarra.

¡ super Bien! Laughing
 
 Ver perfil de usuario Enviar mensaje privado Número ICQ 
Responder citando Volver arriba
KiLoX
Asunto:  MensajePublicado: 23 Ago, 2008 - 11:48
Nuevo en el Foro
Nuevo en el Foro


Registrado: 22 Ago, 2008
Mensajes: 7

Vale! Al final lo deje asi:

1000uF->0.1uF->7809->0.1uF->9V

Ahora le quiero poner un led, donde coloco? y le tengo que poner una resistencia o no? y si es asi de cuanto?
 
 Ver perfil de usuario Enviar mensaje privado  
Responder citando Volver arriba
snowboard
Asunto:  MensajePublicado: 24 Ago, 2008 - 12:18
Vive en el foro
Vive en el foro


Registrado: 19 Abr, 2008
Mensajes: 312
Ubicación: Santiago de Chile
Puedes colocar el led al final del circuito, paralelo a donde obtienes los 9V.
Como dependiendo del color ( y la marca) de los led varía su voltage debes escoger un color y poner una resistencia en serie con el diodo para ajustar su corriente a 20 mA.
Osea (9V-Vd)/0.02= resistencia en ohm
Por ejemplo un led rojo sería : (9-1.6)/0.02= 370 ohm.

Rojo = 1,6 V
Rojo alta luminosidad = 1,9v
Amarillo = 1,7 V a 2V
Verde = 2,4 V
Naranja = 2,4 V
Blanco brillante= 3,4 V
Azul = 3,4 V

REsumiendo sería:

positivo 9V > resistencia > diodo > negativo 9V

saludos
 
 Ver perfil de usuario Enviar mensaje privado Número ICQ 
Responder citando Volver arriba
KiLoX
Asunto:  MensajePublicado: 27 Ago, 2008 - 10:08
Nuevo en el Foro
Nuevo en el Foro


Registrado: 22 Ago, 2008
Mensajes: 7

Empezaron los problemas... antes de poner el diodo lo lleve a un ensayo, todo bien hasta q note q se calento de sobremanera :S, tanto hasta no prender mas!!! Al parecer se quemo!!!

El transformador q puse tenia secundario con 3 patas, extremo a extremo marcaba 18v (q son los q conecte) y de extremo a centro marcaba 8v. Hoy al abrirlo vi q se habia empezado a derretir en la pata central del secundario y estaba asi:





Mi pregunta ahora es; q pasa si al regulador le entrego menos de 9v? porque por lo q he leido es aconsejable entregarle minimo 12v, por eso crei q con 18v no tendria problemas.

Ahh y mi problema fue por no conectar la pata central al negativo del rectificador o no?

Saludos!
 
 Ver perfil de usuario Enviar mensaje privado  
Responder citando Volver arriba
snowboard
Asunto:  MensajePublicado: 28 Ago, 2008 - 12:58
Vive en el foro
Vive en el foro


Registrado: 19 Abr, 2008
Mensajes: 312
Ubicación: Santiago de Chile
Todo lo que hiciste esta bien Confused
La forma en que conectaste el transformador es la correcta,3 devanados, los extremos (cables de mismo color generalmente)son los valores máximos, en este caso 18 VAC.
¿ Te acordaste de poner fusibles?.
¿ El transformador de que potencia es?, debe ser mayor que la potencia del regulador de 9 V (creo que es 1,5 Amperes) y todo esto debe ser mayor que la pontencia que requiere tu guitarra. Si no es así podría explicar que se calentara el transformador.
Desconecta el transformador del circuito y enchufalo, mide que voltaje te está dando (con un voltimetro, deberían ser los 18 VAC, aveces miden un poco mas) para ver si está dañado.
Que pena lo que te pasó...
Crying or Very sad

saludos
 
 Ver perfil de usuario Enviar mensaje privado Número ICQ 
Responder citando Volver arriba
KiLoX
Asunto:  MensajePublicado: 28 Ago, 2008 - 03:51
Nuevo en el Foro
Nuevo en el Foro


Registrado: 22 Ago, 2008
Mensajes: 7

Primero, no, no me acorde de ponerle un fusible =(

El transformador era de 9V - 850mA marca MW, y yo tenia entendido q el amperaje del transformador no tenia q superar el del 7809, q segun lo q lei trabaja con maximo 1A, o no?

Y si conecto la pata central ( q son 2 hilos soldados) al negativo del rectificador?
 
 Ver perfil de usuario Enviar mensaje privado  
Responder citando Volver arriba
snowboard
Asunto:  MensajePublicado: 28 Ago, 2008 - 04:21
Vive en el foro
Vive en el foro


Registrado: 19 Abr, 2008
Mensajes: 312
Ubicación: Santiago de Chile
Hola.
Primero debemos saber cual va ha ser el consumo de la guitarra, luego de los componentes que usaremos los dos deben ser mayores que ese consumo, así cuando la guitarra pida el maximo tanto el trafo como el regulador podrán darselo sin dañarse.
ahora el 7809 es de 1 amper como tu dices :
http://www.datasheetcatalog.net/es/data ... 7809.shtml
por lo tanto tu transformador idealmente debe ser mayor de 1 Amper...esto no es tan importante si tu guitarra pide menos de los 850 mA que da el trafo.
Trata que siempre tu fuente sea de 1.5 veces mayor que la carga maxima.
En este caso el cable de en medio (8 V) debe quedar en el aire (aislado), si lo colocas en el terminal negativo del puente rectificador dañarás el trafo porque en el fondo lo estás cortocircuitando.
P.D. mas vale tarde que nunca, el valor de un fusible generalmente es del orden de 1.5 veces la carga maxima, tipo F (rapido) para éste tipo de fuentes, y lo correcto es poner uno a la entrada del transformador y uno a la salida...pero lo minimo es colocarlo a la entrada.


saludos
 
 Ver perfil de usuario Enviar mensaje privado Número ICQ 
Responder citando Volver arriba
elaficionado
Asunto:  MensajePublicado: 28 Ago, 2008 - 05:15
Vive en el foro
Vive en el foro


Registrado: 30 Sep, 2007
Mensajes: 261

Hola.
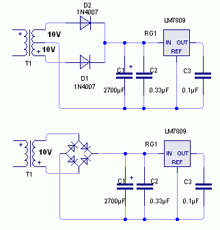
Sí vas a usar el LM7809, el secundario del transformador de ser de 10V a 12V.
Chao.
elaficionado.



9V.gif

9V.gif


 
 Ver perfil de usuario Enviar mensaje privado Enviar email  
Responder citando Volver arriba
snowboard
Asunto:  MensajePublicado: 28 Ago, 2008 - 05:20
Vive en el foro
Vive en el foro


Registrado: 19 Abr, 2008
Mensajes: 312
Ubicación: Santiago de Chile
¿porque,si el datasheet dice 35 VDC como máximo?.

Question Question Question Question
 
 Ver perfil de usuario Enviar mensaje privado Número ICQ 
Responder citando Volver arriba
Mostrar mensajes anteriores:     
Cambiar a:  
Todas las horas son GMT
Publicar nuevo tema   Responder al tema
Ver tema anteriorEntre para ver sus mensajes privadosVer tema siguiente
1, 2  Siguiente
 Índice de los Foros Electronica Facil » FOROS ELECTRONICA »  Electronica analogica
powered by phppowered by MySQLPOWERED BY APACHEPOWERED BY CentOS© 2004 - 2025Información Legalpoliticas de cookiesipv6 ready